Foram encontradas 40 questões.
Texto para responder à questão.
O rápido e significativo crescimento das cidades brasileiras, nas últimas seis décadas, ocasionou três fenômenos de grande relevância:
- transição de um país predominantemente rural para o patamar atual onde aproximadamente 80% da população passa a residir em áreas urbanas;
- triplicação da população ao longo deste mesmo período;
- crescimento da frota de veículos, a partir do desenvolvimento industrial com foco na indústria automobilística.
A consideração da inter-relação existente entre cidades sustentáveis, redes de transporte de qualidade, eficiência energética, respeito ao meio ambiente e renda da população, impõe-se como questão indiscutível, exigindo atuação e colaboração entre os diferentes setores de governo e ação integrada nos três níveis de poder, sob pena de não alcançar a desejada inclusão social com qualidade de vida nas cidades.
A experiência mundial aponta para a importância dos sistemas sobre trilhos como uma solução eficiente para estruturação das redes de transporte urbano nas médias e grandes cidades. O setor metroferroviário é capaz de proporcionar impactos muito relevantes e positivos sobre os aspectos anteriormente mencionados. Ao mesmo tempo, exige vultosos investimentos para sua implantação e expansão, tornando imprescindível o apoio da União, em conjunto com os poderes locais, num planejamento mais amplo e consistente de priorização de investimentos no setor.
(Disponível em: http://www.cbtu.gov.br/estudos/evol_inst/evolucao.pdf.)
Considerando o contexto, a palavra “vultosos” (3º§) atribui a “investimentos” uma característica que se relaciona, quanto ao campo semântico, a dados
Provas
Questão presente nas seguintes provas
Texto para responder à questão.
O rápido e significativo crescimento das cidades brasileiras, nas últimas seis décadas, ocasionou três fenômenos de grande relevância:
- transição de um país predominantemente rural para o patamar atual onde aproximadamente 80% da população passa a residir em áreas urbanas;
- triplicação da população ao longo deste mesmo período;
- crescimento da frota de veículos, a partir do desenvolvimento industrial com foco na indústria automobilística.
A consideração da inter-relação existente entre cidades sustentáveis, redes de transporte de qualidade, eficiência energética, respeito ao meio ambiente e renda da população, impõe-se como questão indiscutível, exigindo atuação e colaboração entre os diferentes setores de governo e ação integrada nos três níveis de poder, sob pena de não alcançar a desejada inclusão social com qualidade de vida nas cidades.
A experiência mundial aponta para a importância dos sistemas sobre trilhos como uma solução eficiente para estruturação das redes de transporte urbano nas médias e grandes cidades. O setor metroferroviário é capaz de proporcionar impactos muito relevantes e positivos sobre os aspectos anteriormente mencionados. Ao mesmo tempo, exige vultosos investimentos para sua implantação e expansão, tornando imprescindível o apoio da União, em conjunto com os poderes locais, num planejamento mais amplo e consistente de priorização de investimentos no setor.
(Disponível em: http://www.cbtu.gov.br/estudos/evol_inst/evolucao.pdf.)
Dentre os termos destacados a seguir, indique o que, no texto, desempenha a mesma função sintática de “consideração” (2º§).
Provas
Questão presente nas seguintes provas
Texto para responder à questão.
O rápido e significativo crescimento das cidades brasileiras, nas últimas seis décadas, ocasionou três fenômenos de grande relevância:
- transição de um país predominantemente rural para o patamar atual onde aproximadamente 80% da população passa a residir em áreas urbanas;
- triplicação da população ao longo deste mesmo período;
- crescimento da frota de veículos, a partir do desenvolvimento industrial com foco na indústria automobilística.
A consideração da inter-relação existente entre cidades sustentáveis, redes de transporte de qualidade, eficiência energética, respeito ao meio ambiente e renda da população, impõe-se como questão indiscutível, exigindo atuação e colaboração entre os diferentes setores de governo e ação integrada nos três níveis de poder, sob pena de não alcançar a desejada inclusão social com qualidade de vida nas cidades.
A experiência mundial aponta para a importância dos sistemas sobre trilhos como uma solução eficiente para estruturação das redes de transporte urbano nas médias e grandes cidades. O setor metroferroviário é capaz de proporcionar impactos muito relevantes e positivos sobre os aspectos anteriormente mencionados. Ao mesmo tempo, exige vultosos investimentos para sua implantação e expansão, tornando imprescindível o apoio da União, em conjunto com os poderes locais, num planejamento mais amplo e consistente de priorização de investimentos no setor.
(Disponível em: http://www.cbtu.gov.br/estudos/evol_inst/evolucao.pdf.)
De acordo com as ideias expressas no texto, considere os aspectos relacionados à compreensão e interpretação e assinale a afirmativa correta.
Provas
Questão presente nas seguintes provas
Texto para responder à questão.
O rápido e significativo crescimento das cidades brasileiras, nas últimas seis décadas, ocasionou três fenômenos de grande relevância:
- transição de um país predominantemente rural para o patamar atual onde aproximadamente 80% da população passa a residir em áreas urbanas;
- triplicação da população ao longo deste mesmo período;
- crescimento da frota de veículos, a partir do desenvolvimento industrial com foco na indústria automobilística.
A consideração da inter-relação existente entre cidades sustentáveis, redes de transporte de qualidade, eficiência energética, respeito ao meio ambiente e renda da população, impõe-se como questão indiscutível, exigindo atuação e colaboração entre os diferentes setores de governo e ação integrada nos três níveis de poder, sob pena de não alcançar a desejada inclusão social com qualidade de vida nas cidades.
A experiência mundial aponta para a importância dos sistemas sobre trilhos como uma solução eficiente para estruturação das redes de transporte urbano nas médias e grandes cidades. O setor metroferroviário é capaz de proporcionar impactos muito relevantes e positivos sobre os aspectos anteriormente mencionados. Ao mesmo tempo, exige vultosos investimentos para sua implantação e expansão, tornando imprescindível o apoio da União, em conjunto com os poderes locais, num planejamento mais amplo e consistente de priorização de investimentos no setor.
(Disponível em: http://www.cbtu.gov.br/estudos/evol_inst/evolucao.pdf.)
Considerando a acentuação gráfica das palavras, analise as afirmativas a seguir.
I. As palavras “rápido” e “últimas” são acentuadas em decorrência de mesma regra gramatical.
II. As palavras “décadas” e “fenômenos” são acentuadas em decorrência de diferentes regras gramaticais.
III. O plural de “indiscutível” é acentuado em decorrência de mesma regra gramatical que justifica o acento gráfico em “sustentáveis”.
Está(ão) correta(s) apenas a(s) afirmativa(s)
Provas
Questão presente nas seguintes provas
Texto para responder à questão.
Na ordem do dia
A mobilidade entrou definitivamente na pauta do poder público. Há dois anos, o Brasil conta com uma Política Nacional de Mobilidade Urbana, que foi instituída pela Lei 12.587/2012. Nela ficou estabelecida a prioridade do transporte coletivo sobre o individual e da circulação de pedestres sobre a de veículos. Uma de suas diretrizes é a integração da mobilidade com a política de desenvolvimento urbano. Até 2015, deverão ser desenvolvidos planos locais e regionais de mobilidade, como condição para que estados e municípios obtenham financiamentos para essa área.
Outra conquista está em curso. Em dezembro de 2013, a Câmara dos Deputados aprovou a Proposta de Emenda Constitucional (PEC) 90/2011, que tramita agora no Senado, que equipara o transporte coletivo ao rol dos demais direitos sociais. A nova condição legal poderá significar a adoção de políticas públicas de maior alcance social.
(Revista Vértice CREA – Minas. Mar./abr. 2014. Ed. Posigraf S/A.)
Dentre os pares abaixo, assinale o que apresenta a grafia correta da forma verbal correspondente.
Provas
Questão presente nas seguintes provas
Texto para responder à questão.
Na ordem do dia
A mobilidade entrou definitivamente na pauta do poder público. Há dois anos, o Brasil conta com uma Política Nacional de Mobilidade Urbana, que foi instituída pela Lei 12.587/2012. Nela ficou estabelecida a prioridade do transporte coletivo sobre o individual e da circulação de pedestres sobre a de veículos. Uma de suas diretrizes é a integração da mobilidade com a política de desenvolvimento urbano. Até 2015, deverão ser desenvolvidos planos locais e regionais de mobilidade, como condição para que estados e municípios obtenham financiamentos para essa área.
Outra conquista está em curso. Em dezembro de 2013, a Câmara dos Deputados aprovou a Proposta de Emenda Constitucional (PEC) 90/2011, que tramita agora no Senado, que equipara o transporte coletivo ao rol dos demais direitos sociais. A nova condição legal poderá significar a adoção de políticas públicas de maior alcance social.
(Revista Vértice CREA – Minas. Mar./abr. 2014. Ed. Posigraf S/A.)
Considerando a relação semântica estabelecida em “[...] como condição para que estados e municípios obtenham financiamentos [...]” (1º§), é correto afirmar que o termo em destaque denota
Provas
Questão presente nas seguintes provas
Texto para responder à questão.
Na ordem do dia
A mobilidade entrou definitivamente na pauta do poder público. Há dois anos, o Brasil conta com uma Política Nacional de Mobilidade Urbana, que foi instituída pela Lei 12.587/2012. Nela ficou estabelecida a prioridade do transporte coletivo sobre o individual e da circulação de pedestres sobre a de veículos. Uma de suas diretrizes é a integração da mobilidade com a política de desenvolvimento urbano. Até 2015, deverão ser desenvolvidos planos locais e regionais de mobilidade, como condição para que estados e municípios obtenham financiamentos para essa área.
Outra conquista está em curso. Em dezembro de 2013, a Câmara dos Deputados aprovou a Proposta de Emenda Constitucional (PEC) 90/2011, que tramita agora no Senado, que equipara o transporte coletivo ao rol dos demais direitos sociais. A nova condição legal poderá significar a adoção de políticas públicas de maior alcance social.
(Revista Vértice CREA – Minas. Mar./abr. 2014. Ed. Posigraf S/A.)
De acordo com as ideias do texto, pode-se inferir, quanto à questão da mobilidade urbana, que
Provas
Questão presente nas seguintes provas
Texto para responder à questão.
Na ordem do dia
A mobilidade entrou definitivamente na pauta do poder público. Há dois anos, o Brasil conta com uma Política Nacional de Mobilidade Urbana, que foi instituída pela Lei 12.587/2012. Nela ficou estabelecida a prioridade do transporte coletivo sobre o individual e da circulação de pedestres sobre a de veículos. Uma de suas diretrizes é a integração da mobilidade com a política de desenvolvimento urbano. Até 2015, deverão ser desenvolvidos planos locais e regionais de mobilidade, como condição para que estados e municípios obtenham financiamentos para essa área.
Outra conquista está em curso. Em dezembro de 2013, a Câmara dos Deputados aprovou a Proposta de Emenda Constitucional (PEC) 90/2011, que tramita agora no Senado, que equipara o transporte coletivo ao rol dos demais direitos sociais. A nova condição legal poderá significar a adoção de políticas públicas de maior alcance social.
(Revista Vértice CREA – Minas. Mar./abr. 2014. Ed. Posigraf S/A.)
Acerca do trecho “[...] equipara o transporte coletivo ao rol dos demais direitos sociais.” (2º§) considere as alterações propostas e assinale a que está de acordo com a correção gramatical.
Provas
Questão presente nas seguintes provas

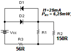
O diodo semicondutor é um dispositivo eletrônico muito comum em aplicações CC e CA. No circuito da figura, há uma aplicação CC. Dados os parâmetros, assinale a alternativa que define corretamente a tensão total da fonte.
Provas
Questão presente nas seguintes provas
Texto para responder à questão.
Na ordem do dia
A mobilidade entrou definitivamente na pauta do poder público. Há dois anos, o Brasil conta com uma Política Nacional de Mobilidade Urbana, que foi instituída pela Lei 12.587/2012. Nela ficou estabelecida a prioridade do transporte coletivo sobre o individual e da circulação de pedestres sobre a de veículos. Uma de suas diretrizes é a integração da mobilidade com a política de desenvolvimento urbano. Até 2015, deverão ser desenvolvidos planos locais e regionais de mobilidade, como condição para que estados e municípios obtenham financiamentos para essa área.
Outra conquista está em curso. Em dezembro de 2013, a Câmara dos Deputados aprovou a Proposta de Emenda Constitucional (PEC) 90/2011, que tramita agora no Senado, que equipara o transporte coletivo ao rol dos demais direitos sociais. A nova condição legal poderá significar a adoção de políticas públicas de maior alcance social.
(Revista Vértice CREA – Minas. Mar./abr. 2014. Ed. Posigraf S/A.)
O trecho “Até 2015, deverão ser desenvolvidos planos locais e regionais de mobilidade, como condição para que estados e municípios obtenham financiamentos para essa área.” (1º§) tem mantida a correção gramatical e semântica em:
Provas
Questão presente nas seguintes provas
Cadernos
Caderno Container