Foram encontradas 721 questões.
- Modelo OSIModelo OSI: Camada Física
- Transmissão de DadosMeios de TransmissãoCabeamento FìsicoMeio de Transmissão: Par Trançado
- Transmissão de DadosPadrões IEEE 802IEEE 802.3: Ethernet
Provas
Provas
Disciplina: TI - Organização e Arquitetura dos Computadores
Banca: FCC
Orgão: ARTESP
Provas
Provas
Provas
Disciplina: TI - Organização e Arquitetura dos Computadores
Banca: FCC
Orgão: ARTESP
Provas
Provas
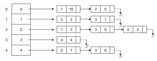
Considere a estrutura de dados abaixo.

Esta estrutura representa cinco localidades indicadas por 0, 1, 2, 3, 4 com as rotas e as respectivas distâncias entre elas. Por exemplo, da localidade 0 há rota para a localidade 1 (distância 10) e para a localidade 2 (distância 5). Um Especialista em Tecnologia da Informação da ARTESP afirma, corretamente, que
Provas
“Com o intuito de aprimorar a qualidade das estradas do Programa de Concessão do Estado de São Paulo, a ARTESP (Agência de Transporte do Estado de São Paulo) criou o aplicativo “eu-vi”. Com o "eu-vi", motoristas e caronas que possuem telefones celulares podem "ficar de olho" na qualidade das estradas - comunicando problemas ou sugerindo melhorias para a ARTESP. Com apenas alguns cliques é possível enviar fotos ou vídeos (de até 10 segundos).”
(Disponível em: http://www.artesp.sp.gov.br)
Considere, por hipótese, que o projeto “eu vi” da ARTESP tenha sido desenvolvido com base nas melhores práticas do PMBOK 5ª edição. Um dos processos do gerenciamento do projeto produziu a saída mostrada na figura abaixo.

A figura refere-se
Provas
Considere a classe PHP versão 7, abaixo:

Após a instância do objeto $obj ser criada, para exibir na tela a placa do veículo EFC-8765 e a categoria Passeio, utiliza-se a instrução
Provas
Caderno Container