Magna Concursos

Foram encontradas 721 questões.

610989 Ano: 2017
Disciplina: Engenharia Elétrica
Banca: FCC
Orgão: ARTESP

O circuito abaixo possui uma fonte de tensão contínua que alimenta quatro lâmpadas incandescentes.

Enunciado 610989-1

As características de cada lâmpada são:

Enunciado 610989-2

Nesse circuito

 

Provas

Questão presente nas seguintes provas
610988 Ano: 2017
Disciplina: Engenharia Elétrica
Banca: FCC
Orgão: ARTESP
O Engenheiro Eletricista deve especificar um cabo de fibra ótica para ser utilizado na instalação de uma rede de dados para uma autoestrada. Considerando os padrões comerciais de fibra ótica, o Engenheiro deve realizar a escolha baseando-se na seguinte especificação: Alcance de 70 km, comprimento de onda de
 

Provas

Questão presente nas seguintes provas
610987 Ano: 2017
Disciplina: Engenharia Elétrica
Banca: FCC
Orgão: ARTESP
A densidade de corrente de energia de uma onda eletromagnética é calculada por meio do chamado vetor de Poynting. Esse vetor é calculado de acordo com a seguinte expressão (sendo μ0 a permeabilidade magnética do vácuo e B a densidade de fluxo magnético):
 

Provas

Questão presente nas seguintes provas
610986 Ano: 2017
Disciplina: Engenharia Elétrica
Banca: FCC
Orgão: ARTESP
Os princípios da comunicação serial de dados foram consolidados com a proposição do padrão de comunicação serial RS 232. Considerando uma transmissão padrão a 9.600 baud, 1 stop bit e que o payload, ou seja, a parte útil do pacote seja de 8 bits, a máxima eficiência de transmissão é, aproximadamente,
 

Provas

Questão presente nas seguintes provas
610985 Ano: 2017
Disciplina: Engenharia Elétrica
Banca: FCC
Orgão: ARTESP

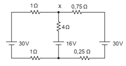
Considere o circuito abaixo.

Enunciado 610985-1

Os valores dos módulos e os sentidos das correntes que circulam em cada ramo do circuito é:

 

Provas

Questão presente nas seguintes provas
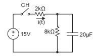
610984 Ano: 2017
Disciplina: Engenharia Elétrica
Banca: FCC
Orgão: ARTESP

No circuito abaixo o capacitor inicialmente se encontra descarregado. Quando a chave CH é fechada, o valor da corrente i (t) atinge o valor ia. Transcorrido um tempo grande após o fechamento de CH, o capacitor é totalmente carregado e a corrente atinge o valor ib.

Enunciado 610984-1

Os valores de ia e ib são, respectivamente,

 

Provas

Questão presente nas seguintes provas
610983 Ano: 2017
Disciplina: Engenharia Elétrica
Banca: FCC
Orgão: ARTESP
Uma carga trifásica pode ter as configurações estrela ou triângulo. Seja uma carga trifásica na configuração estrela equilibrada, com valores das cargas Z1 = Z2 = Z3 = ZY (impedância de carga por fase) e uma carga triângulo equilibrada com impedâncias Za = Zb = Zc = ZΔ (impedância de carga por fase). A equação que estabelece a relação entre ZY E ZΔ é
 

Provas

Questão presente nas seguintes provas
610982 Ano: 2017
Disciplina: Engenharia Elétrica
Banca: FCC
Orgão: ARTESP
Seja um transformador com relação de transformação 220/22 V, sendo que seu primário (alta tensão) tem resistência de enrolamento com valor 0,2 ohm e seu secundário (baixa tensão) tem resistência de enrolamento de 0,05 ohm. O valor da resistência de enrolamento equivalente do primário, desse transformador, é
 

Provas

Questão presente nas seguintes provas
610981 Ano: 2017
Disciplina: Engenharia Elétrica
Banca: FCC
Orgão: ARTESP
Uma das características dos autotransformadores é que
 

Provas

Questão presente nas seguintes provas
610980 Ano: 2017
Disciplina: Engenharia Elétrica
Banca: FCC
Orgão: ARTESP
Seja um motor de corrente contínua com os seguintes parâmetros: velocidade em vazio de 1.200 rpm e velocidade a plena carga de 1.000 rpm. O valor de sua regulação é
 

Provas

Questão presente nas seguintes provas