Foram encontradas 1.760 questões.
Os diodos emissores de luz (LED) possuem, como base fundamental em suas confecções, os elementos semicondutores e convertem corrente elétrica em luz visível ou radiação infravermelha. Em relação aos tipos de cristais e sua dopagem, que caracterizam a coloração de sua luz, analise as assertivas abaixo.
I. A combinação dos elementos químicos arsênio e gálio formam o GaAs, que é amarelo.
II. A combinação dos elementos químicos arsênio, gálio e fósforo formam o GaAsP, que, dependendo da concentração de fósforo, é vermelho ou amarelo.
III. A combinação dos elementos químicos gálio e fósforo formam o GaP, que, com dopagem de zinco e oxigênio, é azul.
IV. O GaP com dopagem de nitrogênio é verde ou amarelo.
É correto o que se afirma em
Provas
Questão presente nas seguintes provas
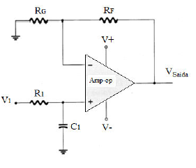
Na figura abaixo, há um filtro passa-baixas, onde V1 = 1mV, RG = 10kΩ, RF = 10kΩ, R1 = 2,5kΩ e C1 =0,05μF. Considere π = 3,14

Desse modo, o ganho de tensão, a frequência de corte e a tensão Vsaída são, respectivamente:
Provas
Questão presente nas seguintes provas
O isolamento de amplificadores, uma das técnicas de condicionamento de sinal, pode ser definido como a separação entre dois sinais, de modo a interagir entre eles, visando a um aspecto de segurança. Sobre os tipos de isolamento existentes, assinale a alternativa incorreta.
Provas
Questão presente nas seguintes provas
Os transdutores de pressão, ou sensores eletromecânicos de pressão, convertem o movimento gerado por uma força aplicada em sinal elétrico. Em relação a estes dispositivos, assinale a alternativa correta.
Provas
Questão presente nas seguintes provas
O motor elétrico, destinado a converter energia elétrica em energia mecânica, é um dos equipamentos mais utilizados pelo homem. Entre os tipos de motores elétricos de corrente alternada, é correto afirmar que os motores síncronos
Provas
Questão presente nas seguintes provas
Os transdutores de posição são necessários em sistemas de malha fechada, pois fornecem o sinal que é retroalimentado à unidade de controle para ser comparado com o sinal de entrada. Sobre os transdutores de posição lineares, é correto afirmar que
Provas
Questão presente nas seguintes provas
Todos os condutores vivos de um circuito devem ser protegidos contra as cargas e os curtos-circuitos, por um ou mais dispositivos de proteção que promovam sua interrupção quando da ocorrência de uma dessas condições anormais. Sobre os tipos de dispositivos de proteção, analise as assertivas abaixo.
I. Os fusíveis, pela fusão de uma parte especialmente projetada, fecham o circuito no qual se acham inseridos e interrompem a corrente quando esta excede um valor especificado durante um tempo especificado.
II. Os disjuntores são dispositivos que garantem, simultaneamente, a manobra e a proteção contra correntes de sobrecarga e contra correntes de curto-circuito.
III. Os disjuntores possuem como função básica proteger os condutores contra curto-circuito, através de seu dispositivo magnético.
É correto o que se afirma em
Provas
Questão presente nas seguintes provas
Em instalações de baixa tensão, entende-se por disjuntor o dispositivo capaz de interromper um circuito, ao comando do operador ou automaticamente, quando percorrido por níveis de corrente superiores à sua corrente nominal, sem que dessa interrupção lhe advenha dano. Para aumentar a capacidade disruptiva do disjuntor há, no interior deste, uma câmara de extinção de arco que se presta a confinar, dividir e extinguir o arco elétrico formado entre os contatos do disjuntor imediatamente à abertura mecânica dos contatos. Uma das características nominais dos disjuntores é o disparo instantâneo, em geral magnético, definido para as faixas de atuação B, C e D, conforme a figura abaixo.

Com relação a esse assunto, analise as assertivas abaixo.
I. A curva B tem como característica o disparo instantâneo para correntes entre 5 e 10 vezes a corrente nominal. Sendo assim, são aplicados para proteção de circuitos com cargas indutivas.
II. A curva C tem como característica principal o disparo instantâneo para corrente entre 3 e 5 vezes a corrente nominal. Sendo assim, são aplicados principalmente na proteção de circuitos com características resistivas ou grandes distâncias de cabos envolvidas.
III. A curva D refere-se ao disparo instantâneo para correntes entre 10 e 20 vezes a corrente nominal.
É correto o que se afirma em
Provas
Questão presente nas seguintes provas
O símbolo abaixo pode ser visto nos projetos de quadros de distribuição em instalações elétricas de baixa tensão. Assinale a alternativa que apresenta seu significado.

Provas
Questão presente nas seguintes provas
A evolução da tecnologia possibilitou o desenvolvimento de dispositivos mais avançados do que os simples indicadores locais de pressão. Os transdutores de pressão convertem os valores das grandezas elétricas que são usadas, local ou remotamente, para leitura e/ou controle de processos. O tipo de transdutor de pressão geralmente utilizado para pressões de 0,035 a 70MPa e que possui precisão na faixa de 0,5% a 1% do fundo de escala, sem considerar as variações de temperatura, é denominado transdutor de pressão
Provas
Questão presente nas seguintes provas
Cadernos
Caderno Container