Foram encontradas 927 questões.
Um circuito digital é um somador de duas entradas, cada uma de 16 bits. Considere as três afirmativas abaixo.
I – Se as duas entradas são inteiros sem sinal, a saída é representada por 17 bits (16 bits mais o carry bit).
II – Se as duas entradas são inteiros em código gray, a saída é representada por 18 bits.
III – Se as duas entradas são inteiros em código unicode, a saída é representada por 19 bits.
Provas
Com respeito a famílias de circuitos lógicos, considere as três afirmativas a seguir.
I – A família TTL permite alimentação com 5V.
II – A família CMOS permite alimentação de 3V a 15V.
III – A família ECL somente pode ser alimentada por fonte chaveada.
Provas
Um engenheiro está sintonizando um controlador PID (Proporcional Integral Derivativo), aplicado ao controle de temperatura de um forno. A modelagem dinâmica do forno é dada pela equação de primeira ordem com atraso, mostrada a seguir. O valor do atraso é 1/10 da constante de tempo.
!$ P(S) = { \Large { K \over \tau S + 1}} e^{ - \theta\,S} !$
Avalie as três afirmativas a seguir:
I – É possível estabilizar a planta com erro de regime nulo.
II – Devido ao atraso, quando aplica-se degrau na referência (em malha fechada), ocorre necessariamente saturação da variável de controle (u).
III – Devido ao atraso, quando aplica-se degrau na referência (em malha fechada), ocorre necessariamente overshoot da variável controlada (y).
Provas
Uma aplicação clássica de diodo zener é como referência de:
Provas
Um técnico está projetando um circuito de aquisição de dados, baseado num microcontrolador. Considere as três afirmativas abaixo:
I – Se os dados adquiridos são do tipo “ponto flutuante”, somente podem ter precisão dupla se o microcontrolador for de 16 bits ou mais. Microcontroladores de 8 bits ou menos necessariamente fornecem precisão simples.
II – O programa executado pelo microcontrolador necessariamente é escrito na linguagem C.
III – O microcontrolador pode efetuar cálculos com as medidas adquiridas. Por exemplo: pode-se programar o microcontrolador para adquirir várias medidas e informar a média.
Provas
Um engenheiro eletrônico está fazendo um circuito periférico de microcontrolador. O circuito deverá ser pendurado no barramento do microcontrolador, receber uma informação digital e ficar memorizando essa informação até que o microcontrolador envie outra informação em substituição. O sinal de saída desse circuito será usado em um alarme. O tipo de elemento lógico que se usa como base para esse tipo de cirtuito é:
Provas
Dos dispositivos de eletrônica digital a seguir, o que armazena memória é:
Provas
Um engenheiro eletrônico está projetando um filtro analógico ativo. O objetivo é obter um filtro passa banda de quarta ordem. Considere as três afirmativas abaixo:
I – O sinal de entrada necessariamente contém quatro frequências sobrepostas.
II – Existe limitação de amplitude do sinal de saída.
III – O sinal de saída necessariamente contém quatro frequências sobrepostas.
Provas
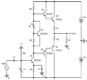
Observe o circuito abaixo.

Assinale a alternativa que descreve esse circuito.
Provas
Numa fábrica, há um motor de indução trifásico que é usado para bombear água. O motor tem potência excessiva, e deseja-se diminuir sua potência. Um técnico foi chamado para resolver o problema. O equipamento utilizado para fazer o motor operar com potência reduzida é:
Provas
Caderno Container