Foram encontradas 927 questões.
Um grupo de três técnicos (T1, T2, T3) trabalha numa escala em rodízio. O técnico T1 trabalha de 3 em 3 dias. O Técnico T2 trabalha de 5 em 5 dias. O técnico T3 trabalha de 12 em 12 dias. Hoje, os três trabalharam. Os três trabalharão novamente, num mesmo dia, daqui a:
Provas
Um engenheiro eletrônico montou um amplificador de pequenos sinais, classe A, com acoplamento AC, baseado num transistor bipolar, na configuração emissor comum, sem realimentação. Esse circuito é usado como pré- amplificador de microfone. Considere as três afirmações abaixo:
I – O ganho de tensão depende fortemente do valor do hfe do transistor.
II – Se não houver casamento de impedância entre a fonte de sinal e a impedância de entrada do amplificador, o circuito não funciona.
III – Pode-se provar que a amplitude AC pico a pico da saída não pode ultrapassar o valor de VCC.
Provas
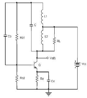
Observe o circuito abaixo.

Assinale a alternativa que descreve esse circuito.
Provas
Deseja-se levantar a resposta de frequência de um filtro eletrônico. Considere os equipamentos abaixo:
1) Ohmímetro
2) Osciloscópio
3) Gerador de sinais
4) Capacímetro
5) Voltímetro
6) Amperímetro
Os equipamentos com os quais se pode fazer a medida desejada são:
Provas
Parte da energia transmitida por um radar meteorológico, e que retorna, é derivada de prédios, carros, árvores e outros. Essa energia se confunde com a energia proveniente de “objetos meteorológicos”, como chuva, por exemplo. O nome em inglês que se dá para o sinal de retorno não meteorológico é:
Provas
O procedimento a seguir que NÃO é considerado seguro e adequado é:
Provas
Em relação à relação entre a polarização do pulso de retorno do radar e o tipo de objeto detectado é correto afirmar que:
Provas
Um sinal está sendo transmitido em AM SSB sem portadora. A banda do sinal modulador é de 5KHz. Pode-se dizer que a banda consumida do espectro na irradiação desse sinal corresponde a:
Provas
Um técnico foi chamado para montar um link de microondas, com antenas parabólicas direcionais, entre um “ponto de externa” (conjunto de equipamentos de TV que produzem informação de áudio e vídeo) e um estúdio de TV. Há visibilidade (linha reta) entre o ponto de externa e o estúdio de TV. O link de microondas deve ser instalado do seguinte modo:
Provas
Um engenheiro foi chamado para explicar o seguinte fenômeno: um operador de transmissor de potência de uma estação de TV trabalha próximo ao transmissor. Para monitorar a qualidade da transmissão, o operador mantém uma TV comum ligada no canal da estação. A TV mostra um sinal perfeito, mas o operador recebeu uma ligação dizendo que a TV está fora do ar. Foi feita uma verificação detalhada, e constatou-se que a válvula de potência, do último estágio de amplificação de RF estava pifada. A TV de monitoração do operador ainda mostrava sinal como se nada tivesse acontecido porque a TV pega sinal:
Provas
Caderno Container