Foram encontradas 8.143 questões.
- EletrotécnicaCircuitos Elétricos em Eletricidade
- EletrotécnicaCircuitos de Corrente Contínua e de Corrente Alternada
Um chuveiro possui a especificação seguinte:
? alimentação = 220 V / 60 Hz
? potência máxima = 5400 W
A resistência para operação na potência máxima vale, aproximadamente,
? alimentação = 220 V / 60 Hz
? potência máxima = 5400 W
A resistência para operação na potência máxima vale, aproximadamente,
Provas
Questão presente nas seguintes provas
Um motor trifásico possui as especificações seguintes:
Potência: 0,5 CV
Polos: 4
Tensão: 220 V
Rotação: 1720 RPM
Rendimento: 72%
Fator de potência: 0,65
A corrente nominal vale, aproximadamente,
Potência: 0,5 CV
Polos: 4
Tensão: 220 V
Rotação: 1720 RPM
Rendimento: 72%
Fator de potência: 0,65
A corrente nominal vale, aproximadamente,
Provas
Questão presente nas seguintes provas
Em instalações elétricas prediais, a NBR 5410/2004 estabelece uma taxa máxima de ocupação de eletrodutos que, para três ou mais condutores, não deve ser superior a
Provas
Questão presente nas seguintes provas
A NBR 5410/2004 recomenda para as instalações elétricas prediais o uso de dispositivos DR de alta sensibilidade (I?n ? 30 mA) como medida adicional na proteção contra
Provas
Questão presente nas seguintes provas
- EletrotécnicaCircuitos Elétricos em Eletricidade
- EletrotécnicaCircuitos de Corrente Contínua e de Corrente Alternada
Uma carga trifásica equilibrada na configuração estrela é alimentada por uma tensão de linha de 220 V. A tensão de fase vale
Provas
Questão presente nas seguintes provas
O esquema unifilar abaixo representa o circuito de comando de duas lâmpadas em paralelo com dois interruptores instalados em pontos distintos de um ambiente:

O esquema contém um erro descrito em:

O esquema contém um erro descrito em:
Provas
Questão presente nas seguintes provas
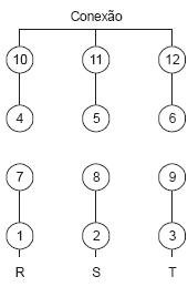
Um motor trifásico de 12 terminais foi montado segundo o padrão:
Tensão de operação das bobinas: 220 V
(1 ? 4) e (7 ? 10) : bobinas da fase R
(2 ? 5) e (8 ? 11) : bobinas da fase S
(3 ? 6) e (9 ? 12) : bobinas da fase T

Na conexão apresentada, o motor deve ser alimentado com tensão de linha de
Tensão de operação das bobinas: 220 V
(1 ? 4) e (7 ? 10) : bobinas da fase R
(2 ? 5) e (8 ? 11) : bobinas da fase S
(3 ? 6) e (9 ? 12) : bobinas da fase T

Na conexão apresentada, o motor deve ser alimentado com tensão de linha de
Provas
Questão presente nas seguintes provas
- EletrotécnicaCircuitos Elétricos em Eletricidade
- EletrotécnicaCircuitos de Corrente Contínua e de Corrente Alternada
Analise o circuito abaixo.

A potência dissipada por
, em kW, vale aproximadamente,

A potência dissipada por
, em kW, vale aproximadamente,Provas
Questão presente nas seguintes provas
Em um transformador monofásico com relação de espiras Np/Ns = 15 é aplicada no primário a tensão de 240 V / 60 Hz.
A tensão no secundário vale
A tensão no secundário vale
Provas
Questão presente nas seguintes provas
Uma carga trifásica equilibrada com fator de potência 0,8 é alimentada por uma tensão de linha de 220 V e corrente de linha de 10 A. Então, a potência ativa total, em kW, é aproximadamente igual a
Provas
Questão presente nas seguintes provas
Cadernos
Caderno Container