Magna Concursos

Foram encontradas 244 questões.

3702155 Ano: 2025
Disciplina: Informática
Banca: CESPE / CEBRASPE
Orgão: Univesp
Assinale a opção correta acerca da versão mais atual do aplicativo de mensagens Telegram.
 

Provas

Questão presente nas seguintes provas
3702154 Ano: 2025
Disciplina: TI - Banco de Dados
Banca: CESPE / CEBRASPE
Orgão: Univesp
Enunciado 4391995-1

A figura precedente consiste em um DER, que representa a modelagem de uma clínica médica na qual um mesmo médico pode realizar consulta com vários pacientes, sendo possível que o mesmo paciente se consulte com o mesmo médico mais de uma vez.

A partir das informações apresentadas, é correto afirmar que, na transformação do diagrama para o modelo físico, CONSULTA
 

Provas

Questão presente nas seguintes provas
3702153 Ano: 2025
Disciplina: TI - Banco de Dados
Banca: CESPE / CEBRASPE
Orgão: Univesp
Enunciado 4391994-1

A figura precedente é um DER, que representa a modelagem de uma clínica médica na qual um mesmo médico pode realizar consulta com vários pacientes, sendo possível que o mesmo paciente se consulte com o mesmo médico mais de uma vez.

A partir das informações apresentadas, assinale a opção correta.
 

Provas

Questão presente nas seguintes provas
3702152 Ano: 2025
Disciplina: TI - Desenvolvimento de Sistemas
Banca: CESPE / CEBRASPE
Orgão: Univesp
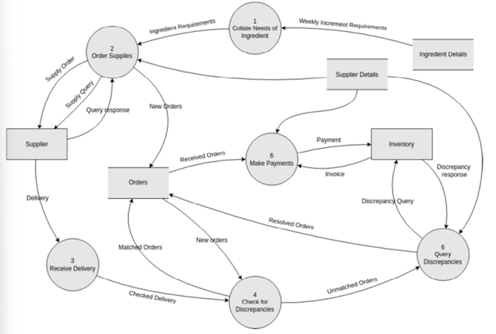
Enunciado 4391993-1

Conforme a análise estruturada de sistemas, a figura apresentada corresponde a um
 

Provas

Questão presente nas seguintes provas
3702151 Ano: 2025
Disciplina: TI - Desenvolvimento de Sistemas
Banca: CESPE / CEBRASPE
Orgão: Univesp
Enunciado 4391992-1

De acordo com a análise estruturada de sistemas, a figura precedente corresponde a um
 

Provas

Questão presente nas seguintes provas
3702150 Ano: 2025
Disciplina: TI - Desenvolvimento de Sistemas
Banca: CESPE / CEBRASPE
Orgão: Univesp
Caso se pretenda implementar uma arquitetura multiusuários por meio de uma arquitetura cliente-servidor distribuída, estruturada em quatro camadas (apresentação, gerenciamento de dados, processamento de aplicação e banco de dados), a camada de
 

Provas

Questão presente nas seguintes provas
3702149 Ano: 2025
Disciplina: TI - Banco de Dados
Banca: CESPE / CEBRASPE
Orgão: Univesp
Em ambientes multiusuários dentro de sistemas distribuídos, os componentes podem ser implementados em diferentes linguagens de programação, plataformas e protocolos para comunicação.
Nesse tipo de sistema distribuído, faz-se necessário um software que gerencie essas diversas partes e assegure que elas possam se comunicar e trocar dados. Esse software é denominado
 

Provas

Questão presente nas seguintes provas
3702148 Ano: 2025
Disciplina: TI - Segurança da Informação
Banca: CESPE / CEBRASPE
Orgão: Univesp
Assinale a opção que apresenta corretamente o tipo de código malicioso capaz de se propagar automaticamente, explorando vulnerabilidades existentes em programas instalados em computadores, e que dispõe de mecanismos de comunicação com o invasor que permitem que ele seja controlado remotamente.
 

Provas

Questão presente nas seguintes provas
3702147 Ano: 2025
Disciplina: TI - Redes de Computadores
Banca: CESPE / CEBRASPE
Orgão: Univesp
No modelo de referência TCP/IP, a camada cuja tarefa é permitir que os hosts injetem pacotes em qualquer rede e garantir que eles trafeguem independentemente até o destino é a
 

Provas

Questão presente nas seguintes provas
Determinado tipo de chip para processamento rápido de pacotes de rede é caracterizado por um conjunto de portas que pode ser organizado conforme o circuito desejado, por meio da modificação de sua fiação em campo. Assinale a opção em que é apresentado o nome desse tipo de chip.
 

Provas

Questão presente nas seguintes provas