Foram encontradas 3.180 questões.
Julgue os itens de 95 a 101, referentes a modelagem multidimensional, OLAP (online analytical processing) e data warehouse.
MOLAP é uma arquitetura OLAP na qual os dados ficam armazenados em um banco de dados multidimensional. Nas arquiteturas ROLAP e HOLAP, são utilizados bancos de dados relacionais para armazenamento dos dados.
Provas
Julgue os itens de 95 a 101, referentes a modelagem multidimensional, OLAP (online analytical processing) e data warehouse.
Ferramentas do tipo OLAP são utilizadas para extrair dados e realizar análise ad hoc, na área de business intelligence. Elas permitem, entre outras operações, executar o drill down, que é o aumento da granularidade dos dados, o slice and dice, que permite executar operações de projeção nas dimensões, e o pivoteamento, que permite realizar rotação (tabulação transversal) do cubo.
Provas
Julgue os itens de 95 a 101, referentes a modelagem multidimensional, OLAP (online analytical processing) e data warehouse.
O data warehouse é uma coleção de dados orientada por assunto, integrado, volátil e variante no tempo, voltado para a análise de séries temporais e de tendências, a partir do processamento de dados históricos.
Provas

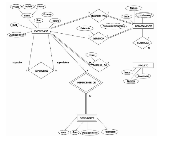
Considerando a figura acima, que apresenta um diagrama entidade-relacionamento (ER) para o banco de dados de uma empresa, julgue os itens seguintes, a respeito de modelagem ER e seu mapeamento para modelo relacional.
No diagrama ER apresentado, DEPARTAMENTO é uma entidade que possui dois atributos-chave; TRABALHA_EM é um relacionamento binário que requer, no modelo relacional, a criação de uma entidade associativa com pelo menos um atributo.
Provas

Considerando a figura acima, que apresenta um diagrama entidade-relacionamento (ER) para o banco de dados de uma empresa, julgue os itens seguintes, a respeito de modelagem ER e seu mapeamento para modelo relacional.
No diagrama ER apresentado, pela restrição de integridade da entidade PROJETO, uma chave estrangeira oriunda da relação CONTROLA não pode ser null na entidade PROJETO, porque essa chave é usada para identificar tuplas individuais na entidade DEPARTAMENTO.
Provas

Considerando a figura acima, que apresenta um diagrama entidade-relacionamento (ER) para o banco de dados de uma empresa, julgue os itens seguintes, a respeito de modelagem ER e seu mapeamento para modelo relacional.
No diagrama ER apresentado, NumerodeEmpregados é um atributo abstrato; Localizacoes é um atributo multivalorado; DEPENDENTE é uma entidade fraca; Nome é atributo-chave na entidade PROJETO; SUPERVISAO é um autorrelacionamento; e a ligação entre a relação GERENCIA e a entidade DEPARTAMENTO indica participação total de DEPARTAMENTO em GERENCIA.
Provas
Situada em um vale agrícola rodeado por montanhas (Girona, Espanha), a casa Bianna é a protagonista principal daquele entorno natural. A casa compõe-se de dois volumes de concreto que estão inseridos no território e se fundem com este. Ambos os volumes se posicionam no terreno, a partir do prolongamento dos seus muros de arrimo, modificando a topografia, para se integrar ao projeto.
A estrutura vertical da casa está resolvida com paredes de concreto armado, com 25 cm e 30 cm de espessura, confeccionado com formas de pinho para se obter uma textura e um acabamento especial. O revestimento interno dessas paredes de concreto conta com um isolamento de poliestireno extrudado.
A estrutura horizontal do volume foi resolvida com lajes maciças de concreto armado.
Grande parte da casa tem seu piso revestido de frisos de sucupira, colados sobre uma base de lajota. Nas áreas molhadas, o piso foi solucionado, dependendo do local, com o uso de mármore ou cerâmica, colados à base com argamassa especial. Os pisos externos estão com acabamento de concreto.
Todas as paredes internas têm acabamento de pasta de gesso liso e pintado. Parte das paredes dos banheiros foram revestidas com lajotas cerâmicas. As esquadrias externas de alumínio anodizado preto e os vidros fixos arrematados com perfil U especial de aço inoxidável foram feitos com desenho próprio.
Hidalgo Hartmann. Casa Bianna, Girona (Espanha).
Internet: <www.noticiasarquitectura.info> (com adaptações).




A partir das imagens e das informações contidas no texto, julgue o item a seguir.
Após a suíte, indicada na figura VI pelo número 10, existe um prolongamento de muro de arrimo que contém o movimento de terra neste local.
Provas
Situada em um vale agrícola rodeado por montanhas (Girona, Espanha), a casa Bianna é a protagonista principal daquele entorno natural. A casa compõe-se de dois volumes de concreto que estão inseridos no território e se fundem com este. Ambos os volumes se posicionam no terreno, a partir do prolongamento dos seus muros de arrimo, modificando a topografia, para se integrar ao projeto.
A estrutura vertical da casa está resolvida com paredes de concreto armado, com 25 cm e 30 cm de espessura, confeccionado com formas de pinho para se obter uma textura e um acabamento especial. O revestimento interno dessas paredes de concreto conta com um isolamento de poliestireno extrudado.
A estrutura horizontal do volume foi resolvida com lajes maciças de concreto armado.
Grande parte da casa tem seu piso revestido de frisos de sucupira, colados sobre uma base de lajota. Nas áreas molhadas, o piso foi solucionado, dependendo do local, com o uso de mármore ou cerâmica, colados à base com argamassa especial. Os pisos externos estão com acabamento de concreto.
Todas as paredes internas têm acabamento de pasta de gesso liso e pintado. Parte das paredes dos banheiros foram revestidas com lajotas cerâmicas. As esquadrias externas de alumínio anodizado preto e os vidros fixos arrematados com perfil U especial de aço inoxidável foram feitos com desenho próprio.
Hidalgo Hartmann. Casa Bianna, Girona (Espanha).
Internet: <www.noticiasarquitectura.info> (com adaptações).




A partir das imagens e das informações contidas no texto, julgue o item a seguir.
Como mostram as figuras I e II, a opção do projeto de paisagismo foi retirar a vegetação das imediações da casa e interferir na topografia para enfatizar a implantação harmoniosa no terreno, fundindo-se com este.
Provas
Julgue o próximo item, a respeito de tecnologias Web.
Joomla é um CMS escrito em PHP, que faz uso de banco de dados MySQL e somente pode ser executado no servidor web Apache.
Provas
Disciplina: TI - Desenvolvimento de Sistemas
Banca: CESPE / CEBRASPE
Orgão: UNIPAMPA
Julgue o próximo item, a respeito de tecnologias Web.
Drupal é um sistema de gerenciamento de conteúdo escrito em PHP, independentemente de sistema operacional, que oferece funcionalidades básicas de um CMS (content management system); entretanto, não implementa APIs e não permite o desenvolvimento de módulos extensivos.
Provas
Caderno Container