Foram encontradas 670 questões.
Um motor assíncrono trifásico de 10 CV, 2 polos, 60 Hz, opera com escorregamento nominal de 8%. A velocidade nominal desse motor, em rpm, é:
Provas
Uma carga conectada a um circuito trifásico opera sob tensão nominal de linha de 220 V, com corrente de 60 A. O fator de potência da carga é igual a 0,80. A potência da carga operando sob essas condições é aproximadamente igual a: (considere 3 0,5 = 1,732)
Provas
Considere o circuito de baixa tensão em corrente alternada, onde os valores de reatância apresentados referem- se à operação em 60 Hz:

Se a frequência da fonte de alimentação for modificada para 120 Hz, o módulo da corrente eficaz I no circuito será aproximadamente igual a:
Provas
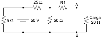
Considere o seguinte circuito de baixa tensão em corrente contínua:

O valor do resistor R1 que torna a tensão entre os pontos A e B sobre a carga de 20 Ω igual a 10 V é:
Provas
Considere o circuito elétrico na figura a seguir:

Considerando o Teorema de Thévenin, o valor da Tensão de Thévenin e da resistência equivalente de Thévenin desse circuito são, respectivamente:
Provas
- EscritórioMicrosoft OfficePowerpointVersões do PowerpointMicrosoft PowerPoint 2016 e 365Powerpoint 2016
Uma apresentação, criada e editada no MS-Powerpoint 2016 em sua configuração padrão, possui apenas um slide, que contém duas Formas.
Para cada forma, há uma animação associada. À primeira forma, está associada a uma animação de entrada, e à segunda forma, a uma animação de saída.
Um usuário, ao abrir o arquivo em Modo de Apresentação, notou que, ao término da apresentação, mas ainda nesse Modo,
Provas
Assinale, dentre as opções a seguir, a única URL que indica uma conexão não criptografada.
Provas
- EscritórioMicrosoft OfficeExcelVersões do ExcelExcel 2016
- EscritórioMicrosoft OfficeExcelFórmulas e Funções do Excel
Observe a tabela de valores a seguir, feita em uma planilha do MS-Excel 2016, em sua configuração padrão.

Ao atribuir à célula A10 o valor
=MODO.UNICO(A1:A9)
e considerando que a coluna A possui um único padrão de formatação, o conteúdo da célula será o seguinte:
Provas
Um usuário, utilizando o MS-Word 2016 em sua configuração padrão, está editando um documento de cinco páginas e que contém apenas uma seção.
Ao posicionar o cursor do mouse na segunda página e adicionar uma nota de fim, a nota será criada
Provas
- Sistemas OperacionaisWindowsVersões do WindowsWindows 10
- Sistemas OperacionaisWindowsFuncionalidades do WindowsGerenciamento de Arquivos e Pastas
- Sistemas OperacionaisWindowsFuncionalidades do WindowsTeclas de Atalhos do Windows
Um usuário, utilizando o MS-Windows 10 em sua configuração padrão, selecionou um arquivo DOCX que está na pasta C:\TEMP e pressionou as teclas CTRL + X. Em seguida, navegou até a Área de Trabalho e pressionou CTRL+V. Por fim, pressionou as teclas CTRL+Z.
Assinale a alternativa correta após o término das ações efetuadas, considerando que o usuário possui permissão de escrita nas pastas citadas.
Provas
Caderno Container