Foram encontradas 40 questões.
Um técnico de laboratório está projetando um sistema de filtragem para um amplificador de áudio. Ele escolheu um filtro passa-baixas Butterworth de 2ª ordem devido à sua resposta plana na banda passante e sua suavidade. O filtro foi projetado de forma a ter uma frequência de corte de f0 = 1 kHz e ganho unitário na faixa de passagem. Sabe-se que a atenuação A em tensão na faixa de rejeição desse filtro, na frequência f, satisfaz A = \( \left(\dfrac{f}{f_0}\right)^4 \).
Sendo assim, a atenuação em tensão em decibéis (dB) desse filtro na frequência 2 kHz é
Adote: log 2 ≈ 0,3.
Provas
Um transmissor AM é utilizado para transmitir um sinal de áudio limitado em frequência a 2 kHz. Esse sinal modulante controla a amplitude de uma portadora com frequência 100 kHz. Assumindo que não há componentes harmônicos adicionais, a largura de banda do sinal modulado é
Provas
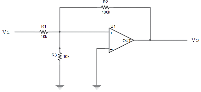
O esquema de um circuito eletrônico desenhado num ambiente de simulação computacional, contendo um amplificador operacional ideal, é mostrado na figura a seguir.

Considerando o exposto, assinale a alternativa que apresenta, corretamente, o ganho de tensão Vo/Vi desse circuito.
Provas
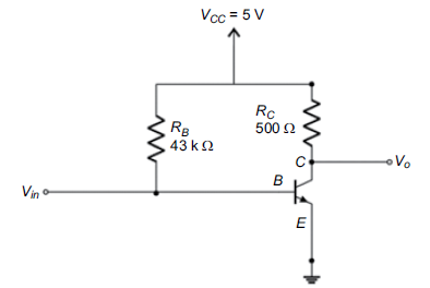
O circuito de polarização de um transistor bipolar, usado num projeto de eletrônica, é mostrado na figura a seguir.

Para esse modelo de transistor, VBE = 0,7 V e o ganho de corrente é \( \beta \) = 70. Sendo assim, nessa configuração, o valor da tensão VBC é
Provas
Um modelo linear simples para um diodo zener é uma fonte de tensão fixa em série com um resistor incremental. Um dado diodo zener apresenta tensão de 10 V em seus terminais quando circula por ele uma corrente de 5 mA. Quando esta corrente aumenta para 15 mA, a tensão em seus terminais vai a 10,2 V. Sendo assim, o valor da resistência incremental no modelo linear para esse diodo é
Provas
O circuito mostrado na figura a seguir faz parte de um experimento didático de eletrônica.

Nesse circuito, o papel dos 4 diodos presentes é servir como
Provas
Considere o circuito a seguir, composto por dois diodos ideais e um resistor R1, conectados a uma fonte de tensão senoidal vs(t).

fonte gera uma tensão alternada com valor de pico de 10 V e os diodos apresentam uma queda de tensão direta de 0,7 V cada. Assim, a tensão vo (t) é
Provas
Um circuito utiliza um diodo LED que opera com corrente direta nominal de 20 mA. Na operação nominal, a queda de tensão no LED é de 2,2 V. Ele é ligado a uma fonte de 12 V. Considerando essa situação, assinale a alternativa que apresenta o valor da resistência do resistor que deve ser ligado em série com o LED de forma a limitar a corrente ao valor nominal.
Provas
Em um semicondutor tipo p, a concentração de lacunas é 1016 portadores/cm3. Sabe-se que o material está em equilíbrio térmico e que, na temperatura considerada, a concentração intrínseca é de 1,5 · 1010 portadores/cm3. Sendo assim, a concentração de elétrons é de
Provas
Num laboratório, dispõe-se de 5 resistores com resistências, R1 = 20 Ω, R2 = 50 Ω, R3 = 100 Ω, R4 = 100 Ω e R5 = 200 Ω. Para a montagem de um circuito para ser usado em um experimento didático é necessária uma resistência de 75 Ω. Assinale a alternativa que apresenta uma associação desses resistores que permita obter essa resistência. O símbolo “//” significa uma associação em paralelo e o símbolo “+” uma associação em série.
Provas
Caderno Container