Foram encontradas 40 questões.
Ética e moral: Qual é a diferença?
Por Carolina Cunha, da Novelo Comunicação
Isso é certo ou errado? Bom ou ruim? Devo ou não devo? Provavelmente você já deve ter feito alguma dessas perguntas na hora de tomar uma decisão ou fazer uma escolha. Essas perguntas permeiam a reflexão sobre dois termos: ética e moral.
É muito comum esses termos serem confundidos como se significassem a mesma coisa. Embora estejam relacionados entre si, moral e ética são conceitos distintos.
A palavra “ética” vem do grego ethos. Em sua etimologia, ethos significa literalmente “morada”, “habitat”, “refúgio”, o lugar onde as pessoas habitam. Mas, para os filósofos, a palavra se refere a “caráter”, “índole”, “natureza”. Nesse sentido, a ética é um tipo de postura e se refere a um modo de ser, à natureza da ação humana, ou seja, ao modo como lidamos com as situações da vida e estabelecemos relações uns com os outros. É uma postura pessoal que pressupõe uma liberdade de escolha.
Já a palavra “moral” deriva do latim mores, que significa “costume”, aquilo que se consolidou ou se cristalizou como verdadeiro do ponto de vista da ação. A moral é fruto do padrão cultural vigente e incorpora as regras eleitas como necessárias ao convívio entre os membros dessa sociedade – regras estas determinadas pela própria sociedade.
Assim como a reflexão ética, uma conduta moral também é uma escolha a ser feita. As normas ou códigos morais são cumpridos a partir da convicção íntima de cada pessoa. A ética, por sua vez, é a parte da filosofia que estuda a moral, isto é, que reflete sobre as regras morais e as questiona. A reflexão ética pode inclusive contestar as regras morais vigentes, entendendo-as, por exemplo, como ultrapassadas ou simplesmente erradas do ponto de vista pessoal.
A moral é constituída pelos valores previamente estabelecidos e pelos comportamentos socialmente aceitos e passíveis de serem questionados pela ética, em busca de uma condição mais justa.
Disponível em: <http://vestibular.uol.com.br/resumo-das-disciplinas/atualidades/etica-e-moral-qual-e-a-diferenca.htm>.
Acesso em: 23 jun. 2016. [Adaptado]
Assinale a alternativa que MELHOR sirva como conclusão ao Texto, tendo por base sua progressão.
Provas
Questão presente nas seguintes provas
Dado o circuito abaixo, assinale a alternativa que apresenta CORRETAMENTE a corrente no resistor R1 e a potência no resistor R4.

Provas
Questão presente nas seguintes provas
Dada a tensão de entrada senoidal apresentada na figura abaixo, assinale a alternativa que apresenta CORRETAMENTE a forma de onda da tensão de saída (Vo) no circuito.

Provas
Questão presente nas seguintes provas

Indique se as afirmativas abaixo são verdadeiras (V) ou falsas (F) de acordo com o Texto e com a norma padrão escrita.
( ) A palavra “recém-nascido” é um advérbio.
( ) O texto é formado a partir de linguagem verbal e não verbal.
( ) O vocábulo “recebeu” indica que o verbo está flexionado na segunda pessoa do singular, no pretérito perfeito do indicativo.
( ) A expressão “na vida” exerce a função de complemento indireto do verbo receber.
( ) O emprego do termo “notícia” pode se referir a mais de um contexto.
Assinale a alternativa que apresenta a sequência CORRETA, de cima para baixo.
Provas
Questão presente nas seguintes provas
Assinale a alternativa CORRETA.
Um chuveiro com resistência interna de 11 Ω, alimentado por uma rede de 220 V, é utilizado durante trinta minutos por dia. A tarifa de energia é R$ 0,5/kWh. Qual é o valor pago de tarifa de energia referente ao uso do chuveiro por trinta dias?
Provas
Questão presente nas seguintes provas
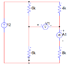
Dado o circuito da figura abaixo, assinale a alternativa que apresenta CORRETAMENTE o valor da tensão lida por V1 e A1.

Provas
Questão presente nas seguintes provas
Ler ficção nos torna mais empáticos
Estudo afirma que se pode aprender sobre as emoções ao explorar a vida interior de personagens fictícios
Marya González Nieto
Ler ficção fomenta a empatia. Os leitores podem formar ideias sobre as emoções, as motivações e os pensamentos dos outros(1) e transferir essas experiências para a vida real. É o que afirma Keith Oatley, psicólogo e romancista, em uma revisão de um estudo sobre os benefícios da leitura para a imaginação, publicado nesta terça-feira na Trends in Cognitive Sciences.
Nessa nova pesquisa são apresentados fundamentalmente dois estudos que embasam a tese de Oatley. No primeiro deles se pedia a vários participantes que imaginassem uma cena a partir de frases sucintas, tais como “um tapete azul escuro” ou “um lápis de listras laranjas”(2), enquanto permaneciam conectados a um aparelho de ressonância magnética. A cena que deveriam imaginar, com base nas pistas que lhes iam sendo dadas, era a de uma pessoa que ajudava uma outra cujo lápis havia caído no chão. Oatley explica que depois de os participantes escutarem apenas três frases tiveram uma maior ativação do hipocampo, uma região do cérebro associada com a aprendizagem e a memória. “Os escritores não precisam descrever cenários de modo exaustivo(3), só têm de sugerir uma cena e a imaginação do leitor fará o resto”, acrescenta.
A teoria de Oatley, professor emérito de psicologia aplicada e desenvolvimento humano na Universidade de Toronto, se baseia em que a ficção simula uma espécie de mundo social que provoca compreensão e empatia no leitor. “Quando lemos ficção nos tornamos mais aptos a compreender as pessoas e suas intenções”, explica o pesquisador. Essa resposta também é encontrada nas pessoas que veem histórias de ficção na televisão ou jogam videogames com uma narrativa em primeira pessoa. O que é comum a todas as modalidades de ficção é a compreensão das características que atribuímos aos personagens, segundo Oatley.
O outro experimento incluído na revisão do estudo consistia em que os participantes adivinhassem o que outras pessoas estavam pensando ou sentindo, a partir de fotografias dos olhos delas. Para isso podiam escolher entre quatro termos que descreviam estados de ânimo – por exemplo, “reflexivo” ou “impaciente”. A conclusão foi que as respostas dos leitores de ficção deram lugar a termos mais aproximados que as dos leitores de ensaios e livros de não ficção. Além desses estudos realizados por Oatley, o psicólogo também apresenta outras pesquisas que endossam suas conclusões, como uma realizada por Frank Hakemulder, pesquisador de língua e literatura no Institute for Cultural Inquiry (ICON) da Universidade Utrecht. Hakemulder afirma que a complexidade dos personagens literários ajuda os leitores a terem ideias mais sofisticadas acerca das emoções dos outros.
Todos esses experimentos se inserem em um momento de crescente interesse pelos estudos sobre as imagens do cérebro(4). Há alguns anos, em 2009, quando o mesmo autor publicou o primeiro estudo sobre a questão, não havia tanta disposição e expectativa em relação a esses temas. A guinada da comunidade científica na direção desse tipo de pesquisa é algo que se produziu nos últimos anos. “Os pesquisadores estão reconhecendo agora que na imaginação há algo importante a estudar”, diz Oatley.
A característica mais importante do ser humano é a sociabilidade, afirma Oatley. “O que nos diferencia é que nós, humanos, nos socializamos com outras pessoas de uma forma que não está programada pelo instinto, como é o caso dos animais”, explica o psicólogo, para quem a ficção pode ampliar a experiência social e ajudar a entendê-la(5).
Relacione a coluna 1 à coluna 2, identificando a função sintática que os termos em destaque estão desempenhando no Texto.
| Coluna 1 | Coluna 2 |
| 1. “Os leitores podem formar ideias sobre as emoções, as motivações e os pensamentos dos outros [...].” | ( ) Objeto direto |
| 2. “No primeiro deles se pedia a vários participantes que imaginassem uma cena a partir de frases sucintas, tais como ‘um tapete azul escuro’ ou ‘um lápis de listras laranjas’ [...].” | ( ) Objeto indireto |
| 3. “Os escritores não precisam descrever cenários de modo exaustivo [...].” | ( ) Complemento nominal |
| 4. “Todos esses experimentos se inserem em um momento de crescente interesse pelos estudos sobre as imagens do cérebro.” | ( ) Adjunto adnominal |
| 5. “‘O que nos diferencia é que nós, humanos, nos socializamos com outras pessoas de uma forma que não está programada pelo instinto, como é o caso dos animais’, explica o psicólogo, para quem a ficção pode ampliar a experiência social e ajudar a entendê-la.” | ( ) Adjunto adverbial |
Assinale a alternativa que corresponde à sequência CORRETA, de cima para baixo.
Provas
Questão presente nas seguintes provas
Dado o circuito abaixo, em que as resistências são 10 Ω, assinale a alternativa que apresenta CORRETAMENTE a corrente no resistor R2.

Provas
Questão presente nas seguintes provas
Assinale a alternativa CORRETA.
Que componente semicondutor é capaz de conduzir corrente nos dois sentidos quando for aplicada uma corrente em seu terminal de gatilho?
Provas
Questão presente nas seguintes provas
Ler ficção nos torna mais empáticos
Estudo afirma que se pode aprender sobre as emoções ao explorar a vida interior de personagens fictícios
Marya González Nieto
Ler ficção fomenta a empatia. Os leitores podem formar ideias sobre as emoções, as motivações e os pensamentos dos outros e transferir essas experiências para a vida real. É o que afirma Keith Oatley, psicólogo e romancista, em uma revisão de um estudo sobre os benefícios da leitura para a imaginação, publicado nesta terça-feira na Trends in Cognitive Sciences.
Nessa nova pesquisa são apresentados fundamentalmente dois estudos que embasam a tese de Oatley. No primeiro deles se pedia a vários participantes que imaginassem uma cena a partir de frases sucintas, tais como “um tapete azul escuro” ou “um lápis de listras laranjas”, enquanto permaneciam conectados a um aparelho de ressonância magnética. A cena que deveriam imaginar, com base nas pistas que lhes iam sendo dadas, era a de uma pessoa que ajudava uma outra cujo lápis havia caído no chão. Oatley explica que depois de os participantes escutarem apenas três frases tiveram uma maior ativação do hipocampo, uma região do cérebro associada com a aprendizagem e a memória. “Os escritores não precisam descrever cenários de modo exaustivo, só têm de sugerir uma cena e a imaginação do leitor fará o resto”, acrescenta.
A teoria de Oatley, professor emérito de psicologia aplicada e desenvolvimento humano na Universidade de Toronto, se baseia em que a ficção simula uma espécie de mundo social que provoca compreensão e empatia no leitor. “Quando lemos ficção nos tornamos mais aptos a compreender as pessoas e suas intenções”, explica o pesquisador. Essa resposta também é encontrada nas pessoas que veem histórias de ficção na televisão ou jogam videogames com uma narrativa em primeira pessoa. O que é comum a todas as modalidades de ficção é a compreensão das características que atribuímos aos personagens, segundo Oatley.
O outro experimento incluído na revisão do estudo consistia em que os participantes adivinhassem o que outras pessoas estavam pensando ou sentindo, a partir de fotografias dos olhos delas. Para isso podiam escolher entre quatro termos que descreviam estados de ânimo – por exemplo, “reflexivo” ou “impaciente”. A conclusão foi que as respostas dos leitores de ficção deram lugar a termos mais aproximados que as dos leitores de ensaios e livros de não ficção. Além desses estudos realizados por Oatley, o psicólogo também apresenta outras pesquisas que endossam suas conclusões, como uma realizada por Frank Hakemulder, pesquisador de língua e literatura no Institute for Cultural Inquiry (ICON) da Universidade Utrecht. Hakemulder afirma que a complexidade dos personagens literários ajuda os leitores a terem ideias mais sofisticadas acerca das emoções dos outros.
Todos esses experimentos se inserem em um momento de crescente interesse pelos estudos sobre as imagens do cérebro. Há alguns anos, em 2009, quando o mesmo autor publicou o primeiro estudo sobre a questão, não havia tanta disposição e expectativa em relação a esses temas. A guinada da comunidade científica na direção desse tipo de pesquisa é algo que se produziu nos últimos anos. “Os pesquisadores estão reconhecendo agora que na imaginação há algo importante a estudar”, diz Oatley.
A característica mais importante do ser humano é a sociabilidade, afirma Oatley. “O que nos diferencia é que nós, humanos, nos socializamos com outras pessoas de uma forma que não está programada pelo instinto, como é o caso dos animais”, explica o psicólogo, para quem a ficção pode ampliar a experiência social e ajudar a entendê-la.
De acordo com o texto, estamos vivendo um momento de crescente interesse pelos estudos sobre as imagens do cérebro, diferentemente de alguns anos atrás. Assinale a alternativa CORRETA a respeito desse momento.
Provas
Questão presente nas seguintes provas
Cadernos
Caderno Container