Foram encontradas 30 questões.
Um voltímetro apresenta um calibre de 250 V e uma escala graduada de 0 a 200 divisões, como mostrado abaixo. Conectando-se esse instrumento em um circuito elétrico, a leitura obtida é de 120 divisões.

O valor, em volts, da leitura desse instrumento é de:
Provas
A temperatura de cor que indicaria uma luz mais branca está indicada na opção:
Provas
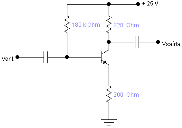
O transistor do circuito abaixo tem um hfe igual a 80.

Nesse caso, o valor da tensão entre o coletor e a terra é:
Provas
Considere o circuito elétrico abaixo.

Nesse circuito, se a tensão sobre o zener for de 10 volts e a resistência de carga for igual a 1 k\( Ω \), o valor crítico da resistência R será, aproximadamente:
Provas
O secundário de um transformador apresenta uma tensão de 40 V, como mostrado na figura abaixo.

Os valores da corrente de carga C.C e da corrente média retificada que atravessam a resistência de 300 ohm são, respectivamente:
Provas
Indo acampar, durante as férias de verão, um estudante levou, em sua bagagem, uma lâmpada com as seguintes especificações: 220 V e 60 W. No camping escolhido, a rede elétrica é de 110 V.
Se o estudante utilizar sua lâmpada na voltagem do camping,
Provas
Um transformador tem 200 espiras no primário e 50 espiras no secundário. Se uma corrente alternada, de valor eficaz 2 A, for aplicada no primário, no secundário a corrente alternada de valor eficaz será igual a
Provas
O motor de indução difere do motor síncrono porque,
Provas
O óleo que enche os tanques dos transformadores de potência tem como principal função
Provas
- Transformadores e Máquinas ElétricasMáquinas EstáticasTransformadores Trifásicos e Autotransformadores
O autotransformador, em comparação com o transformador convencional, apresenta
Provas
Caderno Container