Foram encontradas 60 questões.
Considere as seguintes classes genéricas escritas em Java:
class Base<T> {
void m( int x ) {}
void m( T t ) {}
void m( String s ) {}
<N extends Number> void m( N n ) {}
void m(SingleLinkQueue<?> q ) {}
}
class Derived<T> extends Base<T> {
void m(Integer i ) {}
void m(Object t) {}
void m(Number n) {}
}
Considerando os conceitos de sobrecarga de métodos, herança e tipos genéricos, os três métodos na classe Derived são, respectivamente
Provas
- Conceitos e FundamentosConceitos Fundamentais de Banco de Dados
- Banco de Dados RelacionalTipos de ChavesChave Estrangeira
- Banco de Dados RelacionalTipos de ChavesChave Primária
Quanto aos conceitos básicos de banco de dados, assinale a alternativa correta.
Provas
A linguagem Structured Query Language (SQL) é a linguagem padrão para bancos de dados relacionais. Sobre a linguagem SQL é correto afirmar que
Provas
- Banco de Dados RelacionalTipos de ChavesChave Estrangeira
- Banco de Dados RelacionalTipos de ChavesChave Primária
- SQLDDLDROP TABLE
Julgue as alternativas referentes à Linguagem de Definição de Dados e assinale a correta.
Provas
A arquitetura de três esquemas tem o objetivo de separar as aplicações do usuário do banco de dados físico. Nessa arquitetura, os esquemas podem ser definidos nos três níveis a seguir:
I. O nível que descreve a estrutura do banco de dados inteiro para a comunidade de usuários.
II. O nível que descreve a estrutura física do armazenamento do banco de dados.
III. O nível que descreve uma série de visões de diferentes grupos de usuários.
As afirmativas I, II e III definem, respectivamente, os níveis
Provas
Considere o esquema de banco de dados relacional com as restrições de integridade referencial.

Com base no esquema, escolha a sentença SQL que responda à consulta corretamente: Recuperar o nome e o endereço de todos os funcionários que trabalham no departamento “Financeiro”.
Provas
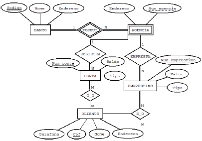
Considere o diagrama Entidade- Relacionamento (DER) para parte de um banco de dados BANCO. Cada banco pode ter várias filiais, e cada filial pode ter várias contas e empréstimos.

O mapeamento para o modelo relacional apresentará um banco de dados com
Provas
- CMMI: Capability Maturity Model IntegrationCMMI v1.3
- CMMI: Capability Maturity Model IntegrationCMMI-DEV v1.3
- MPS.BR
Em relação aos Modelos de Maturidade de software MPS-BR e CMMI, considere as afirmações a seguir.
I. O MPS-BR segue a escala de “A” a “G”, considerando “A” o pior valor.
II. O CMMI segue a escala de 1 a 5, considerando 5 o melhor valor.
III. O nível “G” do MPS-BR é chamado de “Parcialmente Gerenciado”.
IV. O nível 3 do CMMI é chamado “Gerenciado Quantitativamente”.
Está correto apenas o que se afirma em
Provas
O Desenvolvimento Ágil não é um processo e tampouco uma metodologia específica de desenvolvimento de softwares. Trata-se de uma filosofia, uma maneira de pensar, descrita pelo Manifesto Ágil, que valoriza
I. processos e ferramentas sobre indivíduos e interações.
II. trabalhar o software sobre documentações compreensíveis.
III. negociação do contrato sobre colaboração do cliente.
IV. resposta às mudanças sobre o seguimento de um plano.
Está correto apenas o que se afirma em
Provas
No contexto de qualidade de software, considere os itens a seguir
I. Atributos do software que evidenciam sua capacidade em manter um nível de desempenho especificado nos casos de falhas no software ou de violação nas interfaces especificadas.
II. Atributos do software que evidenciam o risco de efeitos inesperados, ocasionados por modificações.
III. Atributos do software que evidenciam a quantidade de recursos usados e a duração de seu uso na execução de suas funções.
As características listadas nos itens I, II e III referem-se, respectivamente, aos atributos de qualidade
Provas
Caderno Container