Magna Concursos

Foram encontradas 991 questões.

2185244 Ano: 2021
Disciplina: TI - Desenvolvimento de Sistemas
Banca: CETREDE
Orgão: UFC

Marque a alternativa que apresenta dois elementos que são suportados no HTML5, mas não são válidos no HTML4.

 

Provas

Questão presente nas seguintes provas
2185243 Ano: 2021
Disciplina: TI - Redes de Computadores
Banca: CETREDE
Orgão: UFC

Os dispositivos móveis, como smartphones e tablets, são dotados de diversas interfaces de rede sem fio. Sobre as tecnologias de comunicação utilizadas nesses dispositivos, marque a alternativa correta.

 

Provas

Questão presente nas seguintes provas
2185242 Ano: 2021
Disciplina: TI - Desenvolvimento de Sistemas
Banca: CETREDE
Orgão: UFC

Na linguagem de programação Java, é possível aninhar classes (uma classe dentro de uma classe). Um dos objetivos das classes aninhadas é agrupar classes, a fim de tornar o código mais legível e fácil de manter.

Nesse contexto, qual é a saída do código abaixo?

class ClasseExterna {
int n1 = 95;
private class ClasseInterna {
int n2 = 7;
}
}
public class Main {
public static void main(String[] args) {
ClasseExterna ce = new ClasseExterna();
ClasseExterna.ClasseInterna ci = ce.new ClasseInterna();
System.out.println(ce.n1 % ci.n2);
}
}

 

Provas

Questão presente nas seguintes provas
2185241 Ano: 2021
Disciplina: TI - Banco de Dados
Banca: CETREDE
Orgão: UFC

Considere as tabelas a seguir definidas em um banco de dados relacional.

Empregado

ENome CPF ENDEREÇO Nasc Sexo Salário Chefe Cdep
Henrique Vieira 1234 rua 1, 1 02/02/62 M 10000,00 8765 3
José dos Santos 4321 rua 2, 2 03/03/63 F 12000,00 6543 2
Maria de Sousa 5678 rua 3, 3 04/04/64 M 9000,00 6543 2
Júlio Martins 8765 rua 4, 4 05/05/65 M 15000,00 Null 4
Francisca Isabel 3456 rua 5, 5 06/06/66 F 12000,00 8765 3
Lélia Maria 6543 rua 6, 6 07/07/67 F 10000,00 8765 2
Ivone Sousa 6678 rua 7, 7 08/08/68 F 7000 Null 3

Departamento

DNome Código Gerente
Pesquisa 3 1234
Marketing 2 6543
Administração 4 8765

Marque a alternativa correta que determina a quantidade de tuplas geradas pela consulta:

select * from Empregado,Departamento

where Empregado.Cdep = Departamento.Código and

Departamento.Dnome = “Pesquisa”

 

Provas

Questão presente nas seguintes provas
2185240 Ano: 2021
Disciplina: TI - Banco de Dados
Banca: CETREDE
Orgão: UFC

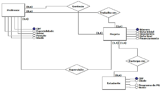
Considere as informações a seguir sobre um banco de dados de uma universidade.

!$ \bullet !$ Os professores possuem CPF, nome, idade, posição e especialidade de pesquisa.

!$ \bullet !$ Os projetos possuem número de projeto, nome de financiamento (por exemplo, NSF), data inicial, data final e orçamento.

!$ \bullet !$ Os estudantes de pós-graduação possuem CPF, nome, idade e programa de pós-graduação (por exemplo, mestrado ou doutorado).

!$ \bullet !$ Cada projeto é gerenciado por um professor (conhecido como o pesquisador principal do projeto).

!$ \bullet !$ Cada projeto é conduzido por um ou mais professores (conhecidos como co-pesquisadores).

!$ \bullet !$ Os professores podem gerenciar e/ou trabalhar em múltiplos projetos.

!$ \bullet !$ Cada projeto é conduzido por um ou mais estudantes de pós-graduação (conhecidos como os assistentes de pesquisa do projeto).

!$ \bullet !$ Quando os alunos de pós-graduação conduzem um projeto, um professor deve supervisionar seu trabalho no projeto. Os alunos de pós-graduação podem trabalhar em múltiplos projetos, e, nesse caso, eles terão um supervisor (potencialmente diferente) para cada um.

Marque a alternativa que captura corretamente o Modelo Entidade-Relacionamento do contexto representado:

 

Provas

Questão presente nas seguintes provas
2185239 Ano: 2021
Disciplina: TI - Banco de Dados
Banca: CETREDE
Orgão: UFC

Em relação à arquitetura de um SGBD típico, é correto afirmar que:

 

Provas

Questão presente nas seguintes provas
2185238 Ano: 2021
Disciplina: TI - Desenvolvimento de Sistemas
Banca: CETREDE
Orgão: UFC

Marque a alternativa correta sobre qual deve ser a saída do código em Python a seguir.

#coding: utf-8
def funcao1(m, n):
a = []
for i in range(m):
linha = [0] * n
a.append(linha)
return a
def print_m(m):
for linha in m:
for elemento in linha:
print("%8.2f" % elemento, end=" ")
print("")
M = funcao1(4,3)
print_m(M)

 

Provas

Questão presente nas seguintes provas
2185237 Ano: 2021
Disciplina: TI - Desenvolvimento de Sistemas
Banca: CETREDE
Orgão: UFC

Marque a alternativa correta referente ao que deve ser apresentado na tela, ao final do trecho de código a seguir.

void main()
{
int x,y,*p;
y=0;
p=&y;
x=*p;
x=4;
(*p)++;
--x;
(*p)+=x;
printf("%d, %d, %d",x,y,*p);
return 0;
}

 

Provas

Questão presente nas seguintes provas
2185236 Ano: 2021
Disciplina: TI - Desenvolvimento de Sistemas
Banca: CETREDE
Orgão: UFC

Marque a alternativa correta que apresenta o resultado do algoritmo detalhado a seguir.

ALGORITMO
DECLARE n1, n2 NUMÉRICO
n1 !$ \longleftarrow !$ 6
n2 !$ \longleftarrow !$ aplica_processamento(n1)
ESCREVA (“O processamento aplicado em “, n1, “ resulta em “ n2)
FIM_ALGORITMO

SUB-ROTINA aplica_processamento(x NUMÉRICO)
SE x = 1
RETORNE x
SENÃO
RETORNE x*aplica_processamento(x-1)
FIM SUB-ROTINA aplica_processamento

 

Provas

Questão presente nas seguintes provas
2185235 Ano: 2021
Disciplina: TI - Desenvolvimento de Sistemas
Banca: CETREDE
Orgão: UFC

Marque a alternativa correta que apresenta o resultado do algoritmo detalhado a seguir.

Algoritmo
Declare vetor[5], aux, i numérico
achou lógico
vetor[] !$ \rightarrow !$ {91, 35, 54, 80, 17}
achou !$ \rightarrow !$ verdadeiro
Enquanto (achou)
início
achou = falso
PARA i !$ \rightarrow !$ 1 ATÉ 4 FAÇA [PASSO 1]
início
Se vetor[i] > vetor[i+1]
início
aux !$ \rightarrow !$ vetor[i]
vetor[i] !$ \rightarrow !$ vetor[i+1]
vetor[i+1] !$ \rightarrow !$ aux
achou !$ \rightarrow !$ verdadeiro
fim
fim
fim
PARA i !$ \rightarrow !$ 1 ATÉ 5 FAÇA [PASSO 1]
Escreva (vetor[i])

 

Provas

Questão presente nas seguintes provas