Foram encontradas 1.315 questões.

Considere a execução do seguinte comando SQL, em que se utiliza as tabelas apresentadas.
SELECT DISTINCT T1.DESCRICAO
FROM ITENS T1, ITENS T2
WHERE T1.PRECO = T2.PRECO
AND T1.CODIGO <> T2.CODIGO
ORDER BY 1 DESC;
Assinale a opção que apresenta o resultado correto do comando acima.
Provas

Considere a execução do seguinte comando SQL, em que se utiliza as tabelas apresentadas.
SELECT ITEM, SUM(QUANTIDADE)
FROM LINHAS_PEDIDOS
WHERE ITEM > 20
GROUP BY ITEM
HAVING SUM(QUANTIDADE) > 10
ORDER BY 2 ASC;
Assinale o opção que apresenta o resultado correto do comando acima.
Provas

Considere a execução do seguinte comando SQL, em que se utiliza as tabelas apresentadas.
SELECT DISTINCT NOME
FROM VENDEDORES, PEDIDOS
WHERE VENDEDORES.MATRICULA = PEDIDOS.VENDEDOR
AND PEDIDOS.CODIGO IN (
SELECT PEDIDO
FROM LINHAS_PEDIDOS, ITENS
WHERE LINHAS_PEDIDOS.ITEM = ITENS.CODIGO
GROUP BY PEDIDO
HAVING SUM(PRECO) > 3)
ORDER BY NOME DESC;
Assinale a opção que apresenta o resultado correto do comando acima.
Provas
- Banco de Dados RelacionalDependência Funcional
- Banco de Dados RelacionalNormalização2FN: Segunda Forma Normal
- Banco de Dados RelacionalNormalização3FN: Terceira Forma Normal
Considere a seguinte relação e dependências funcionais.
Esquema_funcionario = (matricula, nome, rua, cep, cidade, pais)
matricula !$ \rightarrow !$ nome, rua, cep, cidade, pais
cep !$ \rightarrow !$ cidade, pais
A forma normal mais elevada na qual a relação acima se encontra é a
Provas
- Engenharia de SoftwareModelos de DesenvolvimentoÁgeis
- Engenharia de SoftwareModelos de DesenvolvimentoCascata ou Clássico
No referente a processos e modelos de desenvolvimento de software, assinale o opção incorreta.
Provas

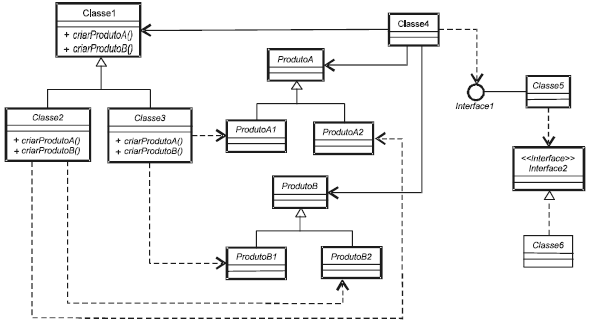
O diagrama de classes UML acima descreve
Provas

O diagrama de classes UML acima descreve
Provas

Considerando o diagrama de classes UML mostrado, assinale a opção correta.
Provas
- LinguagensJava
- Paradigmas de ProgramaçãoOrientação a ObjetosOrientação a Objetos: Classes e Objetos
- Paradigmas de ProgramaçãoOrientação a ObjetosOrientação a Objetos: Tratamento de Exceções
public class Sensor extends Observable {
private int limite, temperatura;
private static Sensor ref = null;
private Sensor(){}
public static Sensor instanciar(){
if (ref == null)
ref = new Sensor();
return ref;
}
public void setLimite(int limite){
if (limite < 0)
throw new IllegalArgumentException();
this.limite = limite;
}
public void setTemperatura(int temperatura){
if (temperatura < limite)
this.temperatura = temperatura;
else {
setChanged();
notifyObservers(temperatura);
}
}
}
public class Monitor implements Observer {
Sensor sensor;
public Monitor(){
sensor = Sensor.instanciar();
sensor.addObserver(this);
}
public void update (Observable sensor, Object arg){
Integer temperatura = ((Integer)arg).intValue();
System.out.println(temperatura);
}
}
Ainda acerca do trecho de código apresentado, escrito na linguagem Java, assinale a opção correta.
Provas
- Engenharia de SoftwareDesign Patterns
- LinguagensJava
- Paradigmas de ProgramaçãoOrientação a ObjetosOrientação a Objetos: Classes e Objetos
public class Sensor extends Observable {
private int limite, temperatura;
private static Sensor ref = null;
private Sensor(){}
public static Sensor instanciar(){
if (ref == null)
ref = new Sensor();
return ref;
}
public void setLimite(int limite){
if (limite < 0)
throw new IllegalArgumentException();
this.limite = limite;
}
public void setTemperatura(int temperatura){
if (temperatura < limite)
this.temperatura = temperatura;
else {
setChanged();
notifyObservers(temperatura);
}
}
}
public class Monitor implements Observer {
Sensor sensor;
public Monitor(){
sensor = Sensor.instanciar();
sensor.addObserver(this);
}
public void update (Observable sensor, Object arg){
Integer temperatura = ((Integer)arg).intValue();
System.out.println(temperatura);
}
}
Acerca do trecho de código apresentado, escrito na linguagem Java, assinale a opção correta.
Provas
Caderno Container