Foram encontradas 950 questões.
- Diodo na Engenharia Eletrônica
- Eletrônica Analógica na Engenharia Eletrônica
- Eletrônica de Potência na Engenharia Eletrônica
- Eletrônica Digital na Engenharia Eletrônica
- Transistores
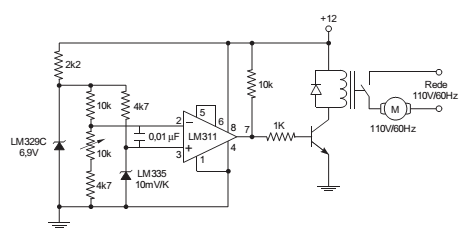
Analise a composição do circuito de controle de potência, representado abaixo.

Sobre a funcionalidade dos elementos que compõem o circuito, é correto afirmar:
Provas
Considere o esquema abaixo.

NÃO é característica do amplificador operacional ideal:
Provas
O valor da corrente na carga RL é, em mA, aproximadamente,
Provas
- Amp Op
- Diodo na Engenharia Eletrônica
- Eletrônica Analógica na Engenharia Eletrônica
- Filtros
- Transistores
Considere a figura abaixo:

Os componentes que constituem a interface de potência do circuito são:
Provas
Observe a composição do circuito abaixo.

O tiristor DB3 entra em condução quando em seus terminais a tensão atinge, aproximadamente,
Provas
- Diodo na Engenharia Eletrônica
- Eletrônica Analógica na Engenharia Eletrônica
- Eletrônica de Potência na Engenharia Eletrônica
- Tiristor
No circuito abaixo, considere as duas situações de teste e seus respectivos resultados.
− Teste 1: circuito com os terminais A e B conectados aos pontos 1 e 2 do componente (x), respectivamente.
− Teste 2: circuito com os terminais A e B conectados aos pontos 2 e 1 do componente (x), respectivamente.

Analisando os resultados obtidos, o componente (x) é
Provas
Provas
Considere as informações abaixo.
Especificações do motor:
V = 220 V (trifásica)
P = 8 CV
IB = 30 A (corrente de projeto considerando 25% como fator de segurança)
FP = 0,8
Instalação:
Eletroduto: PVC rígido (não magnético)
Cabo: cobre
Limite de queda de tensão: ΔV%(máx) = 4%
Comprimento: L = 0,030 km
Queda de tensão unitária:

Uma máquina opera com motor trifásico e está a 30 m do quadro de distribuição. Deseja-se dimensionar os seus condutores de alimentação pelo método da queda de tensão unitária, ΔVu, em V/A.km. A seção mínima, dos condutores de alimentação, deve ser, em mm2 :
Provas
O ensaio de um motor monofásico de quatro polos produziu os seguintes resultados:

Com a carga de 1 kgf.m, o escorregamento e o fator de potência valem, aproximada e respectivamente,
Provas
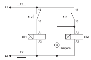
É correto afirmar que, enquanto o circuito estiver alimentado, a lâmpada
Provas
Caderno Container