Foram encontradas 937 questões.
Considere as seguintes informações: É um tipo de fibra óptica cujo núcleo é muito fino, da ordem de alguns micrometros, de modo que através dele os raios de luz se deslocam em um único caminho, ou seja, em apenas um modo. Essa técnica anula a dispersão modal e obtém-se uma largura de faixa superior de menor atenuação. Por outro lado, as dimensões reduzidas dificultam o interfaceamento com as fontes emissoras que, por isso, precisam ser de alta qualidade, elevando o custo desse sistema. Esse tipo de fibra é utilizado basicamente em comunicações de média e longa distâncias e em enlaces intercontinentais em que há uma elevada transmissão de dados.
Trata-se de uma fibra óptica do tipo
Provas
Provas
Provas
Provas
- Eletrônica AnalógicaAmplificadores, diodos, transistores, tiristores e dispositivos correlatos
- Eletrônica de PotênciaFontes, retificadores e inversores estáticos
Considere a curva característica representada abaixo.

Esta curva refere-se ao dispositivo
Provas
Provas
O circuito integrado 74LS193 é um contador binário crescente/decrescente de quatro bits. Ele possui dois pinos que fornecem níveis baixos apenas nas passagens dos estados (1111) para (0000) na contagem crescente e dos estados (0000) para (1111) na contagem descrescente.
Esses pinos são denominados, respectivamente,
Provas
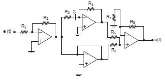
Considere o circuito abaixo.

Este circuito é um controlador do tipo
Provas
. As duas funções são, respectivamente,Provas
Analise as seguintes proposições sobre motores:
I. No motor monofásico de fase dividida, o interruptor centrífugo é sempre ligado em paralelo com o enrolamento auxiliar. Assim, quando o rotor atinge 75% da velocidade nominal, o interruptor fecha e curto-circuita o enrolamento auxiliar.
II. O motor de campo distorcido possui anéis de cobre curto-circuitando parte do estator para provocar o movimento inicial do rotor.
III. O motor monofásico com capacitor permanente possui apenas um enrolamento, estando o capacitor de partida ligado em paralelo com ele e com a rede.
É correto o que se afirma APENAS em
Provas
Caderno Container