Foram encontradas 448 questões.
O parâmetro abaixo, com capacidade máxima, que a saída de uma porta lógica pode acionar outras com segurança é
Provas
Questão presente nas seguintes provas
No sistema CFTV a tecnologia plug and play possibilita a
Provas
Questão presente nas seguintes provas
Considere as afirmativas relacionadas aos dispositivos de entrada e saída de CLP.
I. Por questão de velocidade de resposta, deve-se evitar o uso de módulos de entrada que possuem acoplamento óptico para entrada de sinais digitais.
II. Os módulos de saída analógica com saída do tipo corrente geralmente fornecem correntes de 0 mA a 20 mA ou 4 mA a 20 mA.
III. Os módulos de saída que necessitam operar a velocidades maiores devem utilizar elementos de chaveamento do tipo relé.
IV. Existem módulos de saída especiais que podem fornecer sinais do tipo PWM.
Está correto o que se afirma APENAS em
I. Por questão de velocidade de resposta, deve-se evitar o uso de módulos de entrada que possuem acoplamento óptico para entrada de sinais digitais.
II. Os módulos de saída analógica com saída do tipo corrente geralmente fornecem correntes de 0 mA a 20 mA ou 4 mA a 20 mA.
III. Os módulos de saída que necessitam operar a velocidades maiores devem utilizar elementos de chaveamento do tipo relé.
IV. Existem módulos de saída especiais que podem fornecer sinais do tipo PWM.
Está correto o que se afirma APENAS em
Provas
Questão presente nas seguintes provas
O sinal de entrada de um sistema de controle é E(s)=2/s . Representa essa entrada no domínio tempo:
Provas
Questão presente nas seguintes provas
Considere o circuito esquematizado abaixo.
A expressão lógica simplificada é
A expressão lógica simplificada é
Provas
Questão presente nas seguintes provas
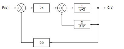
No sistema de controle abaixo, a função de transferência vale


Provas
Questão presente nas seguintes provas
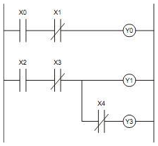
A figura abaixo representa um trecho de programa genérico em LADDER.

A lógica de acionamento de Y3 é

A lógica de acionamento de Y3 é
Provas
Questão presente nas seguintes provas
Considere o circuito e as afirmações abaixo.

I. D1 e D2, juntos formam um retificador de meia onda.
II. A tensão de saída é ajustável.
III. C2 e T2 formam um filtro ativo de saída.
IV. Apresenta um retificador de onda completa em ponte.
V. Apresenta um limitador de corrente.
VI. T1 atua como um drive de corrente.
VII. R1, D3 e P1 formam um estabilizador ajustável de tensão.
Está correto o que se afirma APENAS em

I. D1 e D2, juntos formam um retificador de meia onda.
II. A tensão de saída é ajustável.
III. C2 e T2 formam um filtro ativo de saída.
IV. Apresenta um retificador de onda completa em ponte.
V. Apresenta um limitador de corrente.
VI. T1 atua como um drive de corrente.
VII. R1, D3 e P1 formam um estabilizador ajustável de tensão.
Está correto o que se afirma APENAS em
Provas
Questão presente nas seguintes provas
Observe o circuito abaixo.

Os componentes Q1 e Q2 são, respectivamente,

Os componentes Q1 e Q2 são, respectivamente,
Provas
Questão presente nas seguintes provas
Nas entradas A, B, C e D, do sistema abaixo foram colocados níveis lógicos TTL, (5V, 0V, 0V, 0V), respectivamente.

Para a condição citada acima, a tensão na saída do amplificador operacional é, aproximadamente,

Para a condição citada acima, a tensão na saída do amplificador operacional é, aproximadamente,
Provas
Questão presente nas seguintes provas
Cadernos
Caderno Container