Magna Concursos

Foram encontradas 1.700 questões.

156081 Ano: 2018
Disciplina: TI - Desenvolvimento de Sistemas
Banca: CESGRANRIO
Orgão: Transpetro

O modo de execução de uma linguagem de programação, apesar de não ser obrigatório, é fortemente determinado por características do projeto da linguagem. Isso permite que as linguagens de programação sejam agrupadas pelo modo como são tipicamente processadas. Algumas linguagens são normalmente compiladas diretamente para linguagem de máquina, outras são normalmente interpretadas e, ainda, existe um grupo de linguagens híbridas que são, normalmente, compiladas para uma linguagem intermediária que é interpretada por uma máquina virtual.

Que lista possui um exemplo de cada um dos três grupos de linguagens?

 

Provas

Questão presente nas seguintes provas
156080 Ano: 2018
Disciplina: TI - Desenvolvimento de Sistemas
Banca: CESGRANRIO
Orgão: Transpetro

Documentos XML são estruturados segundo uma hierarquia de unidades informacionais chamadas de nós.

Qual tecnologia XML fornece ao desenvolvedor uma API para adicionar, editar e remover esses nós?

 

Provas

Questão presente nas seguintes provas
156079 Ano: 2018
Disciplina: TI - Desenvolvimento de Sistemas
Banca: CESGRANRIO
Orgão: Transpetro
Provas:
A metodologia de desenvolvimento SCRUM é caracterizada por ser ágil e rápida nas entregas.
Um dos elementos-chave do processo SCRUM é o Sprint, que é uma fase que acontece
 

Provas

Questão presente nas seguintes provas
156078 Ano: 2018
Disciplina: TI - Desenvolvimento de Sistemas
Banca: CESGRANRIO
Orgão: Transpetro
Provas:
No módulo de localizacão de parametrizações J1BTAX, o
 

Provas

Questão presente nas seguintes provas
156077 Ano: 2018
Disciplina: TI - Desenvolvimento de Sistemas
Banca: CESGRANRIO
Orgão: Transpetro
Provas:
O processo unificado consiste em um conjunto de diretrizes que visam a aumentar as chances de um bem sucedido projeto de desenvolvimento de software.
Uma de suas características é
 

Provas

Questão presente nas seguintes provas
156076 Ano: 2018
Disciplina: TI - Desenvolvimento de Sistemas
Banca: CESGRANRIO
Orgão: Transpetro

A um analista de sistemas foi atribuída a responsabilidade de gerenciar um projeto em cascata de informática.

Dentre as restrições que ele deverá determinar obrigatoriamente, nas fases iniciais desse projeto, segundo o PMBOK, constam:

 

Provas

Questão presente nas seguintes provas
156075 Ano: 2018
Disciplina: TI - Desenvolvimento de Sistemas
Banca: CESGRANRIO
Orgão: Transpetro

Um programador precisa elaborar um método que diga se uma matriz quadrada recebida como parâmetro é a matriz identidade de ordem n. Esse método recebe uma matriz quadrada (mat) e sua ordem (n) como parâmetros, e retorna true, se a matriz recebida for a matriz identidade de ordem n, ou false, caso contrário.

Qual método executa o que foi especificado acima?

 

Provas

Questão presente nas seguintes provas
156074 Ano: 2018
Disciplina: TI - Desenvolvimento de Sistemas
Banca: CESGRANRIO
Orgão: Transpetro
Provas:
Um gerente de projetos está trabalhando no cronograma de suas atividades e montou a Tabela que se segue. As atividades iniciam às 8h e encerram às 17h do mesmo dia.
Enunciado 156074-1

Depois de 5 dias de iniciada a obra, o gerente percebeu alguns enganos e, em tempo hábil, suspendeu a atividade U, substituindo-a pela atividade V, com duração de cinco dias, tendo a atividade R como predecessora.
Qual é o caminho crítico dessa nova configuração?
 

Provas

Questão presente nas seguintes provas
156073 Ano: 2018
Disciplina: TI - Desenvolvimento de Sistemas
Banca: CESGRANRIO
Orgão: Transpetro

Uma das medidas de qualidade do código de um software é a Complexidade, que pode ser medida por meio da complexidade ciclomática.

Considere um grafo de fluxo que possui 5 nós e 12 arcos.

Qual a complexidade ciclomática desse grafo?

 

Provas

Questão presente nas seguintes provas
156072 Ano: 2018
Disciplina: TI - Desenvolvimento de Sistemas
Banca: CESGRANRIO
Orgão: Transpetro

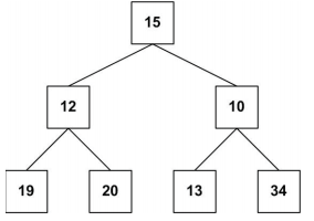
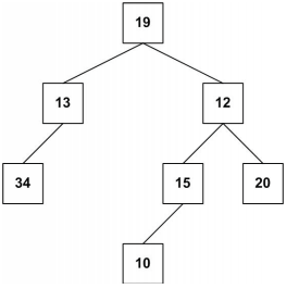
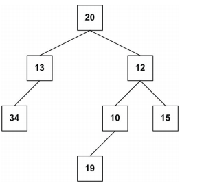
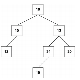
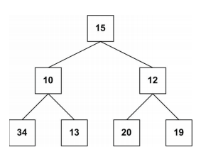
Uma árvore binária foi percorrida em ordem simétrica, e os valores de seus nós exibidos no console. O resultado desse procedimento foi o seguinte:

15 12 10 19 20 13 34

Dentre as árvores apresentadas, a única capaz de produzir o resultado acima é

 

Provas

Questão presente nas seguintes provas