Magna Concursos

Foram encontradas 280 questões.

896807 Ano: 2018
Disciplina: Engenharia Eletrônica
Banca: UFRGS
Orgão: TJ-RS
Provas:
Instrução: Considere as seguintes convenções para o enunciado e resposta da questão.
O sinal + corresponde ao operador lógico OR (OU).
O símbolo . (ponto) corresponde ao operador lógico AND (E).
A barra sobre a variável corresponde ao operador lógico NOT (NÃO).

Considere a expressão lógica representada como

enunciado 896807-1

Ao manter a mesma lógica, esta expressão pode ser simplificada para
 

Provas

Questão presente nas seguintes provas
896806 Ano: 2018
Disciplina: Engenharia Eletrônica
Banca: UFRGS
Orgão: TJ-RS
Provas:
Instrução: Considere as seguintes convenções para o enunciado e resposta da questão.
O sinal + corresponde ao operador lógico OR (OU).
O símbolo . (ponto) corresponde ao operador lógico AND (E).
A barra sobre a variável corresponde ao operador lógico NOT (NÃO).

Considere a porta lógica a seguir, cuja expressão lógica é

enunciado 896806-1

Ao empregar os teoremas de "De Morgan", a expressão simplificada ficaria
 

Provas

Questão presente nas seguintes provas
896805 Ano: 2018
Disciplina: Engenharia Eletrônica
Banca: UFRGS
Orgão: TJ-RS
Provas:
Instrução: Para responder a questão, considere o diagrama a seguir, que representa uma lâmpada acionada por duas chaves (A e B) colocados em locais diferentes. As chaves têm duas posições (L e D). O conjunto chave-ligações é conhecido como esquema de chave-hotel ou chave-paralela.
enunciado 896805-1
O funcionamento das chaves corresponde a uma das portas lógicas, que é usada em eletrônica digital. Tal porta é conhecida como
 

Provas

Questão presente nas seguintes provas
896804 Ano: 2018
Disciplina: Engenharia Eletrônica
Banca: UFRGS
Orgão: TJ-RS
Provas:
Instrução: Para responder a questão, considere o diagrama a seguir, que representa uma lâmpada acionada por duas chaves (A e B) colocados em locais diferentes. As chaves têm duas posições (L e D). O conjunto chave-ligações é conhecido como esquema de chave-hotel ou chave-paralela.
enunciado 896804-1
A lâmpada acenderá conforme as posições das chaves A e B que podem ser representadas em uma Tabela-Verdade, em que A e B são as chaves e L e D as posições das chaves. Qual a alternativa abaixo que representa esta Tabela-Verdade?
 

Provas

Questão presente nas seguintes provas
896803 Ano: 2018
Disciplina: Engenharia Eletrônica
Banca: UFRGS
Orgão: TJ-RS
Provas:
Instrução: Considere as seguintes convenções para o enunciado e resposta da questão.
O sinal + corresponde ao operador lógico OR (OU).
O símbolo . (ponto) corresponde ao operador lógico AND (E).
A barra sobre a variável corresponde ao operador lógico NOT (NÃO).
Considere a expressão lógica abaixo.
A.(A + B) +(A + B).(A + C) +B.(A + C)
Ao empregar as leis da Álgebra Booleana, a expressão simplificada ficaria
 

Provas

Questão presente nas seguintes provas
896802 Ano: 2018
Disciplina: Engenharia Eletrônica
Banca: UFRGS
Orgão: TJ-RS
Provas:
Considere as afirmações abaixo em relação aos tipos de filtros.
I - Filtros passivos são compostos por resistores, capacitores e indutores, apresentando ganho em toda faixa de frequências. II - Filtros ativos podem apresentar ganho em diferentes faixas de frequência e usam amplificadores operacionais, resistores, capacitores e, eventualmente, indutores. III- Filtros passa-baixa permitem a passagem de sinais de baixa frequência. Os sinais acima da frequência de corte serão tanto mais atenuados quanto for a ordem do filtro.
Quais estão corretas?
 

Provas

Questão presente nas seguintes provas
896801 Ano: 2018
Disciplina: Engenharia Eletrônica
Banca: UFRGS
Orgão: TJ-RS
Provas:
Assinale a afirmação correta com relação aos transistores bipolares de junção.
 

Provas

Questão presente nas seguintes provas
896800 Ano: 2018
Disciplina: Engenharia Eletrônica
Banca: UFRGS
Orgão: TJ-RS
Provas:
Assinale a alternativa correta em relação à topologia de regulador de tensão CC série.
 

Provas

Questão presente nas seguintes provas
896799 Ano: 2018
Disciplina: Engenharia Elétrica
Banca: UFRGS
Orgão: TJ-RS
Provas:

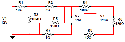
Considere o circuito de corrente contínua abaixo.

enunciado 896799-1

Assinale a alternativa que apresenta a corrente que passa pelo resistor R4.

 

Provas

Questão presente nas seguintes provas
896798 Ano: 2018
Disciplina: Engenharia Elétrica
Banca: UFRGS
Orgão: TJ-RS
Provas:
Os componentes básicos usados em eletrônica são classificados em ATIVOS e PASSIVOS. Assinale a alternativa abaixo que contém somente componentes classificados como PASSIVOS.
 

Provas

Questão presente nas seguintes provas