Foram encontradas 120 questões.

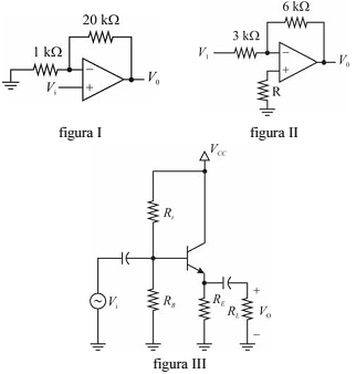
O circuito representado na figura II é um amplificador inversor de ganho igual a -2.
Provas
Questão presente nas seguintes provas

O circuito representado na figura I é um amplificador não inversor de ganho igual a 21.
Provas
Questão presente nas seguintes provas

O circuito representado na figura III, o qual utiliza um transistor do tipo NPN, corresponde a um amplificador na configuração emissor comum.
Provas
Questão presente nas seguintes provas
Acerca da modulação digital, julgue os itens a seguir.
A utilização do esquema de modulação QPSK (quaternary phase shift keying) é suficiente para se transmitir um sinal digital a uma taxa de 200 kbps, utilizando-se, em um canal em banda passante de largura igual a 100 kHz, pulsos com fator de rolamento (roll-off) igual a 0,25.
A utilização do esquema de modulação QPSK (quaternary phase shift keying) é suficiente para se transmitir um sinal digital a uma taxa de 200 kbps, utilizando-se, em um canal em banda passante de largura igual a 100 kHz, pulsos com fator de rolamento (roll-off) igual a 0,25.
Provas
Questão presente nas seguintes provas
Acerca das técnicas de modulação analógica e seus respectivos esquemas de demodulação, julgue os itens seguintes.
Um sinal FM (frequency modulation) possui um envelope constante, o que permite a operação próxima ao nível de saturação de amplificadores de potência.
Um sinal FM (frequency modulation) possui um envelope constante, o que permite a operação próxima ao nível de saturação de amplificadores de potência.
Provas
Questão presente nas seguintes provas
Acerca das técnicas de modulação analógica e seus respectivos
esquemas de demodulação, julgue os itens seguintes.
Considere a utilização de um oscilador com frequência de 250 MHz no conversor de frequência (mixer) de um receptor super-heteródino. Considere, ainda, que a frequência intermediária desse receptor seja 40,25 MHz. Nessa situação, será possível utilizar esse receptor para demodular um canal com frequência de portadora igual a 209,75 MHz.
Considere a utilização de um oscilador com frequência de 250 MHz no conversor de frequência (mixer) de um receptor super-heteródino. Considere, ainda, que a frequência intermediária desse receptor seja 40,25 MHz. Nessa situação, será possível utilizar esse receptor para demodular um canal com frequência de portadora igual a 209,75 MHz.
Provas
Questão presente nas seguintes provas
Acerca da modulação digital, julgue os itens a seguir.
O código NRZ (non-return-to-zero), utilizado em transmissões digitais, apresenta maior largura de banda do que o código RZ (return-to-zero), considerando uma mesma taxa de símbolos nos dois casos.
O código NRZ (non-return-to-zero), utilizado em transmissões digitais, apresenta maior largura de banda do que o código RZ (return-to-zero), considerando uma mesma taxa de símbolos nos dois casos.
Provas
Questão presente nas seguintes provas
Acerca da modulação digital, julgue os itens a seguir.
O esquema de modulação GMSK (gaussian minimum shift keying), utilizado em sistemas de telefonia celular GSM (global system for mobile communications), permite o envio de apenas um bit a cada símbolo.
O esquema de modulação GMSK (gaussian minimum shift keying), utilizado em sistemas de telefonia celular GSM (global system for mobile communications), permite o envio de apenas um bit a cada símbolo.
Provas
Questão presente nas seguintes provas
714398
Ano: 2013
Disciplina: Engenharia de Telecomunicações
Banca: CESPE / CEBRASPE
Orgão: TELEBRAS
Disciplina: Engenharia de Telecomunicações
Banca: CESPE / CEBRASPE
Orgão: TELEBRAS
Provas:
Com relação às técnicas de comutação de circuitos e pacotes, julgue os itens que se seguem.
A Internet está fundamentada no conceito de comutação por pacotes, diferentemente da rede telefônica PSTN (public switched telephone network), cuja base está assentada no conceito de comutação por circuitos.
A Internet está fundamentada no conceito de comutação por pacotes, diferentemente da rede telefônica PSTN (public switched telephone network), cuja base está assentada no conceito de comutação por circuitos.
Provas
Questão presente nas seguintes provas
714397
Ano: 2013
Disciplina: Engenharia de Telecomunicações
Banca: CESPE / CEBRASPE
Orgão: TELEBRAS
Disciplina: Engenharia de Telecomunicações
Banca: CESPE / CEBRASPE
Orgão: TELEBRAS
Provas:
Com relação às arquiteturas, aos protocolos e aos padrões de redes de comunicação, julgue os itens subsequentes.
Redes locais sem fio de tecnologia WiFi operam na faixa do espectro conhecida como ISM (instrumentation, scientific and medical), o que dispensa a aquisição de licença para seu uso.
Redes locais sem fio de tecnologia WiFi operam na faixa do espectro conhecida como ISM (instrumentation, scientific and medical), o que dispensa a aquisição de licença para seu uso.
Provas
Questão presente nas seguintes provas
Cadernos
Caderno Container