Foram encontradas 520 questões.
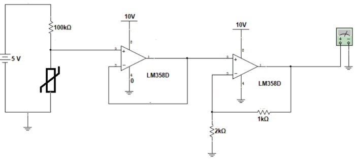
Baseado no circuito apresentado na imagem abaixo e na curva do NTC, determine a tensão de saída sabendo que o NTC está em um ponto a 0ºC.


Provas
Determine a expressão booleana para o circuito a apresentado na imagem a seguir:

Provas
Para o circuito a seguir, determine o ganho de tensão em dB.

Provas
Com base no esquema de ligação de aterramento da figura a seguir, determine a alternativa que descreve o sistema de aterramento adotado.

Provas
Analisando o sinal do osciloscópio apresentado na imagem a seguir, determine o valor da tensão Vrms.

Provas
Uma indústria metalúrgica possui um equipamento que apresenta fator de potência 0,5 indutivo. Sabendo que a tensão de alimentação é de 240V, e que o equipamento possui uma potência aparente de 10 KVA, determine o novo fator de potência se for ligado com essa carga um banco de capacitor de 170 µF. Considere a frequência da rede elétrica em 60Hz e o valor de !$ π !$ = 3,14.
Provas
Determine o módulo da tensão medida na carga, conforme imagem a seguir. As grandezas estão no sistema Internacional.

Provas
Determine o valor da capacitância equivalente vista pelos terminais A e B, conforme imagem abaixo. Considere o valor arredondado com uma casa decimal.

Provas
Determine a tensão Vc(t) do capacitor para o circuito apresentado na imagem a seguir no instante que a chave é aberta, sabendo que ela estava fechada por um longo tempo:

Provas
Determine a corrente alternada medida pelo amperímetro no circuito da imagem a seguir:

Provas
Caderno Container