Foram encontradas 50 questões.
Escolhe-se um número X~U (0, 1). Qual é a esperança de
Y = X2 , dado que X <
2/3 ?
Provas
Questão presente nas seguintes provas
Uma construtora comprou um lote de n lâmpadas para serem
colocadas no edifício que está sendo construído. O fabricante
das lâmpadas informa que o tempo de funcionamento dessas
lâmpadas é uma variável aleatória contínua com distribuição
exponencial de parâmetro λ, isto é, Xi ~ ε(λ). Qual é a
distribuição do tempo mínimo de funcionamento desse
conjunto de lâmpadas?
Provas
Questão presente nas seguintes provas
O peeling de diamante é um método menos invasivo
e que causa menos danos à pele, pois utiliza uma espécie de
caneta especial com ponteira diamantizada que elimina a
camada mais externa da pele, eliminando cicatrizes de acne.
A duração dessas canetas tem uma distribuição normal com
média de 7000 horas e desvio-padrão de 600 horas.
Com base no texto acima, assinale a alternativa que apresenta
o tempo mínimo de duração, em horas, para que pelo menos
95 % dessas canetas funcionem bem.Provas
Questão presente nas seguintes provas
A probabilidade de que João seja parado para fazer o teste do
bafômetro, em uma blitz da polícia, é de 10 % todos os dias
quando volta para casa. Qual é a probabilidade de que ele
seja parado nessas blitze mais de 15 vezes ao longo de 100
dias?
Provas
Questão presente nas seguintes provas
A M.A.T. Arquitetura & Construtora está interessada em
adquirir um novo terreno para construir um shopping center.
Se tiver êxito nesse empreendimento, fará um acordo com
grandes empresas do ramo, vendendo todas as salas e lojas.
O departamento de marketing acredita que as chances de que
isso se concretize é de 0,4. Nesse caso, a M.A.T. terá um
lucro de $5.000.000. Porém, um fracasso no acordo com
aquelas empresas implica numa perda de $3.000.000. Caso
abandone prematuramente o projeto após o acordo com as
empresas, terá uma perda de $2.000.000 (o valor do terreno
mais as multas por desistência); e se abandonar o projeto
antes de se realizar o acordo, o terreno pode ser revendido, o
que representa $500.000 para a companhia. Considerando
essa situação hipotética, assinale a alternativa que apresenta a
melhor decisão da M.A.T, que maximiza seu lucro esperado
é.
Provas
Questão presente nas seguintes provas
Brincando com sua filha, Amélia joga 4 moedas (R$0,10;
R$0,25; R$0,50 e R$1,00) para o alto e promete lhe dar as
que caírem com a face do valor para cima. Sendo T a soma
das moedas que caem “cara”, qual é o valor esperado da
filha, considerando que exatamente duas moedas caíram
“cara”?
Provas
Questão presente nas seguintes provas
Um rato está preso no labirinto (veja a representação na figura a seguir), onde há vários caminhos distintos que o levam até a comida (queijo). O rato escolhe cada porta de maneira aleatória.
-
Provas
Questão presente nas seguintes provas
Uma amostra deve ser uma representação adequada da
população, e espera-se que nela se reproduzam, de maneira
razoável, as principais características da população. Por
exemplo, o grau de simetria da amostra pode ser útil na
escolha dos estimadores dos parâmetros da população.
Considerando X1, X2,…, Xn uma amostra aleatória de uma
população com medida de assimetria As (Xi) = a, a medida de
assimetria relativa à média amostral As (X) é
Provas
Questão presente nas seguintes provas
A respeito das medidas de dispersão relativas a um conjunto
de dados discretos, julgue os itens a seguir.
I- O intervalo interquartílico é sempre positivo.
II- Se o conjunto de dados for dividido em duas partes, o desvio-padrão de cada uma das partes será igual ao desvio-padrão do conjunto original.
III- Se os elementos do conjunto de dados forem multiplicados por uma constante positiva k, então o novo coeficiente de variação também fica multiplicado por k.
IV - Uma transformação linear aplicada em todos os valores dos dados implica que a nova variância também fica aplicada por essa transformação linear.
A quantidade de itens certos é igual a
I- O intervalo interquartílico é sempre positivo.
II- Se o conjunto de dados for dividido em duas partes, o desvio-padrão de cada uma das partes será igual ao desvio-padrão do conjunto original.
III- Se os elementos do conjunto de dados forem multiplicados por uma constante positiva k, então o novo coeficiente de variação também fica multiplicado por k.
IV - Uma transformação linear aplicada em todos os valores dos dados implica que a nova variância também fica aplicada por essa transformação linear.
A quantidade de itens certos é igual a
Provas
Questão presente nas seguintes provas
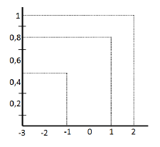
O gráfico a seguir apresenta a frequência relativa acumulada de uma variável.

A variância V dessa variável é
Provas
Questão presente nas seguintes provas
Cadernos
Caderno Container