Foram encontradas 1.290 questões.
Conforme a NR 35 – Trabalho em altura, assinale a alternativa correta.
Provas
Questão presente nas seguintes provas
De acordo com a NR 12 – Segurança no Trabalho em Máquinas e Equipamentos,
analise as seguintes assertivas:
I. Equipamentos destinados à exportação, incluindo-se aqueles movidos por força humana ou animal, devem atender aos requisitos técnicos de segurança previstos nesta NR.
II. As zonas de perigo das máquinas e equipamentos devem possuir sistemas de segurança, caracterizados por proteções fixas, proteções móveis e dispositivos de segurança interligados, que resguardem proteção à saúde e à integridade física dos trabalhadores.
III. A descrição do risco e a parte da máquina a que se refere é dispensável desde que o equipamento esteja sinalizado com a inscrição “PERIGO” de forma visível e legível. IV. Os manuais das máquinas podem ser escritos em português ou inglês, com caracteres de tipo e tamanho que possibilitem a melhor legibilidade possível, acompanhado de instruções explicativas.
Quais estão corretas?
I. Equipamentos destinados à exportação, incluindo-se aqueles movidos por força humana ou animal, devem atender aos requisitos técnicos de segurança previstos nesta NR.
II. As zonas de perigo das máquinas e equipamentos devem possuir sistemas de segurança, caracterizados por proteções fixas, proteções móveis e dispositivos de segurança interligados, que resguardem proteção à saúde e à integridade física dos trabalhadores.
III. A descrição do risco e a parte da máquina a que se refere é dispensável desde que o equipamento esteja sinalizado com a inscrição “PERIGO” de forma visível e legível. IV. Os manuais das máquinas podem ser escritos em português ou inglês, com caracteres de tipo e tamanho que possibilitem a melhor legibilidade possível, acompanhado de instruções explicativas.
Quais estão corretas?
Provas
Questão presente nas seguintes provas
É desejado resfriar 0,5 kg de um gás em um conjunto cilindro-pistão. No processo
de expansão, a relação pressão-volume é constante e a variação de energia cinética ou potencial é
desprezível. Sabendo que a energia interna específica do gás no processo é de -60 kJ/kg e o
trabalho produzido é de +18 kJ, calcule a transferência de calor líquida, Q, para o processo.
Provas
Questão presente nas seguintes provas
Sobre lubrificantes e lubrificação, analise as seguintes assertivas e assinale V, se
verdadeiras, ou F, se falsas.
( ) Os lubrificantes podem ser sólidos, líquidos, pastosos e gasosos.
( ) O objetivo da lubrificação é reduzir a fricção, o desgaste e o aquecimento de partes de máquinas que se movem em relação às outras.
( ) Para uma mesma temperatura do lubrificante, um SAE70 possui menor viscosidade absoluta que um SAE10.
( ) A viscosidade do óleo lubrificante aumenta com o aumento de temperatura.
A ordem correta de preenchimento dos parênteses, de cima para baixo, é:
( ) Os lubrificantes podem ser sólidos, líquidos, pastosos e gasosos.
( ) O objetivo da lubrificação é reduzir a fricção, o desgaste e o aquecimento de partes de máquinas que se movem em relação às outras.
( ) Para uma mesma temperatura do lubrificante, um SAE70 possui menor viscosidade absoluta que um SAE10.
( ) A viscosidade do óleo lubrificante aumenta com o aumento de temperatura.
A ordem correta de preenchimento dos parênteses, de cima para baixo, é:
Provas
Questão presente nas seguintes provas
A pressão absoluta ao nível do mar, a 0°C, é de aproximadamente:
Provas
Questão presente nas seguintes provas
Sobre os processos de usinagem, assinale a alternativa INCORRETA.
Provas
Questão presente nas seguintes provas
Analise a Figura 1 abaixo:

Qual ângulo deve formar os eixos x-y, y-z, e z-x para caracterizar uma vista isométrica?
Provas
Questão presente nas seguintes provas
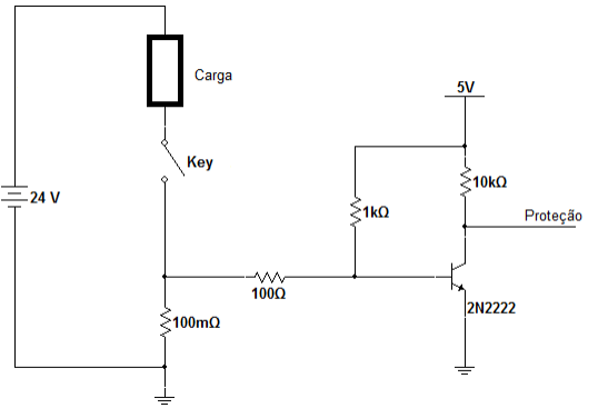
O circuito da figura a seguir é um detector de sobrecorrente na chave (Key) em
função da impedância da carga. Determine a corrente mínima na carga necessária para que o circuito
acione a saída de "Proteção" em nível baixo (tensão próxima de 0V). Considere a tensão Vbe do
transistor em 0,6V.


Provas
Questão presente nas seguintes provas
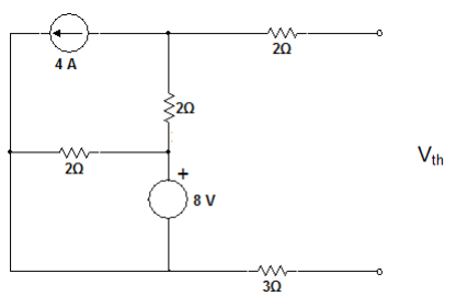
Determine para o circuito abaixo o equivalente de Thevenin. Assinale a alternativa que apresenta os valores de tensão de Thevenin (Vth) e resistência de Thevenin (Rth), respectivamente.

Provas
Questão presente nas seguintes provas
Determine a tensão medida pelo voltímetro no circuito abaixo.

Provas
Questão presente nas seguintes provas
Cadernos
Caderno Container