Foram encontradas 60 questões.
Durante o estudo e projeto de um filtro ou amplificador são empregadas várias ferramentas de análise e representação gráfica da resposta do filtro. Uma dessas técnicas é conhecida como Diagrama de Bode, onde são representados:
Provas
Os sistemas de telecomunicações empregam filtros seletivos em frequência para a redução de ruído e equalização de sinais. Estes filtros são sistemas
Provas
A porta lógica que apresenta a operação booleana !$ Y = AB + \bar{A}\bar{B} !$ é denominada porta
Provas
O circuito mostrado a seguir é a representação de uma porta lógica com transistores bipolares de junção.

Qual é a porta lógica representada pelo circuito?
Provas
A figura a seguir mostra um circuito lógico com entrada [A B C D] e saída [Y Z].

Qual é a saída [Y Z] para uma entrada [1 0 1 0]?
Provas
Utilizando-se da lógica booleana, qual é a expressão simplificada, ao máximo, da expressão lógica !$ Y=A\overline{BC} + \overline{A}BC+ABC+AC !$?
Provas
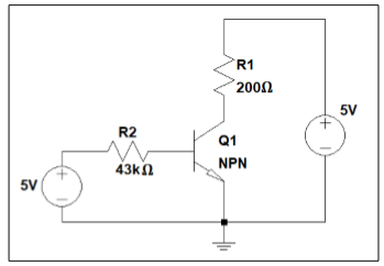
A figura a seguir mostra o circuito de um amplificador do tipo emissor comum, cujo transistor Q1 tem ganho β=100 e tensão base-emissor VBE = 0,7 V.

Nas condições mostradas, qual é a tensão no coletor de Q1?
Provas
No circuito da figura a seguir, duas fontes de tensão alimentam três resistores.

Nas condições apresentadas, qual é a queda de tensão sobre o resistor R2?
Provas
Na figura a seguir, um capacitor, inicialmente descarregado, é conectado a uma fonte V (chave na posição 0) e, após o período transitório, desconectado da fonte, com a chave CH passando para a posição 1.

Qual é a forma da corrente ic, no capacitor?
Provas
A norma NBR 5410 aplica-se principalmente às instalações elétricas de edificações, qualquer que seja seu uso (residencial, comercial, público, industrial, de serviços, agropecuário, hortigranjeiro etc.), incluindo as instalações pré-fabricadas. Essa norma também se aplica às instalações elétricas de
Provas
Caderno Container