Foram encontradas 370 questões.
Para que o rádio receptor de um enlace de comunicações opere em condições confiáveis, precisa receber em sua antena um sinal com potência mínima de 1 mW. Sabe-se que, nesse enlace, a perda total devida a diversos fatores é de 40 dB. Qual deverá ser a potência mínima do transmissor, em W, para que o enlace opere em condições normais?
Provas

O gráfico da figura mostra um sinal de tensão periódico, conhecido como onda quadrada. A Série de Fourier complexa para um sinal periódico é dada por
\( e(t)=\sum\limits^{+∞}_{n=- ∞} C_n \) \( e^{jn ω_ot} \),
onde o coeficiente complexo é
\( C_n={\large{1 \over T}}\int\limits_{0}^{T} e(t) e^{-jn ω_ot} dt \) e \( ω_o={\large{2 \pi \over T}} \)
O módulo do 3º harmônico, representado por \( \left\vert C_3 \right\vert \), é
Provas
Um motor síncrono é um tipo de motor elétrico cuja velocidade de rotação é proporcional à frequência da sua alimentação. A esse respeito, considere as afirmativas abaixo.
I - O enrolamento amortecedor, que funciona como a gaiola do motor de indução, é uma forma de partida e aceleração do motor síncrono.
II - A rotação média do motor síncrono varia bastante com a variação da carga mecânica imposta ao seu eixo.
III - O motor síncrono pode ser utilizado para a correção do fator de potência.
Está(ão) correta(s) APENAS a(s) afirmativa(s)
Provas
Um motor de indução de 4 pólos e 60 Hz apresenta, em um determinado ponto de operação, uma rotação de 1760 rpm. O escorregamento, em percentagem, desse motor nas condições apresentadas é de
Provas

Na figura acima é representado um motor de corrente contínua elementar. Nele identificam-se, entre outros componentes, a armadura e o comutador, cujas finalidades, respectivamente, são criar um campo
Provas

Nas figuras acima estão representados os modelos dos circuitos elétricos de dois motores de corrente contínua em função do tipo de excitação. Na Figura 1, a excitação é do tipo série, e na Figura 2, do tipo paralelo. Assinale a opção que apresenta característica correta dessas máquinas.
| Motor com excitação do tipo série |
Motor com excitação do tipo paralelo |
Provas

Os CLP vieram em substituição aos elementos e componentes eletroeletrônicos de acionamento. A linguagem utilizada na sua programação é denominada linguagem de contatos ou Ladder, como é mais conhecida. Para acionar as lâmpadas dos circuitos das Figuras 1 e 2, os esquemas que representam as programações em Ladder, respectivamente, são
Provas

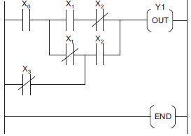
A figura acima apresenta parte de um programa em linguagem Ladder, utilizada para programação de Controladores Lógicos Programáveis (CLP). De acordo com o programa, qual a expressão booleana que permitirá o acionamento da bobina Y1?
Provas
Com relação ao diagrama do lugar das raízes (root locus), considere as seguintes afirmativas:
I – o número de ramos no diagrama corresponde à diferença entre o número de pólos e o número de zeros na função de transferência de malha aberta;
II – o sistema em malha fechada somente será estável para os valores de ganho em que todas as correspondentes posições dos pólos, nos ramos, estiverem no semiplano s esquerdo;
III – os ramos no diagrama mostram as posições dos pólos e dos zeros de malha fechada à medida que o ganho é variado.
Está(ão) correta(s) APENAS a(s) afirmativa(s)
Provas
Um sistema de segunda ordem que tem o sinal x(t) como entrada e o sinal y(t) como saída, obedece à seguinte equação diferencial:
\( {\large{d^2y \over dt^2}}+2 ξ ω_n{\large{dy \over dt}}+ω^2_n=ω^2_n x \)
onde \( ω_n \) é a freqüência natural não amortecida e \( ξ \) é a razão de amortecimento.
Quando a entrada x(t) é um degrau unitário, a expressão do valor máximo do sinal de saída y(t), conhecido como sobresinal é dada por:
\( y_{máx}=1+e^{-{\large{ξ \pi \over \sqrt{1- ξ^2}}}} \)
Considerando que o percentual de sobre-sinal deste sistema é de 25%, a expressão para a razão de amortecimento do sistema é
Provas
Caderno Container