Foram encontradas 50 questões.
562460
Ano: 2019
Disciplina: Segurança e Saúde no Trabalho (SST)
Banca: IBADE
Orgão: Pref. Vilhena-RO
Disciplina: Segurança e Saúde no Trabalho (SST)
Banca: IBADE
Orgão: Pref. Vilhena-RO
Provas:
Segundo a NR 6, cabe ao empregado:
Provas
Questão presente nas seguintes provas
562459
Ano: 2019
Disciplina: Segurança e Saúde no Trabalho (SST)
Banca: IBADE
Orgão: Pref. Vilhena-RO
Disciplina: Segurança e Saúde no Trabalho (SST)
Banca: IBADE
Orgão: Pref. Vilhena-RO
Provas:
Segundo o item 10.2.4 da NR 10, os estabelecimentos
devem construir e manter o Prontuário de Instalações
Elétricas, quando possuírem carga instalada superior a:
Provas
Questão presente nas seguintes provas
Atualmente muitos computadores, celulares e demais
equipamentos eletrônicos contam com um protocolo sem
fio de troca de dados que pode ser utilizado em pequenas
distâncias. Esta tecnologia permite o envio e recebimento
de arquivos, conexão com dispositivos como teclados,
mouses e caixas de som, entre outras vantagens. Este
protocolo recebe o nome de:
Provas
Questão presente nas seguintes provas
Nos teclados compatíveis com o sistema operacional
Microsoft Windows há uma tecla que captura uma imagem
da tela para que essa imagem possa ser registrada. Essa
tecla se chama:
Provas
Questão presente nas seguintes provas
Um arquivo executável, em informática, é um arquivo em
que o conteúdo deve ser interpretado como um programa
por um sistema operacional. Qual das alternativas abaixo
contém a extensão de um arquivo executável no sistema
operacional Microsoft Windows?
Provas
Questão presente nas seguintes provas
562439
Ano: 2019
Disciplina: TI - Sistemas Operacionais
Banca: IBADE
Orgão: Pref. Vilhena-RO
Disciplina: TI - Sistemas Operacionais
Banca: IBADE
Orgão: Pref. Vilhena-RO
Provas:
Qual dos softwares abaixo é um exemplo de software
livre?
Provas
Questão presente nas seguintes provas
562317
Ano: 2019
Disciplina: TI - Organização e Arquitetura dos Computadores
Banca: IBADE
Orgão: Pref. Vilhena-RO
Disciplina: TI - Organização e Arquitetura dos Computadores
Banca: IBADE
Orgão: Pref. Vilhena-RO
Provas:
Ao encontrar uma dificuldade ou problema técnico
utilizando um computador é possível utilizar um recurso
que permite um especialista em suporte se conectar
através da internet diretamente a um computador, e assim
possa controlar e trabalhar neste sistema, independente
da distância física. Este recurso é denominado:
Provas
Questão presente nas seguintes provas
O modelo de referência ISO OSI possui sete camadas. A
camada responsável por definir as interfaces elétricas,
mecânicas e de sincronização para a rede é a:
Provas
Questão presente nas seguintes provas
Em um Sistema Computacional, qual unidade é
responsável por executar os programas?
Provas
Questão presente nas seguintes provas
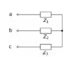
Sobre a ligação trifásica que está representada na figura:

Podemos afirmar que:
I - é uma ligação em triangulo ou
.
II - é uma ligação em estrela ou Y com neutro.
III - é uma ligação em estrela ou Y sem neutro.
IV - para Z1 = Z2 = Z3, a corrente de linha tem um valor eficaz √3 vezes maior que a corrente de fase.
Está(ão) corretas(s), apenas:
Provas
Questão presente nas seguintes provas
Cadernos
Caderno Container