Foram encontradas 40 questões.
Provas
A figura abaixo apresenta uma planilha do Microsoft Excel 2010.

De acordo com a planilha, quais valores seriam produzidos pelas fórmulas =RAIZ(A1)+RAIZ(B1)-B2 e =SE(A2^2=B1;B2;A1), respectivamente?
Provas
A figura abaixo apresenta um fragmento de tela do Windows Explorer do Microsoft Windows 7.

Sobre a figura, analise as afirmativas.
I - Para renomear a Pasta2, que está selecionada, pode-se clicar uma vez sobre ela com o botão principal do mouse, digitar o novo nome e pressionar a tecla Enter do teclado.
II - Para criar uma nova pasta, pode-se efetuar um duplo clique com o botão principal do mouse em qualquer área limpa da figura, por exemplo, abaixo do arquivo Monografia.doc.
III - Ao realizar um duplo clique com o botão principal do mouse sobre o arquivo Livreto.pdf, esse arquivo será visualizado/editado no Microsoft Word.
IV - Para visualizar as propriedades do arquivo Contrato.docx, pode-se clicar uma vez sobre ele com o botão secundário do mouse e selecionar a opção Propriedades no menu.
Estão corretas as afirmativas
Provas
A figura abaixo apresenta a caixa de pesquisa do site de busca Google preenchida com alguns termos.

De acordo com os termos de busca utilizados, quais resultados serão apresentados?
Provas
Considere a figura que ilustra um texto em edição no LibreOffice Writer, versão 5.3.7.

Observe que a numeração de linhas apresentada ao lado de cada linha foi inserida pelo usuário utilizando a funcionalidade Ferramentas→Numeração de linhas e não faz parte do texto que está sendo editado.
A respeito da figura, marque V para as afirmativas verdadeiras e F para as falsas.
( ) Na linha 1, o texto está em negrito e não está alinhado à esquerda.
( ) Nos parágrafos iniciados nas linhas 3 e 9, o recuo depois do texto está ajustado para 1 centímetro.
( ) Todas as linhas (de 1 a 10) estão ajustadas no alinhamento justificado.
( ) O espaçamento entrelinhas de todo o texto (linhas de 1 a 10) não é o simples.
( ) A fonte utilizada em todo o texto é a Arial, tamanho 12.
Assinale a sequência correta.
Provas
Disciplina: Engenharia Eletrônica
Banca: UFMT
Orgão: Pref. Várzea Grande-MT
Um estudante de engenharia elétrica montou o circuito da figura (a) para analisar o funcionamento das portas analógicas e PWM do Arduino.

Após o sketch da figura (b) ser carregado no Arduino, o estudante abriu o monitor serial da IDE do Arduino para verificar as informações de leituras feitas pelo pino analógico ao girar o eixo do potenciômetro e obteve as seguintes conclusões: a entrada analógica do Arduino tem uma resolução de 10 bits; o comando analogRead() converte a faixa de tensão da entrada analógica, de 0 a 5 volts, para um valor digital entre 0 e 1023, por um circuito dentro do microcontrolador chamado conversor analógico-digital. Para um potenciômetro linear e de 1 kΩ, ao variar sua resistência na faixa de 0 a 1000 Ω, obteve a proporção de 0 Ω equivalente a 0 e 1000 Ω equivalente a 1023. Para verificar o sinal PMW, foi utilizada a função “map”, que converte o valor lido da entrada analógica para um valor de 8 bits.
Considerando a linha 15 da figura (b), qual será o valor lido no monitor serial para a variável “PWM” quando o potenciômetro for ajustado para aplicar 2,8 V na porta analógica do Arduino?
Provas
Disciplina: Engenharia Eletrônica
Banca: UFMT
Orgão: Pref. Várzea Grande-MT
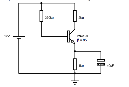
Considere o circuito de polarização estável do emissor, conforme a figura abaixo.

Qual é a tensão do transistor bipolar, entre coletor-emissor (VCE), para uma corrente de base igual a IB = 27,2 µA?
Provas
Disciplina: Engenharia Eletrônica
Banca: UFMT
Orgão: Pref. Várzea Grande-MT
Sobre as definições comuns na linguagem de informática, notadamente na leitura de textos dedicados à automação de sistemas elétricos, analise as afirmativas.
I - Isolação galvânica consiste na interface entre o processo elétrico e o ambiente eletrônico em ambiente galvanicamente isolado, sendo que os sinais devem ser reduzidos a valores compatíveis com os circuitos eletrônicos, na faixa de ± 5 V a ± 15 V.
II - Entrada e saída serial são pontos de entrada e saída através dos quais os dados do sistema, tanto escritos como em forma de comando, podem ser recebidos ou transmitidos para uso ou leitura remotos.
III - Multiplexador é um componente que processa a conversão de uma grandeza analógica em uma sequência numérica e é conectado diretamente a um microprocessador.
IV - Conversão analógica/digital é o processo de conversão em que, após o condicionamento do sinal, este deve ser tratado eletronicamente para ser convertido da forma analógica para a forma digital.
Estão corretas as afirmativas
Provas
Provas
Provas
Caderno Container