Magna Concursos

Foram encontradas 813 questões.

Instruções: Considere a figura e os dados abaixo para responder às questões de números 42 a 44.

enunciado 692729-1

A potência da bomba B é, em Cavalo Vapor (CV),

 

Provas

Questão presente nas seguintes provas

Abaixo está representado o processo de transformação do SO2 em SO3

enunciado 692728-1

Dados experimentais de Kp em função da temperatura (no intervalo de 800 K a 1170 K) resultaram na seguinte equação:

enunciado 692728-2

Com base nesta equação e no intervalo de temperatura indicado (onde Kp é a constante de equilíbrio como função de pressões parciais dos gases; R é a constante universal dos gases; T é a temperatura termodinâmica), é correto afirmar que:

enunciado 692728-3

Está correto o que se afirma APENAS em

 

Provas

Questão presente nas seguintes provas

O pH estimado de uma solução de ácido acético (pKa = 4,74) 0,1 mol/L é:

 

Provas

Questão presente nas seguintes provas

Instruções: Utilize os dados abaixo para responder às questões de números 48 e 49.

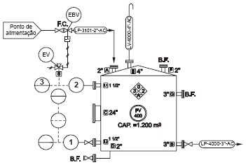
A figura abaixo representa um tanque de estocagem de uma substância. A alimentação desse tanque é feita pelo topo através de uma linha de 2" que virá do ponto de alimentação e tem uma válvula de bloqueio e válvula de bloqueio de emergência (EBV) que deverá ser acionada quando o nível estiver muito alto. A malha apresenta um transmissor de nível eletrônico com registro e alarme de nível alto no painel. Possui, ainda, uma chave de nível muito alto com alarme na sala de controle que deverá acionar a válvula de bloqueio de emergência. A linha identificada por LP 4000 (3") é a sucção das bombas que mandam o material para o processo.´

enunciado 693156-1

A substância contida no tanque FV 400 apresenta simbologia de identificação de risco recomendada pela NFPA − National Fire Protection Association. De acordo com esta representação, a substância armazenada no tanque apresenta as seguintes características:

 

Provas

Questão presente nas seguintes provas

Instruções: Utilize a figura e o enunciado a seguir para responder às questões de números 38 e 39.

A figura abaixo representa um tanque de estocagem de uma substância. A alimentação desse tanque é feita pelo topo através de uma linha de 2" que virá do ponto de alimentação e tem uma válvula de bloqueio e válvula de bloqueio de emergência (EBV) que deverá ser acionada quando o nível estiver muito alto. A malha apresenta um transmissor de nível eletrônico com registro e alarme de nível alto no painel. Possui, ainda, uma chave de nível muito alto com alarme na sala de controle que deverá acionar a válvula de bloqueio de emergência. A linha identificada por LP 4000 (3") é a sucção das bombas que mandam o material para o processo.

enunciado 692725-1

Os instrumentos representados por 1, 2 e 3 são, respectivamente,

 

Provas

Questão presente nas seguintes provas

Em virtude de restrições locais e dispondo apenas de fio de platina, bórax e chama de um bico de Bunsen, desejase determinar qualitativamente duas amostras contaminadas por metais desconhecidos. A primeira amostra forneceu uma pérola azul, tanto em chama redutora quanto em chama oxidante. A segunda amostra forneceu uma pérola azul esverdeada em chama oxidante e vermelha em chama redutora. Os possíveis metais contidos nas amostras I e II são, respectivamente,

 

Provas

Questão presente nas seguintes provas

Considere a figura abaixo.

enunciado 692723-1

Os mecanismos de reação observados na obtenção dos produtos preferenciais são, em I e II, respectivamente, as substituições

 

Provas

Questão presente nas seguintes provas

Instruções: Utilize o texto a seguir para responder às questões de números 34 e 35.

Um processo industrial de fabricação de 1,5-diaminonaftaleno fornece, num dado estágio de fabricação, uma solução aquosa de 1,5-diaminonaftaleno contendo 3% desta base em massa. A recuperação do produto é feita por extração da solução aquosa em contracorrente com éter etílico (éter isento) contendo 1% de água em massa. O extrato etéreo contém 15% da base e 4% de água em massa. A fase aquosa extraída (refinada) encerra quantidade desprezível da base, mas contém 3% de éter em massa.

A porcentagem aproximada do éter utilizado contida na fase aquosa extraída (refinado) é, em %,

 

Provas

Questão presente nas seguintes provas

Instruções: Utilize o texto a seguir para responder às questões de números 34 e 35.

Um processo industrial de fabricação de 1,5-diaminonaftaleno fornece, num dado estágio de fabricação, uma solução aquosa de 1,5-diaminonaftaleno contendo 3% desta base em massa. A recuperação do produto é feita por extração da solução aquosa em contracorrente com éter etílico (éter isento) contendo 1% de água em massa. O extrato etéreo contém 15% da base e 4% de água em massa. A fase aquosa extraída (refinada) encerra quantidade desprezível da base, mas contém 3% de éter em massa.

A quantidade de éter isento de água por 1 000 kg de base extraída é aproximadamente, em kg:

 

Provas

Questão presente nas seguintes provas

Considere as seguintes transformações.

enunciado 693152-1

Os compostos A e B nas transformações I e II do benzeno são, predominantemente, nessa ordem,

 

Provas

Questão presente nas seguintes provas