Foram encontradas 300 questões.
Isótopos radiogênicos são amplamente utilizados nos estudos de petrologia, geoquímica e geocronologia de rochas ígneas, sedimentares e metamórficas. Sobre o tema, analise as assertivas a seguir:
I. A razão 87Rb/86Sr distingue rochas originadas da fusão crustal daquelas originadas da fusão mantélica.
II. Rochas básicas derivadas da fusão parcial de manto primitivo possuem eNd igual a 0,0 (zero).
III. Isócronas Rb/Sr são utilizadas para determinar a idade de rochas sedimentares clásticas.
IV. A cristalização de magmas não fraciona a razão 87Sr/86Sr dos magmas.
Quais estão corretas?
Provas
Movimentos de massa, como aqueles registrados no Rio Grande do Sul no início de maio de 2024, podem ser altamente destrutivos e sua tipificação e ocorrência têm condicionantes geológicos, hidrogeológicos e climáticos. Referente aos movimentos de massa, analise as assertivas a seguir:
I. Fluxos de detritos são caracterizados por uma massa fluidizada de solo e rocha que se desenvolvem principalmente ao longo de drenagens.
II. Rastejos apresentam vários planos de deslocamentos, têm velocidade média a alta e decrescente com a profundidade e movimentam solo e rochas alteradas.
III. A geomorfologia do terreno é um fator determinante da ocorrência dos movimentos de massa.
IV. As características físicas dos solos são relevantes para a ocorrência e para a tipologia dos movimentos de massa.
Quais estão INCORRETAS?
Provas
A composição mineralógica de uma rocha ígnea depende de vários fatores físicos e químicos relativos ao magma que lhe dá origem. Sobre o tema, analise as assertivas a seguir:
I. A hornblenda é comum na matriz de riolitos calcicoalcalinos.
II. Em basaltos toleíticos, a olivina ocorre somente como fenocristal.
III. A nefelina forma intercrescimento micrográfico com o quartzo no resíduo de cristalização de diabásios alcalinos.
IV. Ortopiroxênio sódico ocorre em nefelina sienitos.
Quais estão corretas?
Provas
Poços de monitoramento de águas subterrâneas devem ser instalados de acordo com especificações técnicas estabelecidas na Norma ABNT 15.495-1:2009. Sobre o tema, analise as assertivas a seguir e assinale a alternativa correta.
I. O diâmetro de perfuração deve ter, no mínimo, 100 mm a mais que o tubo de revestimento.
II. A seção filtrante pode ser revestida com manta geotêxtil.
III. O pré-filtro deve ser constituído por areia quartzosa bem selecionada com tamanho de grão de 1±0,1 mm.
IV. A camada de pré-filtro deve se estender, no mínimo, 60 cm acima do tubo filtro.
Provas
No projeto de estruturas de madeira abordado pela NBR 7190-1:2022, a letra s refere-se ao(à):
Provas
Disciplina: Administração Geral
Banca: FUNDATEC
Orgão: Pref. Santa Rosa-RS
Para Chiavenato (2020), desde o século passado, tornou-se prática comum definir a administração conforme os termos das funções específicas apresentadas abaixo:
1. Planejamento: é a primeira função administrativa que define os objetivos a serem alcançados e decide sobre tarefas, recursos e competências necessárias para alcançá-los adequadamente.
2. Organização: é o processo de arranjar e alocar o trabalho, estabelecer a autoridade e os recursos necessários para o alcance dos objetivos organizacionais.
3. Direção/liderança: é o processo de influenciar e orientar as atividades relacionadas com as tarefas dos diversos membros da equipe ou da organização como um todo.
4. Controle: é o processo de assegurar que as atividades atuais estejam em conformidade com as atividades planejadas.
O resultado da somatória dos números correspondentes às afirmações corretas é:
Provas
Disciplina: Administração Geral
Banca: FUNDATEC
Orgão: Pref. Santa Rosa-RS
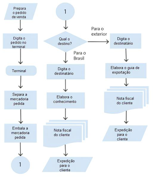
Chiavenato (2020) define que os fluxogramas são gráficos que representam o fluxo ou a sequência de procedimentos ou de rotinas. As rotinas constituem procedimentos padronizados e formalizados. Com base no autor, a Figura 2 abaixo representa qual tipo de fluxograma?

Figura 2 – Fonte: Chiavenato (2020).
Provas
Disciplina: Administração Geral
Banca: FUNDATEC
Orgão: Pref. Santa Rosa-RS
Segundo Maximiano (2017), Igor Ansoff desenvolveu um esquema pioneiro, conhecido como matriz de Ansoff, que classifica as estratégias empresariais nas seguintes categorias, EXCETO:
Provas
Disciplina: Administração Geral
Banca: FUNDATEC
Orgão: Pref. Santa Rosa-RS
Segundo Chiavenato (2021), a tecnologia sempre influenciou poderosamente as organizações desde as duas revoluções industriais nos séculos anteriores. A primeira revolução industrial foi o resultado da aplicação da tecnologia da força motriz do vapor na produção e que logo substituiu o esforço humano, permitindo o aparecimento das fábricas e indústrias, ferrovias e navegação a vapor. A segunda transformou totalmente as condições econômicas e sociais no mundo ocidental com a introdução do aço, petróleo e eletricidade e um desdobramento de grandes invenções. No final do século 18, a invenção da máquina de escrever e, no final do século 19, a invenção do telefone, permitiram a expansão das organizações rumo a novos e diferentes mercados. Agora estamos atravessando a Quarta Revolução Industrial envolvendo uma profunda e rápida integração entre o físico e o digital, a partir da chamada _____________, que está mudando completamente os modelos de negócio das organizações.
Assinale a alternativa que preenche corretamente a lacuna do trecho acima.
Provas
De acordo com a NBR 14859-1:2016, a Figura 7 abaixo refere-se ao(à):

Figura 7 – sem escala
Provas
Caderno Container