Foram encontradas 40 questões.
Sobre a RDC da ANVISA nº 22/2014, que dispõe sobre o Sistema Nacional de Gerenciamento de Produtos Controlados (SNGPC), analise as proposições a seguir.
I- São objetivos dessa resolução capturar e analisar os dados provenientes da produção, manipulação, distribuição, prescrição, dispensação, consumo de medicamentos e insumos farmacêuticos para gerar informações, em seus diversos detalhamentos.
II- Esta resolução visa contribuir com a produção de conhecimento sobre estudos de utilização de medicamentos e farmacoepidemiologia.
III- São objetivos dessa resolução aprimorar as ações de vigilância sanitária relacionadas ao monitoramento sanitário e fármacoepidemiológico e controle dos medicamentos e insumos farmacêuticos presentes apenas na Portaria SVS/MS nº 344, de 12 de maio de 1998.
IV- Esta resolução visa subsidiar a gestão de riscos associados aos medicamentos e aos insumos farmacêuticos na pós-comercialização e no pós-uso.
É CORRETO o que se afirma apenas em:
Provas
O xarope simples é uma preparação resultante da dissolução da sacarose em água na concentração de 85%. Não requer conservante, desde que empregado logo após o preparo, porém, se for armazenado, os conservantes devem ser adicionados. Sobre o xarope simples, assinale a alternativa CORRETA.
Dado para a questão:
Densidade do xarope simples: 1,313 g/mL.
Solubilidade da sacarose em água: 1,0 g por 0,5 mL.
Provas
As insulinas são preparações parenterais estéreis e livres de pirogênios e são normalmente aplicados através de uma via de administração específica. A figura mostra várias vias de administração parenteral.

Fonte: Allen-Jr.; LV, Popovich, NG; Ansel, HC. Formas Farmacêuticas e Sistemas de Liberação de Fármacos . 9. Ed. – Porto Alegre: Artmed, 2013. (adaptado).
Assinale a alternativa que apresenta apenas a(s) agulha(s) que representa(m) a via de administração das insulinas?
Provas
Experimentos baseados na espectroscopia de infravermelho próximo são rápidos, simples de serem executados, possibilitam a análise de uma ampla gama de materiais, não são destrutivos e, do ponto de vista da química analítica, apresentam robustez, exatidão e precisão adequados. O que é robustez?
Provas
Os comprimidos farmacêuticos podem receber diversos tipos de classificação.

Fonte: Allen-Jr.; LV, Popovich, NG; Ansel, HC. Formas Farmacêuticas e Sistemas de Liberação de Fármacos. 9. Ed. – Porto Alegre: Artmed, 2013.
Assinale a alternativa CORRETA sobre a representação dos comprimidos apresentada.
Provas
O nível plasmático da insulina varia dependendo do tipo de insulina que se é administrado ao paciente, conforme figura abaixo.

Fonte: BANACK, Angelo. Diabetes: como aplicar insulina? 20 ago. 2022. Disponível em: https://angelo.med.br/doencas/diabetes-como-usar-insulina/. Acesso em: 17 ago. 2024.
Assinale a alternativa que contém as insulinas representadas pelos números I e IV, respectivamente.
Provas
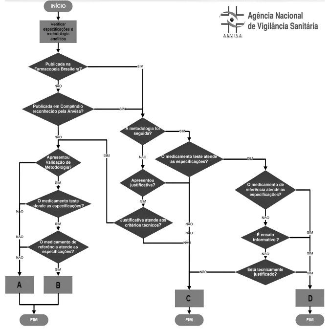
A imagem a seguir representa a Árvore Decisória para a análise dos critérios que subsidiam a aprovação ou reprovação do estudo de equivalência farmacêutica de dois medicamentos, dando ao medicamento um certificado de aprovação ou de reprovação do estudo

Fonte: ANVISA – Agência Nacional de Vigilância Sanitária. Análise de estudos de equivalência farmacêutica. Disponível em: https://www.gov.br/anvisa/ptbr/setorregulado/regularizacao/medicamentos/equivalencia-terapeutica/equivalencia-farmaceutica/analise-de-estudos-de-equivalenciafarmaceutica#:~:text=%22Equivalentes%20Farmac%C3%AAuticos%3A%20s%C3%A3o%20medicamentos%20que,estabelecidos%20para%20a%20fun%C3%A7%C3%A3o%20destinada. Acesso em: 17 ago. 2024.
O medicamento recebe o certificado de aprovação quando cumpre todos os itens necessários e está representado pela(s) letra(s):
Provas
- Controle de QualidadeControle de Qualidade Industrial
- Farmacologia
- Farmacotécnica e Tecnologia Farmacêutica
A liofilização é uma operação farmacêutica de secagem que envolve o abaixamento da temperatura e pressão para a sublimação da água. Identifique a alternativa que apresenta os crioprotetores utilizados para manter a estrutura dos produtos a serem secados.
Provas
Entre os medicamentos da biodiversidade incluem-se os fitoterápicos e os fitofármacos que são duas classes de medicamento distintas.
Sobre esses medicamentos, analise as proposições a seguir.
I- Os medicamentos fitoterápicos são provenientes de plantas utilizadas para tratar doenças, porém não apresentam comprovação científica de eficácia e segurança.
II- Os fitofármacos são considerados medicamentos da biodiversidade de origem vegetal e diferem dos fitoterápicos por serem substâncias purificadas e isoladas a partir de matéria-prima vegetal com estrutura química e atividade farmacológica definidas.
III- A principal diferença entre os fitoterápicos e fitofármacos é que os fitoterápicos não necessitam de controle de qualidade durante o processo de fabricação.
IV- Fitofármacos são isolados e utilizados exclusivamente em práticas de medicina tradicional e não têm aplicação na medicina moderna.
É CORRETO o que se afirma apenas em:
Provas
Provas
Caderno Container