Foram encontradas 50 questões.
Ao preparar um longo documento por meio do MS-Word 2016, em sua configuração padrão, um usuário inseriu uma quebra de seção, fazendo com que a nova seção iniciasse na mesma página. Essa quebra de seção é chamada de
Provas
Observe a planilha a seguir, elaborada por meio do MS-Excel 2016, em sua configuração padrão, para auxiliar tomadas de decisão sobre uma determinada doença.
◢ | A | B | C | D |
1 | Taxa de transmissão para intervenção: | 1,1 | ||
2 | ||||
3 | Localidade | Taxa atual | Intervir? | |
4 | Local A | 1,3 | Sim | |
5 | Local B | 1,08 | Não | |
6 | Local C | 1,5 | Sim | |
Na célula D1 foi digitado um valor para a taxa de transmissão que demanda intervenção. Nas linhas 4 a 6 foram digitadas algumas localidades, com suas respectivas taxas atuais de transmissão nas colunas A e B. Por sua vez, na coluna C, foi adicionada uma fórmula em C4 e, arrastando a alça de preenchimento de C4, foram preenchidas as fórmulas nas células C5 e C6.
Assinale a alternativa que apresenta a fórmula correta adicionada em C4, que representa corretamente a descrição do enunciado e os valores exibidos na imagem.
Provas
Um Analista em Vigilância Epidemiológica possui em seu computador com MS-Windows 10, em sua configuração padrão, um conjunto de arquivos de texto, fotos, gráficos, entre outros, que serão usados para a elaboração de um relatório técnico. O analista, por meio do Explorador de Arquivos, selecionou tal conjunto de arquivos, clicou com o botão secundário do mouse e, no menu de contexto aberto, escolheu as opções necessárias para criar uma pasta compactada contendo todos os arquivos (Enviar para e Pasta compactada).
No MS-Windows 10, a pasta compactada resultante da descrição do enunciado possui, por padrão, o tipo
Provas
Disciplina: Engenharia Ambiental e Sanitária
Banca: VUNESP
Orgão: Pref. Itapevi-SP
As lagoas de tratamento de esgoto, também denominadas de lagoas de estabilização, representam o método mais simples de tratamento de esgoto existente. As principais vantagens de um sistema de lagoas são a facilidade de construção, operação e manutenção e respectivos custos reduzidos, além da sua satisfatória resistência a variações de carga. De acordo com seu funcionamento, nas lagoas do tipo facultativas, a redução de DBO é feita pela atuação de
Provas
Disciplina: Engenharia Ambiental e Sanitária
Banca: VUNESP
Orgão: Pref. Itapevi-SP
O aterro sanitário é, sob o aspecto ambiental e de saúde pública, a solução mais adequada para a disposição dos resíduos sólidos urbanos. Para sua construção, o local é preparado previamente com o nivelamento de terra e com o selamento da base. A ilustração a seguir representa um modelo de aterro sanitário.

(Pólita Gonçalves. https://ecopetro.eco.br/lixoes-x-aterros-sanitarios/. Adaptado)
Considerando o acompanhamento da operacionalização do aterro sanitário, verifica-se que, de acordo com a ilustração, no local indicado pelo número
Provas
Disciplina: Engenharia Ambiental e Sanitária
Banca: VUNESP
Orgão: Pref. Itapevi-SP
Um técnico necessita realizar a pesquisa de coliformes totais e Escherichia coli em amostra de água tratada. Para isso, ele deve coletar
Provas
Disciplina: Engenharia Ambiental e Sanitária
Banca: VUNESP
Orgão: Pref. Itapevi-SP
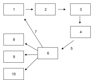
A escassez e a poluição dos recursos hídricos comprometem os ecossistemas, provocam doenças e afetam o desenvolvimento socioeconômico. A utilização da água para o abastecimento da população deve ter prioridade sobre os demais usos dos recursos hídricos. Do ponto de vista operacional, o abastecimento de água é considerado um processo que faz parte do Ciclo de Abastecimento de Água e Esgotamento Sanitário, conforme esquema apresentado a seguir.

(Phillipi Junior, Arlindo. 2005. Adaptado)
O Ciclo de Abastecimento de Água e Esgotamento Sanitário contribui para a prevenção, promoção e proteção à saúde e ao meio ambiente por meio dos processos de
Provas
Disciplina: Engenharia Ambiental e Sanitária
Banca: VUNESP
Orgão: Pref. Itapevi-SP
- Técnicas de Laboratório
- Recursos HídricosPadrões de Potabilidade e Qualidade da Água
- Recursos HídricosTratamento de Água
O saneamento constitui um dos mais importantes meios de prevenção de doenças. Uma das atividades do saneamento é o abastecimento de água, sendo que a água destinada ao consumo humano deve atender a certos requisitos de qualidade. Ou seja, a água é considerada potável quando seus teores de impurezas atendem aos padrões estabelecidos pelos órgãos de saúde pública. Diversos tipos de impurezas são encontrados na água, sendo classificadas como químicas as descritas em:
Provas
As exigências sanitárias relativas à disposição do lixo dependem do risco atribuído a ele. Resíduos gerados a partir do trabalho com agentes biológicos da Classe de risco 2, por exemplo, devem ser descontaminados em autoclave, previamente ao descarte. Os agentes biológicos da Classe de risco 2 provocam infecções no homem ou nos animais, mas têm potencial limitado de propagação na comunidade e de disseminação no meio ambiente, como é o caso do
Provas
A análise fiscal de alimentos sujeitos ao controle sanitário é realizada pelas vigilâncias sanitárias, seja federal, estadual ou municipal, que realizará a coleta de amostra em triplicata ou amostra única, quando for o caso. Na coleta, devem ser adotados procedimentos que assegurem as características originais das amostras, preservando-as de alterações e contaminações, devendo-se tomar todas as medidas de segurança até o laboratório. Assim, a coleta para análise laboratorial de um alimento acondicionado em embalagem deve ser feita quando
Provas
Caderno Container