Foram encontradas 1.260 questões.
O modelo OSI é composto por 7 camadas. A camada responsável por transmissão binária através dos meios físicos de redes é a camada:
Provas
- Modelo OSIModelo OSI: Camada de Rede
- Modelo OSIModelo OSI: Camada de Transporte
- Modelo OSIModelo OSI: Camada de Sessão
- Modelo OSIModelo OSI: Camada de Apresentação
O Modelo de Referência OSI (Open Systems Interconnection) foi criado pela em para manter uma maior interoperabilidade e compatibilidade entre as diversas tecnologias de rede existentes.
A alternativa que completa as lacunas, respectivamente, são:
Provas
Disciplina: TI - Desenvolvimento de Sistemas
Banca: Avança SP
Orgão: Pref. Americana-SP
Utilizando a imagem da questão anterior, um percurso em pós-ordem ficaria como sendo:
Provas
Disciplina: TI - Desenvolvimento de Sistemas
Banca: Avança SP
Orgão: Pref. Americana-SP
Analise a imagem da árvore, a seguir:

Percurso em extensão (Tree Traversal) Significa visitar cada nó começando do nível mais baixo (ou o mais alto) e movendo para baixo (ou para cima) nível a nível, visitando nós em cada nível da esquerda para a direita (ou da direita para a esquerda). Tendo como base a imagem, acima, como ficaria um percurso de extensão de cima para baixo, da esquerda para a direita, na árvore, acima?
Provas
Disciplina: TI - Desenvolvimento de Sistemas
Banca: Avança SP
Orgão: Pref. Americana-SP
- Fundamentos de ProgramaçãoAlgoritmosAlgoritmos de Árvores
- Fundamentos de ProgramaçãoEstruturas de DadosEstrutura de Dados: ÁrvoreÁrvore Binária
- Fundamentos de ProgramaçãoEstruturas de DadosEstrutura de Dados: ÁrvorePercursos em Árvores
Em uma árvore de 4 nós, quantos percursos diferentes são possíveis?
Provas
Disciplina: TI - Desenvolvimento de Sistemas
Banca: Avança SP
Orgão: Pref. Americana-SP
- Fundamentos de ProgramaçãoAlgoritmosAlgoritmos de Busca
- Fundamentos de ProgramaçãoEstruturas de DadosDefinição: Estrutura de Dados
- Fundamentos de ProgramaçãoEstruturas de DadosEstrutura de Dados: ÁrvoreÁrvore Binária
Uma tem a seguinte propriedade:
- Para cada nó n da árvore, todos os valores armazenados em sua subárvore à esquerda (a árvore cuja raiz é o filho à esquerda) são menores que o valor v armazenado em n, e todos os valores armazenados na subárvore à direita são maiores ou iguais a v. A ordem alfabética também é usada no caso de cadeias de caracteres.
A alternativa que completa corretamente a lacuna é:
Provas
Disciplina: TI - Desenvolvimento de Sistemas
Banca: Avança SP
Orgão: Pref. Americana-SP
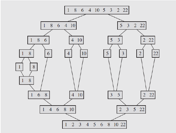
Analise a imagem de um método de ordenação, a seguir:

Está sendo ordenada pelo:
Provas
Disciplina: TI - Desenvolvimento de Sistemas
Banca: Avança SP
Orgão: Pref. Americana-SP
Neste algoritmo de ordenação a Ideia básica do algoritmo é:
- Compare o primeiro elemento com o segundo. Se estiverem desordenados, então efetue a troca de posição.
- Compare o segundo elemento com o terceiro e efetue a troca de posição, se necessário;
- Repita a operação anterior até que o penúltimo elemento seja comparado ao último. Ao final desta repetição, o elemento de maior valor estará em sua posição correta, a n-ésima posição do vetor;
- Continue a ordenação posicionando o segundo maior elemento, o terceiro,... até que todo o vetor esteja ordenado.
Este algoritmo é chamado de:
Provas
Disciplina: TI - Desenvolvimento de Sistemas
Banca: Avança SP
Orgão: Pref. Americana-SP
Em algoritmos, a ideia desse algoritmo de inserção é dividir os elementos em duas subestruturas, uma com os elementos já ordenados (à esquerda) e outra (à direita) com elementos ainda a serem ordenados. Ideia básica do algoritmo:
- Compare a chave (x) com os elementos à sua esquerda, deslocando para direita cada elemento maior do que a chave;
- Insira a chave na posição correta à sua esquerda, onde os elementos já estão ordenados;
- Repita os passos anteriores atualizando a chave para a próxima posição à direita até o fim do vetor.
O algoritmo da descrição é o:
Provas
Sobre a arquitetura de sistemas clienteservidor é INCORRETO afirmar que:
Provas
Caderno Container