Foram encontradas 50 questões.
Para o levantamento da curva de resistividade do solo, no local onde será processado o aterramento do sistema elétrico de uma instalação, um dos métodos empregados é o que utiliza (4) quatro hastes alinhadas, igualmente espaçadas e cravadas a uma mesma profundidade. Nesse método, é utilizado um instrumento denominado Megger, para medida da resistência elétrica, em que o instrumento possui quatro terminais acessíveis, sendo dois para corrente e dois para potencial. O método considera que praticamente 58% da distribuição de corrente, que passa entre as hastes externas, ocorre a uma profundidade igual ao espaçamento entre as hastes. Esse Método recebe o nome de
Provas

Um eletricista de uma companhia petroquímica, para atender a uma emergência, precisa associar em série duas fontes geradoras de tensão alternada, disponíveis no momento. Não há nenhum impedimento técnico em fazer esse tipo de ligação, que é mostrada na figura acima. A tensão resultante apresenta a seguinte expressão VXY(t)=A sin(2!$ \pi !$ 60 t + !$ θ !$°). O valor de A, em Volts, e !$ θ !$°, em graus, será, respectivamente,
Provas

Uma linha trifásica de 220 Vef, sequência A-B-C, mostrada na figura acim,a alimenta uma carga equilibrada ligada em triângulo (!$ \Delta !$) com !$ Z_{\Delta} !$ = 10 !$ \angle !$60°. Dentre os intervalos de potência abaixo, qual apresenta o valor da potência ativa total (trifásica) dissipada na carga trifásica !$ Z_{\Delta} !$ ?
Considere !$ \sqrt3 !$= 1,73
Provas

Um transformador monofásico com dois enrolamentos secundários (1 e 2) e tomada central CT é submetido a uma tensão primária de 220 Volts eficazes, conforme mostrado no circuito acima. A relação de espiras para cada enrolamento secundário é 5:1. Nessa condição, a tensão secundária eficaz, de cada enrolamento (1 e 2), em relação ao CT, será
Provas
A figura abaixo representa um amplificador de um estágio, emissor comum e que opera em um ponto de operação IC, VCE.
O circuito está polarizado de tal forma que, quando submetido a um sinal de magnitude adequado na entrada, a saída aparece amplificada sem distorção.

Nesse contexto, afirma-se que
Provas
Sabe-se que um indutor de L= 1H é alimentado por uma fonte senoidal VL(t) = A sen (wt + 30°), com w= 10 rd/s e valor de pico A = 10 Volts. A expressão da corrente IL(t) que circula no indutor é
Provas
Para o circuito apresentado na figura abaixo, o valor da resistência equivalente Req, vista pelo par de terminais X e Y, será

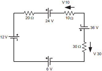
Provas
No circuito mostrado na figura ao lado, as tensões sobre os resistores de 10!$ Ω !$ e 30!$ Ω !$ são representadas por V10 e V30, respectivamente. Sabendo-se que todos os elementos do circuito são ideais, o valor das tensões V10 e V30, indicadas sobre os respectivos resistores, são

Provas
A Norma Brasileira estabelece na instalação de eletrodutos, para servir os condutores elétricos, que não haja trechos contínuos retilíneos maiores que 15 metros, sem que haja interposição de caixas ou equipamentos, sendo que, nos trechos com curvas, essa distância fica reduzida, para cada curva de
Provas
A Norma Brasileira, em suas prescrições de proteção contra correntes de sobrecarga, tem um item específico para a coordenação entre condutores e dispositivos de proteção contra sobrecarga.
Considere:
IB - Corrente de projeto do circuito;
IZ - Capacidade de condução de corrente dos condutores nas condições previstas para sua instalação;
IN - Corrente nominal do dispositivo de proteção nas condições previstas para sua instalação.
A característica de funcionamento de um dispositivo protegendo um circuito contra sobrecargas deve satisfazer à seguinte condição:
Provas
Caderno Container