Foram encontradas 630 questões.
O método de compressão de imagens digitais que atribui palavras-código de tamanho fixo a sequências de símbolos-fonte de tamanho variável e cuja característica principal é não requerer conhecimento antecipado da probabilidade de ocorrência dos símbolos que serão codificados, sendo integrado a vários formatos de arquivos e imagem, como GIF, TIFF e PDF, é denominado de codificação
Provas
O processo de digitalização do sinal de voz que consiste em discretizar os valores contínuos de amplitude do sinal amostrado, explorando características da distribuição de probabilidade da amplitude do sinal para a obtenção de uma perda menos sensível de informações devido ao truncamento do sinal amostrado, é o(a)
Provas
Assinale a opção em que é apresentada a arquitetura de conversores analógico- digitais que, utilizada em sistemas que requerem conversões rápidas, tem a desvantagem de, com o aumento da resolução, aumentar exponencialmente o número de comparadores, não sendo a mais adequada para projetos de circuitos integrados, que requerem consumo baixo de potência.
Provas
Em relação à conversão de sinal analógico para digital, julgue os itens que se seguem.
I Na conversão de sinal analógico para digital, o conversor aceita como entrada uma tensão analógica e a converte em uma representação binária de acordo com a quantidade de bits disponível no conversor.
II O critério de desempenho de qualquer sistema de aquisição de dados com relação à conversão de sinal analógico para digital não está relacionado à resolução de imagem nem à velocidade, mas diretamente à linearidade e à taxa de amostragem.
III A linearidade de um conversor consiste no tempo necessário para executar a conversão do sinal analógico para o código digital.
IV A taxa de amostragem constitui o número de vezes por segundo que o sinal analógico é convertido para o código digita
Estão certos apenas os itens
Provas
Na eletrônica digital, a memória que apresenta como características principais o fato de já sair de fábrica com dados pré-programados, o de não permitir alteração dos conteúdos e o de aceitar ser programada apenas uma vez pelo usuário recebe o nome de
Provas
Disciplina: TI - Organização e Arquitetura dos Computadores
Banca: CESPE / CEBRASPE
Orgão: POLITEC-RO
Na estrutura interna de um microprocessador, o elemento responsável pelos cálculos aritméticos e outros realizados com os dados, a partir do programa, é o(a)
Provas
Assinale a opção em que é apresentado o tipo de flip-flop que possui um clock que permite ou não que certo dado seja copiado, sendo as entradas para o latch desse tipo de flip-flop alteradas sempre que clock for igual a 1, caso o dispositivo seja sensível a nível.
Provas

Assinale a opção em que é apresentada a expressão booleana (função lógica) correspondente ao circuito combinacional representado na figura precedente.
Provas
A respeito do sistema de televisão digital brasileiro, assinale a opção correta.
Provas

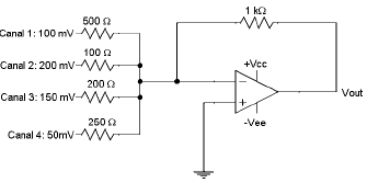
Considerando-se as amplitudes dos sinais de entrada em cada canal do circuito representado na figura precedente, assinale a opção correta.
Provas
Caderno Container