Foram encontradas 516 questões.
Disciplina: Engenharia de Telecomunicações
Banca: UFPR
Orgão: Polícia Científica-PR
Um equipamento transmissor com impedância de saída de 50 ohms está conectado a uma antena com impedância de entrada de 75 ohms, através de uma linha de transmissão coaxial cuja impedância característica vale 50 ohms. O coeficiente de reflexão da antena na conexão com a linha de transmissão vale:
Provas
Com relação aos desconectores das instalações prediais de esgoto sanitário, segundo a NBR 8160/1999, assinale a alternativa INCORRETA.
Provas
Segundo a NBR 5626/1998 (Instalações prediais de água fria), as tubulações para abastecimento de água fria devem ser dimensionadas de modo que a velocidade da água, em qualquer trecho da tubulação, não atinja valores superiores a:
Provas
Em se tratando de construções executadas empregando-se a técnica construtiva de alvenaria estrutural de blocos de concreto, assinale a alternativa INCORRETA.
Provas
De acordo com a NBR 14931/2004 (Execução de estruturas de concreto – Procedimentos), assinale a alternativa correta.
Provas
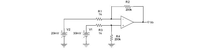
Determine o valor da tensão de saída (Vo) do seguinte circuito que utiliza um amplificador operacional.

Provas
Um voltímetro com eficiência igual a 10000Ω/volt na escala de 0–10 é ligado entre os terminais A e de referência da figura a seguir:

Sobre essa operação, considere as seguintes afirmativas:
1. A combinação paralela entre o voltímetro e o resistor de 100kΩ é de 50kΩ.
2. A tensão lida pelo voltímetro é igual a 50 V.
3. A tensão lida pelo voltímetro é igual a 33,33 V.
4. O erro de indicação de voltímetro é de 33,33%.
5. O valor exato da tensão é de 50 V.
Assinale a alternativa correta.
Provas
Disciplina: Engenharia de Telecomunicações
Banca: UFPR
Orgão: Polícia Científica-PR
Deseja-se transmitir, em dois segundos, uma mensagem alfanumérica composta por 100 caracteres. A transmissão será feita usando-se codificação ASCII (7 bits por caractere) seguida de mais um bit para detecção de erro por cada caractere (total de oito bits por caractere). Os símbolos transmitidos formam parte de um sinal com modulação por amplitude de pulso PAM M-ária com M = 32 níveis e serão enviados através de um canal de comunicações em banda base. Qual o valor da taxa de transmissão, em símbolos 32-PAM por segundo, que será utilizada?
Provas
Suponha um multímetro digital com as seguintes informações técnicas:

Provas
São câmaras fechadas de tratamento primário de esgotos, construídas para reter os despejos por um período de tempo previamente determinado, de modo a permitir sedimentação dos sólidos e retenção do material graxo contido nos esgotos, transformando-os em substâncias mais simples e estáveis.
A definição acima se refere a qual tipo de tratamento de esgotos sanitários?
Provas
Caderno Container