Foram encontradas 60 questões.
Ao instalar uma aplicação em uma máquina cujo sistema operacional é o Microsoft Windows XP, o assistente de instalação informou que algumas variáveis de ambiente deveriam ser criadas.
Uma maneira de o técnico de informática chegar às opções de configuração de variáveis de ambiente, a partir das opções do menu “Meu Computador”, é acessar, em sequência, os menus de opções do Microsoft Windows XP denominados
Provas
Questão presente nas seguintes provas
O sistema de arquivos implementado em um sistema operacional utiliza uma tabela de alocação de arquivo (file- -allocation table - FAT) como método de alocação de espaço em disco. Nessa implementação, os valores 0 e −1 foram usados para registrar blocos não utilizados e blocos de fim de arquivo, respectivamente. A figura a seguir apresenta partes da tabela FAT que são relevantes nesse caso. Nessa figura, os números à esquerda de cada posição correspondem aos índices dessas posições, começando do zero, e os números em cada célula da tabela correspondem aos identificadores de blocos ou indicadores de fim de arquivo.

Suponha que a entrada de diretório para um determinado arquivo registre o bloco cujo índice de entrada na tabela é 217. Suponha, também, que a notação N → P representa a operação de atualizar a posição de índice P da tabela com o bloco de número N.
Qual é a sequência de operações necessária para alocação de um novo bloco para esse arquivo?
Provas
Questão presente nas seguintes provas
277653
Ano: 2012
Disciplina: TI - Desenvolvimento de Sistemas
Banca: CESGRANRIO
Orgão: Petrobrás
Disciplina: TI - Desenvolvimento de Sistemas
Banca: CESGRANRIO
Orgão: Petrobrás
Provas:
- Arquitetura e Design de SoftwareArquitetura de Sistemas de Informação
- Arquitetura e Design de SoftwareArquitetura em Camadas
- Arquitetura e Design de SoftwarePadrões de Arquitetura
Um técnico de informática acaba de entrar em uma equipe de desenvolvimento de aplicações corporativas na qual são utilizados padrões de projeto e de arquitetura de software. Em um documento que descreve uma arquitetura de referência, essa equipe descreveu um conjunto de camadas que devem ser criadas em toda aplicação a ser desenvolvida. Também consta, nesse documento, que cada camada deve prover serviços para outra camada mais externa (i.e., mais próxima dos usuários). Os nomes dados a essas camadas, juntamente com a principal atribuição definida para cada uma, são apresentados a seguir.
- Aplicação: responsável por conter pontos de entrada para as funcionalidades do sistema.
- Apresentação: responsável por interação com o ambiente do sistema.
- Domínio: responsável pela lógica do domínio envolvida no sistema.
- Infraestrutura: responsável por prover serviços técnicos, tais como transações e persistência.
O técnico concluiu que, quando essa arquitetura de referência for utilizada, a ordem das camadas, da mais externa para a mais interna, será
Provas
Questão presente nas seguintes provas
Considere que um processo de usuário em um sistema operacional precisa enviar uma cadeia de caracteres para uma impressora. Para fazer a impressão, esse processo requisita a impressora para escrita através de uma chamada ao sistema (system call). Na estratégia de entrada e saída utilizada por esse sistema operacional, a cadeia é copiada do espaço de memória do usuário para o espaço de memória do núcleo (kernel). A seguir, o sistema operacional entra em um laço (loop) para enviar um caractere por vez para a impressora. Quando um caractere é impresso, o sistema operacional entra em espera ociosa até que a impressora esteja pronta para receber o próximo caractere.
Um técnico de informática identifica que a situação aqui descrita descreve a estratégia de entrada e saída
Provas
Questão presente nas seguintes provas
276406
Ano: 2012
Disciplina: TI - Desenvolvimento de Sistemas
Banca: CESGRANRIO
Orgão: Petrobrás
Disciplina: TI - Desenvolvimento de Sistemas
Banca: CESGRANRIO
Orgão: Petrobrás
Provas:
<?xml version="1.0" encoding="UTF-8"?>
<xs:schema elementFormDefault="qualified" xmlns:xs="http://www.w3.org/2001/XMLSchema">
<xs:element name="Producao">
<xs:complexType>
<xs:sequence>
<xs:element name="Descricao">
<xs:complexType>
<xs:sequence>
<xs:element name="Nome">
<xs:simpleType>
<xs:restriction base="xs:string">
<xs:enumeration value="Petroleo" />
<xs:enumeration value="Gas" />
</xs:restriction>
</xs:simpleType>
</xs:element>
<xs:element name="Quantidade" type="xs:integer" />
<xs:element name="Justificativa" type="xs:string" minOccurs="0" />
</xs:sequence>
</xs:complexType>
</xs:element>
<xs:element name="Data" type="xs:date" />
</xs:sequence>
</xs:complexType>
</xs:element>
</xs:schema>
<xs:schema elementFormDefault="qualified" xmlns:xs="http://www.w3.org/2001/XMLSchema">
<xs:element name="Producao">
<xs:complexType>
<xs:sequence>
<xs:element name="Descricao">
<xs:complexType>
<xs:sequence>
<xs:element name="Nome">
<xs:simpleType>
<xs:restriction base="xs:string">
<xs:enumeration value="Petroleo" />
<xs:enumeration value="Gas" />
</xs:restriction>
</xs:simpleType>
</xs:element>
<xs:element name="Quantidade" type="xs:integer" />
<xs:element name="Justificativa" type="xs:string" minOccurs="0" />
</xs:sequence>
</xs:complexType>
</xs:element>
<xs:element name="Data" type="xs:date" />
</xs:sequence>
</xs:complexType>
</xs:element>
</xs:schema>
Um aplicativo, usado em uma plataforma, utiliza o esquema XML acima, que está definido no arquivo E:\MeusDocs\Producao.xsd, para enviar seus dados de produção para outro aplicativo empresarial.
Sendo assim, um técnico de informática sabe que um documento válido nesse esquema que poderia ser usado para transferir os dados é
Provas
Questão presente nas seguintes provas
275394
Ano: 2012
Disciplina: TI - Desenvolvimento de Sistemas
Banca: CESGRANRIO
Orgão: Petrobrás
Disciplina: TI - Desenvolvimento de Sistemas
Banca: CESGRANRIO
Orgão: Petrobrás
Provas:
Java é uma linguagem fortemente tipada, havendo regras de conversão específicas entre os tipos. Para facilitar o desenvolvimento de programas, entretanto, existem algumas conversões implícitas (typecast) que são feitas automaticamente pela JVM.
Um técnico de informática foi chamado para avaliar, com base nesses conceitos, um programa na linguagem Java cujas instruções estão na seguinte ordem:
1º - Integer meuInteger=2;
2º - int meuInt= new Integer(2);
3º - String umaString= meuInteger;
4º - String outraString= ""+meuInt;
2º - int meuInt= new Integer(2);
3º - String umaString= meuInteger;
4º - String outraString= ""+meuInt;
Uma vez que as instruções foram colocadas em um único programa na ordem em que foram apresentadas, o técnico identificou que causará(ão) erro de compilação apenas a(s) seguinte(s) instrução(ões):
Provas
Questão presente nas seguintes provas
275380
Ano: 2012
Disciplina: TI - Desenvolvimento de Sistemas
Banca: CESGRANRIO
Orgão: Petrobrás
Disciplina: TI - Desenvolvimento de Sistemas
Banca: CESGRANRIO
Orgão: Petrobrás
Provas:

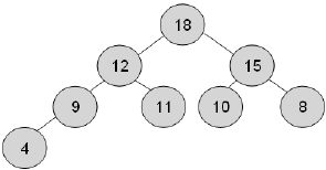
Cada estrutura de dados tem uma série de propriedades que a caracterizam e permitem identificar imediatamente suas instâncias.
Com base nessas propriedades, qual estrutura de dados está sendo representada na figura acima?
Provas
Questão presente nas seguintes provas
266152
Ano: 2012
Disciplina: TI - Desenvolvimento de Sistemas
Banca: CESGRANRIO
Orgão: Petrobrás
Disciplina: TI - Desenvolvimento de Sistemas
Banca: CESGRANRIO
Orgão: Petrobrás
Provas:
- Fundamentos de ProgramaçãoAlgoritmosConstrução de Algoritmos
- Fundamentos de ProgramaçãoEstruturas de DadosEstrutura de Dados: ÁrvoreÁrvore Binária
- Fundamentos de ProgramaçãoEstruturas de DadosEstrutura de Dados: ÁrvoreOperações em Árvores
- Fundamentos de ProgramaçãoEstruturas de DadosEstrutura de Dados: ÁrvorePropriedades de Árvores
Um vetor ordenado de inteiros com 2N+1 elementos, com N≥0, será usado para criar uma árvore binária de busca da seguinte maneira: o elemento central, de índice N, será usado para criar a raiz; depois, serão inseridos na árvore todos os elementos na seguinte ordem de índices: N-1, N+1, N-2, N+2, ..., 1, 2N-1, 0, 2N.
Assumindo que a altura de uma folha é zero, qual será a altura resultante dessa árvore?
Provas
Questão presente nas seguintes provas
266151
Ano: 2012
Disciplina: TI - Organização e Arquitetura dos Computadores
Banca: CESGRANRIO
Orgão: Petrobrás
Disciplina: TI - Organização e Arquitetura dos Computadores
Banca: CESGRANRIO
Orgão: Petrobrás
Provas:
Um usuário comprou um HD cuja etiqueta do fabricante indicava que ele teria 120GB. Ao formatá-lo, sem que houvesse nenhum erro, o usuário reclamou com o suporte técnico ter encontrado um tamanho diferente daquele indicado na etiqueta. Os dados técnicos do disco são 200000 cilindros, 15 cabeças e 60 setores por cilindro, sendo que, em cada setor, cabem 500 bytes.
Com base nos dados técnicos, o suporte técnico informou que o disco formatado possui, em GB, uma capacidade real
Dado: Considere que 1GB = 1000*1000*1000 bytes
Provas
Questão presente nas seguintes provas
266150
Ano: 2012
Disciplina: TI - Organização e Arquitetura dos Computadores
Banca: CESGRANRIO
Orgão: Petrobrás
Disciplina: TI - Organização e Arquitetura dos Computadores
Banca: CESGRANRIO
Orgão: Petrobrás
Provas:
Um determinado módulo de memória SDRAM foi adquirido para o trabalho em um sistema de computação gráfica sem overclock e deve-se certificar se ele é adequado para essa tarefa. Ele apresenta, na sua etiqueta do fabricante, a seguinte informação sobre valores de latência: 5-4-3-15.
Essa informação indica, em ciclos de clocks, que, para esse módulo, o intervalo
Provas
Questão presente nas seguintes provas
Cadernos
Caderno Container