Magna Concursos

Foram encontradas 100 questões.

2881067 Ano: 2010
Disciplina: Engenharia Eletrônica
Banca: CESGRANRIO
Orgão: Petrobrás

Os sistemas supervisórios são confeccionados em forma de telas que correspondem ao processo. A esse respeito, afirma-se que

 

Provas

Questão presente nas seguintes provas
2881066 Ano: 2010
Disciplina: Engenharia Eletrônica
Banca: CESGRANRIO
Orgão: Petrobrás

Qual dos itens abaixo NÃO faz parte de um sistema supervisório?

 

Provas

Questão presente nas seguintes provas
2881065 Ano: 2010
Disciplina: Engenharia Eletrônica
Banca: CESGRANRIO
Orgão: Petrobrás

Considerando a Norma ANSI-ISA-S5.1 e os fluxogramas de engenharia, analise as descrições abaixo e os respectivos fluxogramas.

Enunciado 3090993-1

Está correta a relação entre descrição e fluxograma exposta em

 

Provas

Questão presente nas seguintes provas
2881064 Ano: 2010
Disciplina: Engenharia Eletrônica
Banca: CESGRANRIO
Orgão: Petrobrás

Enunciado 3090992-1

A figura acima se refere a um(a)

 

Provas

Questão presente nas seguintes provas
2881063 Ano: 2010
Disciplina: Engenharia Eletrônica
Banca: CESGRANRIO
Orgão: Petrobrás

Qual o nível de integridade de segurança (SIL) que se correlaciona corretamente com a probabilidade de falha por demanda (PFD), de acordo com a Norma ANSI/ISA-84.01?

 

Provas

Questão presente nas seguintes provas
2881062 Ano: 2010
Disciplina: Engenharia Eletrônica
Banca: CESGRANRIO
Orgão: Petrobrás

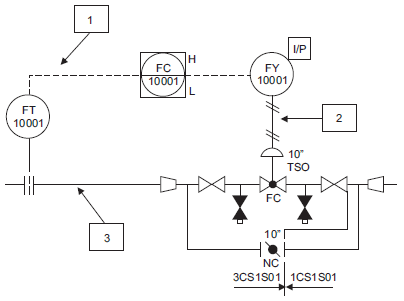
Enunciado 3090990-1

A figura acima apresenta parte de um fluxograma de engenharia em que cada número representa um sinal. Qual opção apresenta a correspondência correta entre um dos itens numerados e seu respectivo sinal?

 

Provas

Questão presente nas seguintes provas
2881061 Ano: 2010
Disciplina: Engenharia Eletrônica
Banca: CESGRANRIO
Orgão: Petrobrás

De acordo com a Norma ANSI-ISA-S5.1 e os fluxogramas de engenharia, considere a identificação de alguns itens.

I - FQI – indicador e totalizador de fluxo;

II - PSV – válvula de segurança ou de alívio de pressão;

III - PCV – válvula de controle progressivo;

IV - TIT – totalizador indicador de temperatura.

As identificações corretas estão em

 

Provas

Questão presente nas seguintes provas
2881060 Ano: 2010
Disciplina: Engenharia Eletrônica
Banca: CESGRANRIO
Orgão: Petrobrás

Enunciado 3090986-1

A figura acima apresenta um diagrama lógico com portas OU NEGADA. Simplificando e convertendo em linguagem Ladder, corresponde a

 

Provas

Questão presente nas seguintes provas
2881059 Ano: 2010
Disciplina: Engenharia Eletrônica
Banca: CESGRANRIO
Orgão: Petrobrás

Enunciado 3090985-1

O diagrama lógico acima apresenta a mesma funcionalidade que a porta lógica OU EXCLUSIVA. Esta mesma porta corresponde, em programação Ladder, a

 

Provas

Questão presente nas seguintes provas
2881058 Ano: 2010
Disciplina: Engenharia Eletrônica
Banca: CESGRANRIO
Orgão: Petrobrás

Enunciado 3090984-1

A figura acima apresenta uma porta lógica OU EXCLUSIVA NEGADA. Sua correspondente em Ladder é representada na forma

 

Provas

Questão presente nas seguintes provas