Foram encontradas 1.540 questões.
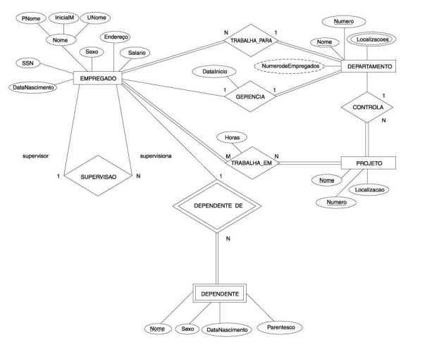
Analise o diagrama conceitual proposto a seguir.

Com base nessa análise, assinale a alternativa INCORRETA.
Provas
Questão presente nas seguintes provas
Indique o tipo de índice que seria utilizado pelo SGBD para ordenar um campo que não é
chave na tabela e que, além disso, pode ter dados duplicados de maneira a agilizar o
processo de busca neste campo.
Provas
Questão presente nas seguintes provas
Assinale o conceito que, em banco de dados orientado a objetos, permite que um mesmo
nome de operador esteja associado a duas ou mais implementações diferentes desse
mesmo operador dependendo do tipo de objetos aos quais esse operador será aplicado.
Provas
Questão presente nas seguintes provas
Indique a opção abaixo que NÃO faz parte da etapa de levantamento e análise de
requisitos antes de projetar o banco de dados efetivamente.
Provas
Questão presente nas seguintes provas
Observe a seguinte tabela de banco de dados com os campos DNOME e DTELEFONE e
com os dados armazenados abaixo para o funcionário Jair de Souza.
Com base nesses dados, assinale a opção que apresenta uma possível solução para o problema de atributo que só deve ter valores atômicos.
Com base nesses dados, assinale a opção que apresenta uma possível solução para o problema de atributo que só deve ter valores atômicos.
Provas
Questão presente nas seguintes provas
Indique em qual classe de linguagem Transact SQL estaria contido o comando DELETE
que fosse utilizado para apagar uma série de registros armazenados em uma
determinada tabela criada pelo usuário.
Provas
Questão presente nas seguintes provas
- Arquitetura de de Banco de DadosArquitetura ANSI/SPARCNíveis da Arquitetura ANSI/SPARC
- Arquitetura de de Banco de DadosArquitetura ANSI/SPARCIndependência de Dados (Lógica e Física)
No que diz respeito à independência dos dados entre a aplicação e o SGBD, indique o
tipo de independência que permitiria uma alteração no esquema conceitual sem ter que
mudar o esquema externo ou os programas que fazem acesso a essas informações.
Provas
Questão presente nas seguintes provas
- Arquitetura de de Banco de DadosArquitetura ANSI/SPARCNíveis da Arquitetura ANSI/SPARC
- Modelagem de DadosModelo Físico
Assinale o tipo de modelo de banco de dados será utilizado pelo DBA durante a
implementação do banco de dados no SGBD escolhido pela instituição, permitindo uma
visão clara do como as tabelas irão se relacionar e os tipos de relacionamento que
deverão ser utilizados.
Provas
Questão presente nas seguintes provas
Identifique a propriedade abaixo que garante que todas as operações de uma transação
sejam realizadas ou, na ocorrência de um erro que impossibilita a continuação da
transação, nenhuma das operações sejam executadas.
Provas
Questão presente nas seguintes provas
Indique o tipo de processamento que deve ser realizado para uma efetiva extração e
posterior análise de dados para a tomada de decisões ao se utilizarem sistemas de apoio
à decisão.
Provas
Questão presente nas seguintes provas
Cadernos
Caderno Container