Foram encontradas 49 questões.
As expressões lógicas do circuito de comando abaixo é


Provas
Questão presente nas seguintes provas
O filtro ativo baseado na tecnologia do IGBT e usado para tratamento das harmônicas tem a função de injetar na rede elétrica uma forma de onda inversa à forma de onda das harmônicas com o objetivo de
Provas
Questão presente nas seguintes provas
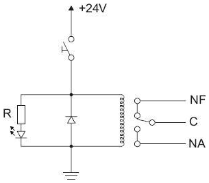
No circuito abaixo, o LED (IF = 10 mA @ VF = 1,9 V) deve sinalizar quando o relé (Vbob. = 24 V @ Ibob. = 60 mA) está energizado. O resistor de polarização R mais adequado tem as cores


Provas
Questão presente nas seguintes provas
A resposta à entrada degrau de um sistema de primeira ordem é dada por:

A transformada de Laplace dessa resposta é:

A transformada de Laplace dessa resposta é:
Provas
Questão presente nas seguintes provas
Uma tensão alternada de 50 Vrms e 60 Hz é retificada por uma ponte de diodos 1N4004 (IFmax = 1 A e VRmax = 400 V) e aplicada a uma carga resistiva. As tensões eficaz e média do sinal retificado valem, aproximada e respectivamente,
Provas
Questão presente nas seguintes provas
Quantas portas NAND de duas entradas são necessárias e suficientes para implementar uma porta NOR de duas entradas?
Provas
Questão presente nas seguintes provas
No ensaio de um motor CC do tipo compound de 120 V com carga de 1 kgf.m, o amperímetro conectado na saída da fonte mediu 1,9 A e o tacômetro indicou uma velocidade de 1280 rpm. A potência desenvolvida pelo motor, em CV, e o rendimento do motor, em %, valem aproximada e respectivamente,
Dado: P(W) = 0,103 × N(rpm) × T(kgf.m)
Dado: P(W) = 0,103 × N(rpm) × T(kgf.m)
Provas
Questão presente nas seguintes provas
Um motor trifásico com rotor gaiola de 6 polos e 60 Hz opera à plena carga com velocidade de 1164 rpm. O seu escorregamento é de
Provas
Questão presente nas seguintes provas
- Instalações ElétricasEquipamentos em Baixa Tensão
- Instalações ElétricasEquipamentos em Média Tensão
- Sistemas Elétricos de PotênciaDistribuição de Energia Elétrica
Têm-se os fusíveis DIAZED de correntes nominais iguais a 20 A, 35 A, 50A, 63 A e 80 A.

Para o sistema de proteção acima, os fusíveis a montante e a jusante mais adequados são:


Para o sistema de proteção acima, os fusíveis a montante e a jusante mais adequados são:

Provas
Questão presente nas seguintes provas
Um técnico realizou três experimentos, cada um com quatro resultados, para analisar o comportamento de uma resistência elétrica de valor nominal 180 Ω ± 5% em uma determinada temperatura ambiente e usando sempre os mesmos instrumentos de medidas. Os resultados obtidos foram:
Sobre tais resultados, analise as proposições abaixo:
I. A resistência média obtida no primeiro experimento é a que mais se aproxima do valor nominal.
II. O segundo experimento obteve os resultados mais regulares, já que possui o menor desvio padrão.
III. O primeiro experimento obteve os resultados mais irregulares, já que possui o maior desvio padrão.
É correto o que consta SOMENTE em
Sobre tais resultados, analise as proposições abaixo:
I. A resistência média obtida no primeiro experimento é a que mais se aproxima do valor nominal.
II. O segundo experimento obteve os resultados mais regulares, já que possui o menor desvio padrão.
III. O primeiro experimento obteve os resultados mais irregulares, já que possui o maior desvio padrão.
É correto o que consta SOMENTE em
Provas
Questão presente nas seguintes provas
Cadernos
Caderno Container