Foram encontradas 1.350 questões.
Analise o circuito a seguir.

Sabendo-se que R1= 10k!$ \Omega !$ e R2= lM!$ \Omega !$, qual é o ganho em malha fechada do circuito acima, considerando o amplificador operacional ideal?
Provas
Minimize a expressão abaixo.
!$ Q=X.\overline{Y}.\overline{z}+X.Y.\overline{Z}+\overline{X}.Y.Z !$
Assinale a opção que apresenta a expressão resultante.
Sugestão: (usar diagrama de Karnaugh)
Provas
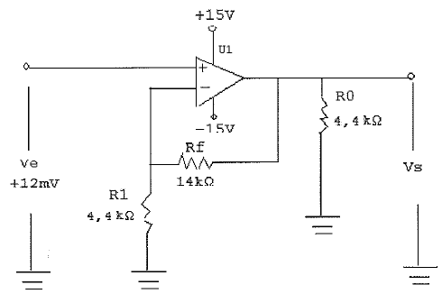
Observe o circuito a seguir.

Para o circuito da figura acima, qual o valor da tensão de saída Vs, arredondando com duas casas decimais, quando a tensão de entrada Ve é igual a +12mV? Considere o amplificador operacional como sendo ideal.
Provas
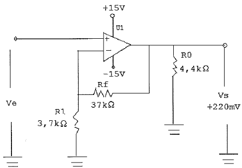
Observe o circuito apresentado.

Para o circuito da figura acima, qual o valor da tensão sobre o resistor R1, sabendo-se que a tensão de saída Vs é igual a +220mV?. Considere o amplificador operacional como sendo ideal.
Provas
Verifique o circuito apresentado a seguir.

Para o circuito da figura acima, é correto afirmar que o mesmo é um conversor
Provas
Com relação a uma linha de transmissão, é correto afirmar que:
Provas
Observe a representação a seguir.

Considerando que, inicialmente, Q tem valor lógico O, qual o valor lógico da saída Q, se as entradas A, B e C possuírem, respectivamente, os seguintes valores lógicos: 1, 1 e O, e qual o elemento lógico representado pelo circuito acima?
Provas
Analise a representação a seguir.

Sabendo-se que R1=2!$ \Omega !$ e R2=3!$ \Omega !$, qual é a corrente no resistor R2 do circuito acima?
Provas
Analise a figura que se segue.

A ponte de Wheatstone, apresentada na figura acima, é utilizada para medir com precisão o valor da resistência Rx- A ponte está perfeitamente equilibrada quando o resistor R3 é ajustado para 2,350. Qual o valor de Rx e da tensão medida no voltímetro, respectivamente?
Provas
Observe a figura a seguir.

Se for aplicado um clock (relógio) de 1kHz na entrada do circuito da figura acima, qual será o valor da frequência de saída?
Provas
Caderno Container