Foram encontradas 40 questões.
Provas

Provas
Provas
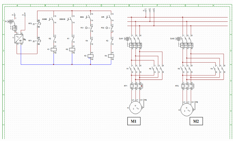
Os diagramas de comando e força apresentados a seguir referem-se a uma talha elétrica capaz de realizar movimentos de subida/descida e direita/esquerda. Considere esses diagramas para responder a seguinte questão:

Identifique as afirmativas a seguir como verdadeiras (V) ou falsas (F):
( ) Os disjuntores DJM1 e DJM2 não precisam ter acionamento térmico, porque os circuitos estão atendidos por relés térmicos de sobrecarga.
( ) A talha está protegida para não executar dois movimentos simultâneos, tais como subir e ir para a direita ou descer e ir para esquerda.
( ) Os elementos de fim de curso FC1 e FC2 atuam quando qualquer um dos movimentos da talha chega ao seu curso máximo.
( ) Se qualquer um dos motores estiver com sobrecarga em um tempo acima ao regulado nos relés térmicos, todo o equipamento será desligado.
Assinale a alternativa que apresenta a sequência correta, de cima para baixo:
Provas
Os diagramas de comando e força apresentados a seguir referem-se a uma talha elétrica capaz de realizar movimentos de subida/descida e direita/esquerda. Considere esses diagramas para responder a seguinte questão:

Identifique as afirmativas a seguir como verdadeiras (V) ou falsas (F):
( ) O circuito de comando é alimentado em 24 VCC.
( ) Estando acionado o botão “SOBE”, o motor M1 gira, levantando a carga. Durante esse movimento, o contator K1 garante que não haverá sinal de comando se o botão “DESCE” for acionado.
( ) Ao ser acionado o botão “DESCE”, inverte em RT1.
( ) Os disjuntores DJM1 e DJM2 podem ser do tipo curva D.
Assinale a alternativa que apresenta a sequência correta, de cima para baixo:
Provas

Provas
Provas
Com base no circuito representado a seguir, avalie as seguintes afirmativas, considerando que o elemento de proteção deverá proteger uma sobrecarga de 2,0 kA e que a capacidade de corrente do condutor de 4mm2, para a forma da instalação, é de 32 A:

- Sendo a corrente de projeto igual a 24 A, pode-se adotar um condutor cuja capacidade de corrente seja 32 A, desde que sejam atendidas as condições de instalação.
- A corrente nominal do disjuntor deve estar entre o valor da corrente de projeto e a corrente cujo condutor tem a capacidade de conduzir e, então, pode-se atribuir o valor de 20 A para a corrente nominal.
- Adotando-se um disjuntor com capacidade de interrupção de 5 kA, o tempo que ele levará para atuar em caso de falta (sobrecorrente) é de aproximadamente 0,02 segundos, considerando-se que a corrente de curto-circuito presumida é de 2.000 A.
- O tempo de atuação para sobrecarga deverá ser menor que 0,02 segundos.
Assinale a alternativa correta.
Provas

Provas
Provas
Caderno Container