Foram encontradas 625 questões.
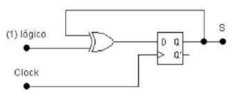
Analise o circuito que se segue:

O engenheiro que o analisou concluiu que o circuito é um exemplo de um embaralhador (scrambler) usado em transmissão de dados e que na saída S, em correspondência com os pulsos de clock, teremos uma sequência:
Provas
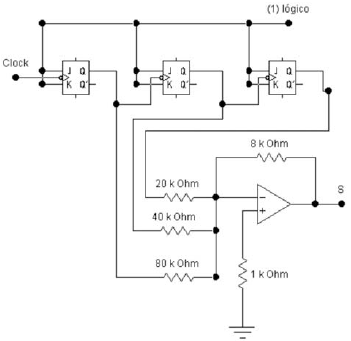
No diagrama abaixo são representados Flip-flops J-K, com comandos pelas transições negativas dos pulsos de clock, e um operacional ideal. Os circuitos estão perfeitamente polarizados e os resistores têm valores exatos.

Os flip-flops são alimentados com VDD = + V em relação a terra e estão inicialmente com as saídas Q = 0. Em função do número dos pulsos de clock tem-se no ponto S de saída a seguinte situação:
Provas
Analise o circuito abaixo.

Com as entradas em A e B e a saída em S, ele funcionará como um circuito do tipo:
Provas
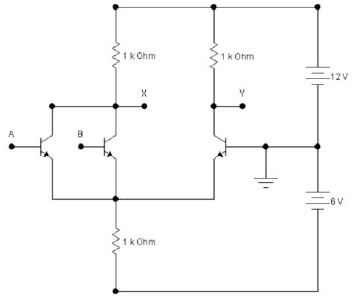
Os transistores do circuito que se segue são de silício.

O circuito pode funcionar como um amplificador analógico diferencial ou como uma porta lógica, dependendo dos sinais das entradas. Considere que ele funcione como uma porta lógica, com as entradas em A e B, sendo os níveis dos “0” lógicos iguais a – 12,0 V e os níveis dos “1”lógicos, iguais a + 12 V. Com a saídas em X e em Y ele se comporta como um:
Provas
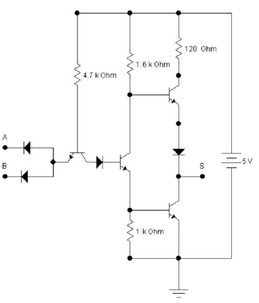
No circuito a seguir os diodos e transistores são de silício.

As entradas “A” e “B” são variáveis lógicas, com níveis lógicos “1” iguais a 5,0 Vots DC e níveis lógicos “0” iguais a 0,0 Volt, em relação ao ponto de aterramento. Sendo a saída o ponto “S”, o circuito se comporta como uma porta do tipo:
Provas
Neste item A, B e C são variáveis lógicas e A’, B’e C’ são os complementos dessas variáveis. A expressão F= AB + A’C + BC pode ser simplificada para:
Provas
Um enlace de 10 km em espaço livre, entre o transmissor e o receptor, deve operar em uma frequência de 10 GHz, usando equipamentos com as seguintes características:
!$ \bullet !$ transmissor, com uma potência de 0,5 Watt na saída da antena;
!$ \bullet !$ receptor, com sensibilidade de – 80 dBm;
!$ \bullet !$ cabos coaxiais, guias de onda e acopladores, com perdas totais, isto é, somando-se as perdas do lado do transmissor e do lado do receptor, de 3 dB.
Para que o enlace funcione perfeitamente o projetista deverá escolher antenas, tanto do lado do receptor quanto do lado do receptor, de, no mínimo:
Provas
O padrão IEEE 802.11 especifica, na camada física e no MAC, o esquema de modulação para espalhamento de espectro (DSSS) das portadoras em torno da faixa de 2,4 GHz, para transmissão de dados sem fio (Wireless). Para as taxas de 5,5 Mbps e 11 Mbps o tipo de modulação é a:
Provas
Um embaralhador (scrambler) é usado em transmissão de dados com a seguinte função:
Provas
O circuito apresentado no diagrama de blocos abaixo é muito usado em transmissão de dados.

No circuito, C1, C2,..., Cn, são ganhos de tensão nos sinais das saídas dos retardos, Σ é um somador e Fpb é um filtro passa-baixas. Sendo a entrada ei (t) um pulso e com a saída eo (t), o circuito é usado como um:
Provas
Caderno Container