Foram encontradas 2.410 questões.
A análise por meio da transformada de Laplace, aplicada a um circuito elétrico linear, levou a uma função de transferência H(s) descrita por
!$ H(s) \, = \, \dfrac {5} {(s^2 \, + \, 4s \, + \, 5) (s^2 \, + \, 1)(s^2 \, + \, 1)(s^2 \, + \, 3s)}. !$
A partir dessa informação, julgue o item que se seguem.
A localização dos polos de H(s) revela que o circuito é estável, ou seja, apresenta resposta limitada no domínio do tempo.
Provas
A análise por meio da transformada de Laplace, aplicada a um circuito elétrico linear, levou a uma função de transferência H(s) descrita por
!$ H(s) \, = \, \dfrac {5} {(s^2 \, + \, 4s \, + \, 5) (s^2 \, + \, 1)(s^2 \, + \, 1)(s^2 \, + \, 3s)}. !$
A partir dessa informação, julgue o item que se seguem.
O circuito possui oito polos, dos quais seis são distintos, situados no semiplano esquerdo ou no eixo !$ j \omega !$ do plano de frequências complexas !$ s (s \, = \, \sigma \, + \, j \omega). !$
Provas

O circuito acima ilustra um esquema clássico de polarização utilizado em projetos de amplificadores discretos com MOSFET.
Com respeito aos diferentes resistores empregados no circuito, julgue o próximo item.
O resistor de autopolarização RS é utilizado para estabilização da corrente de dreno através de realimentação negativa. Quanto maior a possibilidade de variação da corrente de dreno durante operação do amplificador, menor o valor selecionado para RS.
Provas

O circuito acima ilustra um esquema clássico de polarização utilizado em projetos de amplificadores discretos com MOSFET.
Com respeito aos diferentes resistores empregados no circuito, julgue o próximo item.
O resistor de carga RD deve ser selecionado com o maior valor possível para que se obtenha, simultaneamente, alto ganho de tensão e boa excursão de sinal no dreno sem que o transistor NMOS saia do modo de operação na região de saturação.
Provas

O circuito acima ilustra um esquema clássico de polarização utilizado em projetos de amplificadores discretos com MOSFET.
Com respeito aos diferentes resistores empregados no circuito, julgue o próximo item.
Os resistores RG1 e RG2 conectados à porta são selecionados com valores relativamente baixos (na faixa de poucas dezenas de k!$ \Omega !$), garantindo, assim, que o circuito amplificador não carregue a fonte de sinal.
Provas

O circuito ilustrado acima, constituído de uma fonte de tensão controlada por tensão (FTCT), é utilizado na alimentação da carga RC.
Com base nessas informações, julgue o item a seguir. A potência máxima (Pmax) que o circuito pode fornecer à carga RC é Pmax = 57,6 mW.
Provas

O circuito ilustrado acima, constituído de uma fonte de tensão controlada por tensão (FTCT), é utilizado na alimentação da carga RC.
Com base nessas informações, julgue o item a seguir.
Removendo-se a carga RC, a resistência entre os terminais a e b (Rab) é igual à própria resistência equivalente de Thévenin (Rth) entre os terminais a e b.
Provas

O circuito ilustrado acima, constituído de uma fonte de tensão controlada por tensão (FTCT), é utilizado na alimentação da carga RC.
Com base nessas informações, julgue o item a seguir.
Removendo-se a carga RC, e conectando-se uma fonte de tensão CC de 20 V entre os terminais a e b, a resistência de entrada Rin vista por essa fonte será Rin = 40 k!$ \Omega !$.
Provas

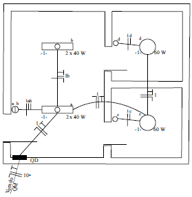
G. Cavalin e S. Cervelin. Instalações elétricas prediais, 17.ª ed., Érica, 2007, p. 140.
A figura acima ilustra a planta baixa de uma instalação elétrica, alimentada por rede elétrica em tensão compatível, que vem do quadro de medição (QM).
Considerando essa figura, julgue o item que se seguem.
Do quadro de distribuição (QD) parte somente um circuito, cuja função é atender pontos de luz.
Provas

G. Cavalin e S. Cervelin. Instalações elétricas prediais, 17.ª ed., Érica, 2007, p. 140.
A figura acima ilustra a planta baixa de uma instalação elétrica, alimentada por rede elétrica em tensão compatível, que vem do quadro de medição (QM).
Considerando essa figura, julgue o item que se seguem.
O ponto de luz d está ligado incorretamente, porque a ele está chegando um fio terra que faz a mesma função de neutro.
Provas
Caderno Container