Foram encontradas 1.410 questões.
- Proteção SocialFamíliaProteção à Mulher, à Criança e ao Adolescente
- Proteção SocialAspectos Jurídicos
- Proteção SocialViolência
De acordo com a Lei nº 11.340, de 7 de agosto de 2006 (Lei Maria da Penha), constitui medida de assistência à mulher em situação de violência doméstica e familiar, determinada por juízo, para preservar sua integridade física e psicológica, respectivamente:
Provas
Questão presente nas seguintes provas
O uso de substâncias psicoativas tem crescido entre a população e atingido o desempenho dos trabalhadores nas empresas; com isso, profissionais da área da saúde, como o Assistente Social, têm sido convocados a desenvolver programas e projetos de prevenção ao uso dessas substâncias. Como medida de precaução, a Política do Ministério da Saúde para a Atenção Integral a Usuários de Álcool e outras Drogas considera características de risco para o indivíduo:
Provas
Questão presente nas seguintes provas
Os Arts. 5º e 6º da Lei Orgânica da Saúde (Lei nº 8.080, de 19 de setembro de 1990) definem os objetivos e atribuições do Sistema Único de Saúde (SUS) e incluem no campo de atuação do sistema a execução de ações de
Provas
Questão presente nas seguintes provas
A Lei nº 8.080, de 19 de setembro de 1990, prevê a atuação de equipes multidisciplinares no
Provas
Questão presente nas seguintes provas
Em relação às Normas Regulamentadoras da Comissão Interna de Prevenção de Acidentes, considere:
I. Têm como objetivo a prevenção de acidentes e doenças decorrentes do trabalho, de modo a tornar compatível permanentemente o trabalho com a preservação da vida e a promoção da saúde do trabalhador.
II. Estabelecem diretrizes de ordem administrativa e avaliativa que objetivam a implementação de medidas de controle e sistemas de segurança nos processos, nas condições e no meio ambiente de trabalho na Indústria.
III. Considera-se Equipamento de Proteção Individual todo dispositivo ou produto de uso individual utilizado pelo trabalhador, destinado a protegê-lo de ameaças à sua segurança e à saúde.
IV. Os representantes dos empregados, titulares e suplentes, serão eleitos em escrutínio secreto, do qual participem, independentemente de filiação sindical, exclusivamente os empregados interessados.
Está correto o que se afirma APENAS em
I. Têm como objetivo a prevenção de acidentes e doenças decorrentes do trabalho, de modo a tornar compatível permanentemente o trabalho com a preservação da vida e a promoção da saúde do trabalhador.
II. Estabelecem diretrizes de ordem administrativa e avaliativa que objetivam a implementação de medidas de controle e sistemas de segurança nos processos, nas condições e no meio ambiente de trabalho na Indústria.
III. Considera-se Equipamento de Proteção Individual todo dispositivo ou produto de uso individual utilizado pelo trabalhador, destinado a protegê-lo de ameaças à sua segurança e à saúde.
IV. Os representantes dos empregados, titulares e suplentes, serão eleitos em escrutínio secreto, do qual participem, independentemente de filiação sindical, exclusivamente os empregados interessados.
Está correto o que se afirma APENAS em
Provas
Questão presente nas seguintes provas
A questão social no cenário recente expressa
Provas
Questão presente nas seguintes provas
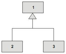
Analise a representação UML:

Os valores que devem ser colocados nos retângulos 1, 2 e 3, para tornar o diagrama válido são, respectivamente,

Os valores que devem ser colocados nos retângulos 1, 2 e 3, para tornar o diagrama válido são, respectivamente,
Provas
Questão presente nas seguintes provas
Analise o diagrama UML:

O tipo de diagrama apresentado é o de

O tipo de diagrama apresentado é o de
Provas
Questão presente nas seguintes provas
- Engenharia de SoftwareGerenciamento de Projetos de Software
- Qualidade de SoftwareMétricas de SoftwareAPF: Análise de Pontos de Função
- Qualidade de SoftwareMétricas de SoftwareIFPUG: International Function Point Users Group
De acordo com o IFPUG
(International Function Point Users Group), análise de pontos de função é uma técnica
Provas
Questão presente nas seguintes provas
A linguagem de manipulação de dados (DML)
Provas
Questão presente nas seguintes provas
Cadernos
Caderno Container