Foram encontradas 1.174 questões.
Uma instalação elétrica consome 10 kW e tem fator de potência 0,5. Para corrigir o fator de potência para 0,8 é necessária a conexão de um banco de capacitores de modo que a instalação passe a ter
Provas
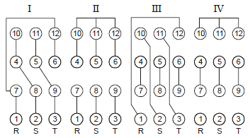
As figuras abaixo representam ligações possíveis para um motor trifásico de 12 terminais, cuja classificação é dada em:

| I | II | III | IV |
Provas
Um motor fechado, protegido completamente contra toques, acúmulo de poeiras nocivas e jatos de água de todas as direções, tem classe de proteção
Provas
A figura abaixo representa o trecho de uma instalação elétrica em que todos os condutores de cada circuito possuem a seção indicada.

Com o auxílio das tabelas seguintes, determine a bitola mínima do trecho de eletroduto de PVC rígido considerando a taxa de ocupação normalizada.
Tabela I − Eletrodutos de PVC Rígido com Rosca
| Referência de Rosca |
Diâmetro Externo Nominal (mm) | Diâmetro Interno (mm) | Espessura Parede (mm) | Área Total Aprox. (mm2) | Área Útil 1 cabo (53%) (mm2) | Área Útil 2 cabos (31%) (mm2) | Área Útil ≥ 3 cabo (40%) (mm2) |
| 1/2" |
20 | 16,0 | 2,2 | 201,1 |
106,6 | 62,3 | 80,4 |
| 3/4" |
25 | 21,0 | 2,6 | 346,4 | 183,6 | 107,4 | 138,6 |
| 1" |
32 | 26,8 | 3,2 | 564,1 | 299,0 | 174,9 | 225,6 |
| 1.1/4" |
40 | 35,0 | 3,6 |
962,1 | 509,9 | 298,3 |
384,8 |
| 1.1/2" |
50 | 39,8 | 4,0 | 1244,1 | 659,4 | 385,7 | 497,6 |
| 2" |
60 | 50,2 |
4,6 | 1979,2 | 1049,0 | 613,6 | 791,7 |
Tabela II − Dimensões Totais dos Condutores Isolados, para 750 V
| Seção Nominal do Condutor (mm2) |
Diâmetro Externo (mm) | Seção (Área Total) (mm2) |
| 1,5 |
3,0 | 7,1 |
| 2,5 |
3,7 | 10,7 |
| 4 |
4,2 | 13,8 |
| 6 |
4,8 | 18,1 |
Provas
Uma tensão eficaz de 127 V × 60 Hz tem, aproximadamente, tensão de pico e período, respectivamente, de
Provas
São tipos de fusíveis de proteção:
Provas
Para furar metais usa-se broca de
Provas
Um motor de indução trifásico, 4 pólos, 60 Hz e rotação de 1710 rpm opera com escorregamento de
Provas
Para identificar um condutor fase energizado entre diversos condutores ou verificar se um condutor está energizado com a tensão da fase, utiliza-se o instrumento
Provas
Uma carga trifásica em estrela quatro fios é composta de três resistências de 20 Ω e é alimentada por um gerador trifásico em estrela, quatro fios, balanceado e com tensão de linha de 220 V. Então, a potência total dissipada pela carga é de
Provas
Caderno Container