Foram encontradas 60 questões.
Um no-break possui três blocos básicos, quais sejam:
Provas
Considere a situação-problema abaixo para responder a questão.
Um técnico foi chamado para projetar um sistema de controle automático de acionamento de uma bomba d’água. O diagrama em blocos abaixo representa o funcionamento deste sistema.

A função desse sistema é controlar automaticamente o acionamento da bomba para encher a caixa d’água. A caixa d’água deve permanecer cheia, porém, a bomba não deve ser ligada se o reservatório estiver vazio. Para tal, têm-se os sensores A e B. O sensor A indica se o reservatório está com água acima do limite mínimo e o sensor B indica se a caixa d’água está cheia.
Os sensores e a bomba operam segundo as informações abaixo.
|
Sensores A e B: |
Bomba (S) |
|
0 – ausência de água |
0 – desligada |
|
1 – presença de água |
1 – ligada |
Analise as afirmações abaixo que apresentam formas possíveis de implementar o bloco de interface que liga o circuito lógico à bomba d’água cuja alimentação é de 220 VAC.
I. Pode ser formado simplesmente por um conector que liga diretamente o circuito lógico à bomba d’água.
II. Pode ser formado por um circuito de potência utilizando- se um relé.
III. Pode ser formado por um circuito de potência com tiristores.
IV. Pode ser formado por um circuito de potência utilizando tão somente um transistor bipolar.
É correto o que se afirma APENAS em
Provas
Considere a situação-problema abaixo para responder a questão.
Um técnico foi chamado para projetar um sistema de controle automático de acionamento de uma bomba d’água. O diagrama em blocos abaixo representa o funcionamento deste sistema.

A função desse sistema é controlar automaticamente o acionamento da bomba para encher a caixa d’água. A caixa d’água deve permanecer cheia, porém, a bomba não deve ser ligada se o reservatório estiver vazio. Para tal, têm-se os sensores A e B. O sensor A indica se o reservatório está com água acima do limite mínimo e o sensor B indica se a caixa d’água está cheia.
Os sensores e a bomba operam segundo as informações abaixo.
| Sensores A e B: |
Bomba (S) |
| 0 – ausência de água |
0 – desligada |
| 1 – presença de água |
1 – ligada |
A expressão booleana do circuito de acionamento da bomba (variável S), é
Provas
Em eletrônica industrial, um inversor estático é um equipamento que
Provas
A figura abaixo representa a tela de um osciloscópio com a seguinte calibração:
Escala Vertical: 2 Volt / Divisão Escala Horizontal: 2 ms / Divisão

A tensão pico a pico Vpp [V] e a frequência do sinal f [Hz] valem, respectivamente e aproximadamente,
Provas
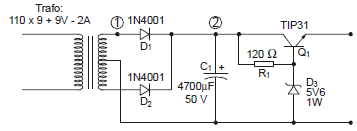
Considere a situação-problema abaixo para responder a questão.
Um técnico foi chamado para dar manutenção em um equipamento. A suspeita do mau funcionamento recaiu sobre uma placa cujo esquema elétrico é apresentado abaixo.

Foi solicitado ao técnico que analisasse o circuito e, caso necessário, redimensionasse os componentes para que a fonte de alimentação tenha capacidade de fornecer de 0 a 1 A como corrente de saída.
Dados:
Especificações do TIP 31:
PCmáx = 65W
ICmáx = 3A
hFEmín = 30
Especificações do Zenner:
VZ = 5,6V
PZmáx = 1W
IZmín = 10% de IZmáx
Ripple:
Vrpp = 2V (ponto 2) para corrente de carga de 1 A
A solução correta para esta situação é alterar a especificação de
Provas
Considere a situação-problema abaixo para responder a questão.
Um técnico foi chamado para dar manutenção em um equipamento. A suspeita do mau funcionamento recaiu sobre uma placa cujo esquema elétrico é apresentado abaixo.

Ao analisar o esquema elétrico conclui-se que se trata de uma fonte de alimentação linear
Provas
Considere a situação-problema abaixo para responder a questão.
Um técnico foi chamado para dar manutenção em um equipamento. A suspeita do mau funcionamento recaiu sobre uma placa cujo esquema elétrico é apresentado abaixo.

Dado que o equipamento com defeito encontra-se fora de operação, este tipo de manutenção é chamada de:
Provas
Considere a situação-problema abaixo para responder a questão.
Um técnico foi chamado para dar manutenção em um equipamento. A suspeita do mau funcionamento recaiu sobre uma placa cujo esquema elétrico é apresentado abaixo.

Ao analisar o circuito formado pelos diodos D1 e D2, verifica-se que se trata de um circuito
Provas
Considere a situação-problema abaixo para responder a questão.
Um técnico foi chamado para dar manutenção em um equipamento. A suspeita do mau funcionamento recaiu sobre uma placa cujo esquema elétrico é apresentado abaixo.

Utilizando um osciloscópio, a tensão de pico medida no ponto 1 é, aproximadamente,
Provas
Caderno Container