Foram encontradas 120 questões.
O desenho, a seguir, produzido no século XIX pelo francês Jean Marc Cotê, ilustra uma alternativa de como seria uma escola do futuro no imaginário da época.

Considerando as circunstâncias pedagógicas apresentadas na imagem e as possíveis características do modelo social por detrás delas, de acordo com os conhecimentos trabalhados pelo autor Cipriano C. Luckesi, na obra Avaliação da Aprendizagem Escolar (2002), é possível afirmar que a prática de avaliação escolar, mais condizente com o contexto representado, possui um caráter
Provas
Analise as asserções a seguir e a relação proposta entre elas.
I. O ensino tradicional estruturou-se por meio do método pedagógico expositivo, composto por 05 passos: preparação, apresentação, comparação e assimilação, generalização e aplicação. Esses cinco passos correspondem ao método científico indutivo
PORQUE
II. o projeto burguês implantado nos sistemas nacionais de ensino, a partir de meados do século XIX, significava a redenção de toda humanidade, por meio da educação universal, gratuita e obrigatória, com o intuito de superar os valores medievais e democratizar as relações sociais.
A respeito das asserções, é correto afirmar que
Provas
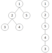
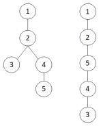
Considere o grafo abaixo assim como sua representação por lista de adjacência.

A Árvore em Largura e a Árvore em Profundidade, respectivamente, tendo como raiz o vértice 1,são
Provas
Considere a matriz de adjacência abaixo correspondente a um grafo direcionado ponderado.

Avalie as afirmações referentes ao menor caminho tendo como origem o vértice 1.
I. O menor caminho do vértice 1 até o vértice 7 passa pelos vértices 3 e 8.
II. O menor caminho do vértice 1 até o vértice 5 passa pelo vértice 2.
III. O menor caminho do vértice 1 até o vértice 9 passa pelos vértices 2 e 6.
IV. O menor caminho do vértice 1 até o vértice 8 passa pelos vértices 3 e 6.
V. O menor caminho do vértice 1 até o vértice 6 passa pelo vértice 4.
Está correto apenas o que se afirma em
Provas
O Manifesto Ágil para o Desenvolvimento de Software, proposto por Beck, K. et al. (2001), propõe 12 princípios.
NÃO correspondem a um desses princípios criados por esses autores:
Provas
Analise o código em linguagem C apresentado a seguir.

A saída mostrada na tela, após a execução do programa, é
Provas
Observe o código fonte escrito em linguagem Java apresentado a seguir:

É INCORRETO afirmar que o
Provas
- Paradigmas de ProgramaçãoOrientação a ObjetosOrientação a Objetos: Abstração
- Paradigmas de ProgramaçãoOrientação a ObjetosOrientação a Objetos: Herança
- Paradigmas de ProgramaçãoOrientação a ObjetosOrientação a Objetos: Métodos
Provas
Provas
Sejam A e B duas linguagens sobre o alfabeto binário, isto é, sobre o alfabeto composto apenas por 0’s e 1’s. Seja A a linguagem na qual a quantidade de 0’s e 1’s é igual. Seja B a linguagem onde nenhum 0 ocorre após um caractere 1.
Sobre essas linguagens, é correto afirmar que
Provas
Caderno Container