Foram encontradas 468 questões.
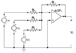
A figura a seguir representa a polarização de um amplificador operacional ideal, com v1, v2 e v3 como tensões de entrada, vo como tensão de saída e resistências R1, R2, R3 e Rf . A expressão que define o valor da tensão de saída vo será:

Provas
Um tiristor entra em condução aumentando-se a corrente de anodo. Neste sentido, o disparo do tiristor pode ser conseguido das seguintes formas:
I. Aumento da tensão direta anodo-catodo até um nível maior que a tensão de ruptura.
II. Taxa de crescimento de tensão (degrau de tensão) direta anodo-catodo (dv/dt).
III. Aumento da temperatura.
IV. Injeção de corrente no terminal de gatilho.
Estão corretas:
Provas
Provas
Provas
Provas
Com relação à polarização CC de TBJ (transistor bipolar de junção), faça uma comparação acerca da estabilidade (menor variação de ICQ e VCEQ), dos modelos de polarização fixa, polarização do emissor e polarização por divisor de tensão e observe as asserções abaixo.
I. A polarização fixa apresenta melhor estabilidade quando comparada com a polarização por divisor de tensão. Isto é, neste modelo as correntes e tensões CC permanecem próximas aos valores estabelecidos pelo circuito quando modificações nas condições externas, como temperatura e β, ocorrem.
II. A polarização por divisor de tensão apresenta melhor estabilidade quando comparada com a polarização fixa. Isto é, neste modelo as correntes e tensões CC permanecem próximas aos valores estabelecidos pelo circuito quando modificações nas condições externas, como temperatura e β, ocorrem.
III. A polarização do emissor apresenta melhor estabilidade quando comparada com a polarização por divisor de tensão. Isto é, neste modelo as correntes e tensões CC não permanecem próximas aos valores estabelecidos pelo circuito quando modificações nas condições externas, como temperatura e β, ocorrem.
Com relação às afirmativas é correto afirmar.
Provas

Provas
A expressão booleana correspondente ao mapa da Karnaugh a seguir é:

Provas
- EletrotécnicaCircuitos Elétricos em Eletricidade
- EletrotécnicaCircuitos de Corrente Contínua e de Corrente Alternada
I. O sinal de saída vo, no intervalo de 0 a t1 será 5V e de t2 a t3 será 5V.
II. O sinal de saída vo, no intervalo de t1 a t2 será - 35V.
III. O sinal de saída vo, no intervalo de t1 a t2 será 35V.
IV. O sinal de saída vo, no intervalo de 0 a t1 será - 5V e de t2 a t3 será -5V.
Com relação às afirmativas acima, é correto afirmar que:
Provas
- EletrotécnicaCircuitos Elétricos em Eletricidade
- EletrotécnicaCircuitos de Corrente Contínua e de Corrente Alternada

Provas
Caderno Container